Department of Neurosurgery, Xuanwu Hospital, Capital Medical University, No. 45 Changchun Street, Beijing 100053, P.R. China.
Department of Neurosurgery, The Second Affiliated Hospital of Anhui Medical University, No. 678 Furong Road, Hefei 230601, P.R. China.
Exp Anim. 2023 May 17;72(2):199-208. doi: 10.1538/expanim.22-0119. Epub 2022 Dec 9.
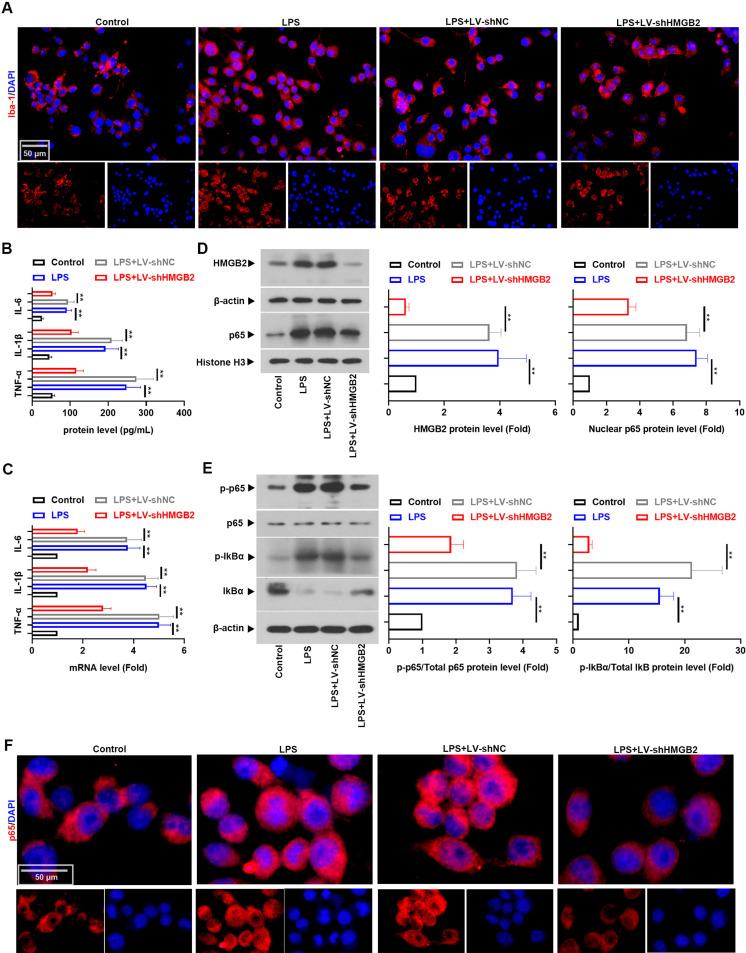
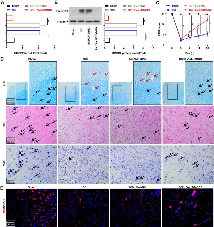
Spinal cord injury (SCI), characterized by sensory disturbance and motor deficits, is associated with excessive inflammatory cytokine production of microglial cells. Previous studies have demonstrated High mobility group box 2 (HMGB2) as a microglial pro-inflammatory factor in stroke. This present study aims to evaluate the function of HMGB2 in a SCI rat model induced by striking the spinal cord at T9 to T12 using a rod. Our results showed that the levels of HMGB2 were significantly increased in the spinal cord tissues of SCI rats. Besides, HMGB2 downregulation was achieved by receiving an injection of lentivirus encoding HMGB2 shRNA in the spinal cord. Knockdown of HMGB2 suppressed SCI-induced microglial activation and neuroinflammation, as well as alleviated neuronal loss. In addition, we confirmed that HMGB2 silencing lessened lipopolysaccharide (LPS)-induced neuroinflammation in BV-2 cells. Furthermore, our findings demonstrated that HMGB2 knockdown suppressed the canonical nuclear factor of kB (NF-κB) signaling pathway both in vivo and in vitro. Collectively, this study manifested strong anti-inflammatory roles of HMGB2 knockdown on microglia-mediated neuroinflammation and suggested that HMGB2 might serve as a potential target for SCI therapy.
脊髓损伤(SCI)的特征是感觉障碍和运动功能障碍,与小胶质细胞过度产生炎症细胞因子有关。先前的研究表明,高迁移率族蛋白 B2(HMGB2)是中风中小胶质细胞的促炎因子。本研究旨在通过 T9 至 T12 脊髓打击棒诱导的 SCI 大鼠模型评估 HMGB2 的功能。我们的结果表明,SCI 大鼠脊髓组织中 HMGB2 水平显著升高。此外,通过向脊髓内注射编码 HMGB2 shRNA 的慢病毒,实现了 HMGB2 的下调。HMGB2 的敲低抑制了 SCI 诱导的小胶质细胞激活和神经炎症,并减轻了神经元丢失。此外,我们证实 HMGB2 沉默减轻了脂多糖(LPS)诱导的 BV-2 细胞神经炎症。此外,我们的研究结果表明,HMGB2 敲低在体内和体外均抑制了经典核因子 kappa B(NF-κB)信号通路。总之,这项研究表明 HMGB2 敲低对小胶质细胞介导的神经炎症具有强大的抗炎作用,并表明 HMGB2 可能成为 SCI 治疗的潜在靶点。