Suppr超能文献

SARS-CoV-2 疫苗接种对 HIV 感染者全身免疫反应的影响。

Impact of SARS-CoV-2 vaccination on systemic immune responses in people living with HIV.

机构信息

Department of Molecular Immunology, Ruhr University, Bochum, Germany.

Department of Molecular and Medical Virology, Ruhr-University Bochum, Bochum, Germany.

出版信息

Front Immunol. 2022 Dec 2;13:1049070. doi: 10.3389/fimmu.2022.1049070. eCollection 2022.

Abstract

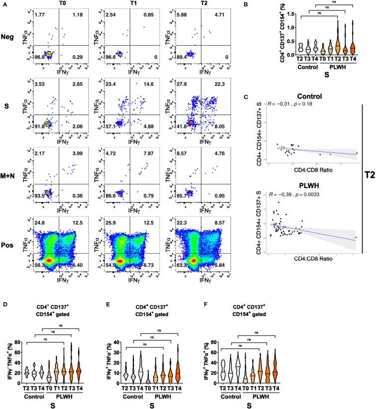
Despite the development of vaccines, which protect healthy people from severe and life-threatening Covid-19, the immunological responses of people with secondary immunodeficiencies to these vaccines remain incompletely understood. Here, we investigated the humoral and cellular immune responses elicited by mRNA-based SARS-CoV-2 vaccines in a cohort of people living with HIV (PLWH) receiving anti-retroviral therapy. While antibody responses in PLWH increased progressively after each vaccination, they were significantly reduced compared to the HIV-negative control group. This was particularly noteworthy for the Delta and Omicron variants. In contrast, CD4+ Th cell responses exhibited a vaccination-dependent increase, which was comparable in both groups. Interestingly, CD4+ T cell activation negatively correlated with the CD4 to CD8 ratio, indicating that low CD4+ T cell numbers do not necessarily interfere with cellular immune responses. Our data demonstrate that despite the lower CD4+ T cell counts SARS-CoV-2 vaccination results in potent cellular immune responses in PLWH. However, the reduced humoral response also provides strong evidence to consider PLWH as vulnerable group and suggests subsequent vaccinations being required to enhance their protection against COVID-19.

摘要

尽管疫苗的发展可以保护健康人群免受严重和危及生命的 COVID-19 感染,但人们对继发免疫缺陷者对这些疫苗的免疫反应仍不完全了解。在这里,我们研究了正在接受抗逆转录病毒治疗的 HIV 感染者(PLWH)中基于 mRNA 的 SARS-CoV-2 疫苗引发的体液和细胞免疫反应。虽然 PLWH 的抗体反应在每次接种后逐渐增加,但与 HIV 阴性对照组相比,它们显著降低。对于 Delta 和 Omicron 变体,这一点尤为显著。相比之下,CD4+ Th 细胞反应表现出依赖于疫苗接种的增加,两组之间相当。有趣的是,CD4+T 细胞的激活与 CD4 与 CD8 的比值呈负相关,这表明 CD4+T 细胞数量低不一定会干扰细胞免疫反应。我们的数据表明,尽管 SARS-CoV-2 疫苗接种会导致 PLWH 的 CD4+T 细胞计数降低,但仍会引发强烈的细胞免疫反应。然而,较低的体液反应也提供了强有力的证据,表明 PLWH 是易感染人群,并表明需要随后进行疫苗接种以增强他们对 COVID-19 的保护。

https://cdn.ncbi.nlm.nih.gov/pmc/blobs/f7c0/9755486/c08c7c4bedcd/fimmu-13-1049070-g001.jpg

文献AI研究员

20分钟写一篇综述,助力文献阅读效率提升50倍。

立即体验

用中文搜PubMed

大模型驱动的PubMed中文搜索引擎

马上搜索

文档翻译

学术文献翻译模型,支持多种主流文档格式。

立即体验