Center for Craniofacial Molecular Biology, University of Southern California, Los Angeles, United States.
Elife. 2022 Dec 21;11:e80405. doi: 10.7554/eLife.80405.
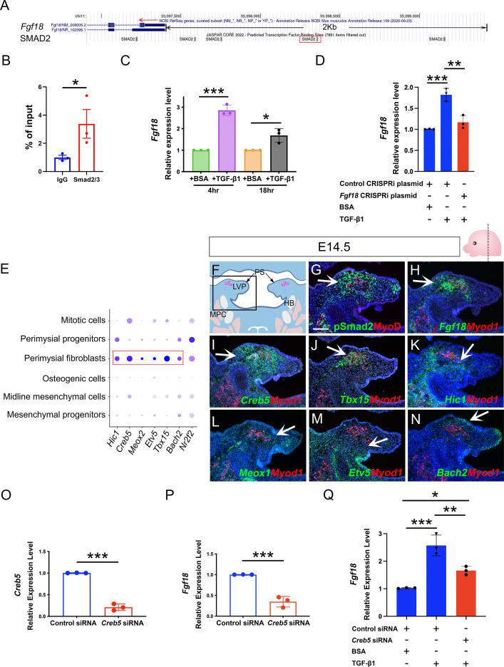
The communication between myogenic cells and their surrounding connective tissues is indispensable for muscle morphogenesis. During late embryonic development in mice, myogenic progenitors migrate to discrete sites to form individual muscles. The detailed mechanism of this process remains unclear. Using mouse levator veli palatini (LVP) development as a model, we systematically investigated how a distinct connective tissue subpopulation, perimysial fibroblasts, communicates with myogenic cells to regulate mouse pharyngeal myogenesis. Using single-cell RNAseq data analysis, we identified that TGF-β signaling is a key regulator for the perimysial fibroblasts. Loss of TGF-β signaling in the neural crest-derived palatal mesenchyme leads to defects in perimysial fibroblasts and muscle malformation in the soft palate in mice. In particular, Creb5, a transcription factor expressed in the perimysial fibroblasts, cooperates with TGF-β signaling to activate expression of . Moreover, Fgf18 supports pharyngeal muscle development and exogenous Fgf18 can partially rescue myogenic cell numbers in samples, illustrating that TGF-β-regulated Fgf18 signaling is required for LVP development. Collectively, our findings reveal the mechanism by which TGF-β signaling achieves its functional specificity in defining the perimysial-to-myogenic signals for pharyngeal myogenesis.
肌源性细胞与其周围的结缔组织之间的通讯对于肌肉形态发生是必不可少的。在小鼠胚胎发育后期,肌源性祖细胞迁移到离散的部位形成单个肌肉。这个过程的详细机制仍不清楚。我们使用小鼠的腭帆提肌 (LVP) 发育作为模型,系统地研究了特定的结缔组织亚群——筋膜成纤维细胞如何与肌源性细胞进行通讯,以调节小鼠咽肌发生。通过单细胞 RNAseq 数据分析,我们确定 TGF-β 信号通路是筋膜成纤维细胞的关键调节因子。神经嵴衍生的腭中胚层中 TGF-β 信号通路的缺失导致筋膜成纤维细胞缺陷和软腭中的肌肉畸形。特别是,在筋膜成纤维细胞中表达的转录因子 Creb5 与 TGF-β 信号通路合作,激活 的表达。此外,Fgf18 支持咽肌发育,外源性 Fgf18 可以部分挽救 样本中的肌源性细胞数量,表明 TGF-β 调节的 Fgf18 信号通路对于 LVP 发育是必需的。总之,我们的研究结果揭示了 TGF-β 信号通路在确定咽肌发生的筋膜到肌源性信号方面实现其功能特异性的机制。