Suppr超能文献

全血基因表达谱与转移性肾细胞癌患者对免疫检查点抑制剂的反应相关。

Whole-Blood Gene Expression Profiles Correlate with Response to Immune Checkpoint Inhibitors in Patients with Metastatic Renal Cell Carcinoma.

作者信息

Nagumo Yoshiyuki, Kandori Shuya, Kojima Takahiro, Hamada Kazuki, Nitta Satoshi, Chihara Ichiro, Shiga Masanobu, Negoro Hiromitsu, Mathis Bryan J, Nishiyama Hiroyuki

机构信息

Department of Urology, Faculty of Medicine, University of Tsukuba, Ibaraki 305-8577, Japan.

Department of Urology, Aichi Cancer Center Hospital, Nagoya, Aichi 464-8681, Japan.

出版信息

Cancers (Basel). 2022 Dec 15;14(24):6207. doi: 10.3390/cancers14246207.

Abstract

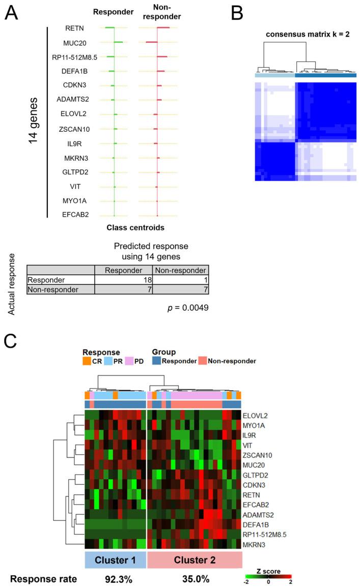
In metastatic renal cell carcinoma (mRCC), the clinical response to immune checkpoint inhibitors (ICIs) is limited in a subset of patients and the need exists to identify non-invasive, blood-based, predictive biomarkers for responses. We performed RNA sequencing using whole-blood samples prospectively collected from 49 patients with mRCC prior to the administration of ipilimumab (IPI) and/or nivolumab (NIVO) to determine whether gene expression profiles were associated with responses. An analysis from 33 mRCC patients with complete responses ( = 5), partial responses ( = 14), and progressive disease ( = 14) showed 460 differentially expressed genes (DEGs) related to immune responses between the responder and non-responder groups with significant differences. A set of 14 genes generated from the initial 460 DEGs accurately classified responders (sensitivity 94.7% and specificity 50.0%) while consensus clustering defined clusters with significantly differing response rates (92.3% and 35.0%). These clustering results were replicated in a cohort featuring 16 additional SD patients (49 total patients): response rates were 95.8% and 48.0%. Collectively, whole-blood gene expression profiles derived from mRCC patients treated with ICIs clearly differed by response and hierarchical clustering using immune response DEGs accurately classified responder patients. These results suggest that such screening may serve as a predictor for ICI responses in mRCC patients.

摘要

在转移性肾细胞癌(mRCC)中,一部分患者对免疫检查点抑制剂(ICI)的临床反应有限,因此需要识别基于血液的非侵入性预测生物标志物来预测反应。我们对49例mRCC患者在给予伊匹单抗(IPI)和/或纳武单抗(NIVO)之前前瞻性采集的全血样本进行了RNA测序,以确定基因表达谱是否与反应相关。对33例有完全缓解(=5)、部分缓解(=14)和疾病进展(=14)的mRCC患者的分析显示,反应者和无反应者组之间有460个与免疫反应相关的差异表达基因(DEG),差异显著。从最初的460个DEG中筛选出的14个基因集能够准确分类反应者(敏感性94.7%,特异性50.0%),而一致性聚类定义的簇具有显著不同的反应率(92.3%和35.0%)。这些聚类结果在一个包含另外16例疾病稳定(SD)患者的队列(共49例患者)中得到了重复:反应率分别为95.8%和48.0%。总体而言,接受ICI治疗的mRCC患者的全血基因表达谱因反应不同而明显不同,使用免疫反应DEG进行层次聚类能够准确分类反应者患者。这些结果表明,这种筛查可能作为mRCC患者ICI反应的预测指标。

https://cdn.ncbi.nlm.nih.gov/pmc/blobs/267b/9776722/555c3114f3f4/cancers-14-06207-g001.jpg

文献AI研究员

20分钟写一篇综述,助力文献阅读效率提升50倍。

立即体验

用中文搜PubMed

大模型驱动的PubMed中文搜索引擎

马上搜索

文档翻译

学术文献翻译模型,支持多种主流文档格式。

立即体验