• 文献检索
  • 文档翻译
  • 深度研究
  • 学术资讯
  • Suppr Zotero 插件Zotero 插件
  • 邀请有礼
  • 套餐&价格
  • 历史记录
应用&插件
Suppr Zotero 插件Zotero 插件浏览器插件Mac 客户端Windows 客户端微信小程序
定价
高级版会员购买积分包购买API积分包
服务
文献检索文档翻译深度研究API 文档MCP 服务
关于我们
关于 Suppr公司介绍联系我们用户协议隐私条款
关注我们

Suppr 超能文献

核心技术专利:CN118964589B侵权必究
粤ICP备2023148730 号-1Suppr @ 2026

文献检索

告别复杂PubMed语法,用中文像聊天一样搜索,搜遍4000万医学文献。AI智能推荐,让科研检索更轻松。

立即免费搜索

文件翻译

保留排版,准确专业,支持PDF/Word/PPT等文件格式,支持 12+语言互译。

免费翻译文档

深度研究

AI帮你快速写综述,25分钟生成高质量综述,智能提取关键信息,辅助科研写作。

立即免费体验

定义免疫治疗治疗 NSCLC 患者血液样本转录组分析以预测反应的最佳条件。

Defining the optimal setting for transcriptomic analyses on blood samples for response prediction in immunotherapy-treated NSCLC patients.

机构信息

Department of Biomolecular Medicine, VIB-UGent Center for Medical Biotechnology, Ghent University, Technologiepark-Zwijnaarde 75, 9052, Ghent, Belgium.

Cancer Research Institute Ghent (CRIG), Medical Research Building 2 (MRB2) - UZ Gent - Corneel Heymanslaan 10, 9000, Ghent, Belgium.

出版信息

Sci Rep. 2024 Oct 29;14(1):26026. doi: 10.1038/s41598-024-76982-x.

DOI:10.1038/s41598-024-76982-x
PMID:39472635
原文链接:https://pmc.ncbi.nlm.nih.gov/articles/PMC11522423/
Abstract

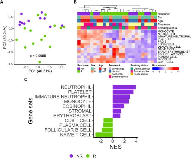
Transcriptomic profiling of blood immune cells offers a promising alternative to invasive, sampling bias-prone tissue-based biomarker assays for predicting immune checkpoint inhibitor (ICI) therapy response in non-small cell lung cancer (NSCLC) patients. However, the optimal analytical approach to identify systemic correlates of response still needs to be explored. We collected peripheral blood mononuclear cells and whole blood (WB) samples from 33 ICI-treated NSCLC patients before ICI treatment and at the first response evaluation. After bulk polyadenylated RNA-sequencing, we assessed differences in gene expression profiles between non-responders and responders using differential expression analysis, single sample gene set enrichment analysis (ssGSEA), and cell type deconvolution. We evaluated gene expression values, ssGSEA scores, and deconvolved cell type proportions to distinguish non-responders from responders via ROC curve (AUC) analysis, training a logistic regression classification model. Gene expression values and deconvolved proportions yielded the best results with WB samples after treatment (AUC = 0.87 and 0.85, respectively). Overall, ssGSEA scores showed superior classification performance across all sample types and timepoints (AUC > 0.7). In conclusion, transcriptomic analysis through ssGSEA demonstrated the best performance as a non-invasive biomarker for predicting clinical benefit in ICI-treated NSCLC patients, with gene expression and deconvolution on post-treatment WB samples also showing promising results.

摘要

对血液免疫细胞进行转录组谱分析,为预测非小细胞肺癌(NSCLC)患者免疫检查点抑制剂(ICI)治疗反应提供了一种有前途的替代方法,这种方法不会采用有侵入性且易受取样偏差影响的基于组织的生物标志物检测方法。然而,仍需要探索确定反应系统相关性的最佳分析方法。我们收集了 33 名接受 ICI 治疗的 NSCLC 患者在 ICI 治疗前和首次反应评估时的外周血单核细胞和全血(WB)样本。经过批量多聚腺苷酸化 RNA 测序,我们使用差异表达分析、单样本基因集富集分析(ssGSEA)和细胞类型去卷积,评估了无应答者和应答者之间的基因表达谱差异。我们通过 ROC 曲线(AUC)分析评估基因表达值、ssGSEA 评分和去卷积的细胞类型比例,以区分无应答者和应答者,同时训练逻辑回归分类模型。在治疗后(AUC 值分别为 0.87 和 0.85),WB 样本的基因表达值和去卷积比例的结果最佳。总的来说,ssGSEA 评分在所有样本类型和时间点上均表现出更好的分类性能(AUC > 0.7)。总之,通过 ssGSEA 进行转录组分析,作为一种预测 ICI 治疗 NSCLC 患者临床获益的非侵入性生物标志物,具有最佳的性能,基因表达和治疗后 WB 样本的去卷积也显示出有前途的结果。

https://cdn.ncbi.nlm.nih.gov/pmc/blobs/61be/11522423/a996cccc5563/41598_2024_76982_Fig5_HTML.jpg
https://cdn.ncbi.nlm.nih.gov/pmc/blobs/61be/11522423/de25c574ae24/41598_2024_76982_Fig1_HTML.jpg
https://cdn.ncbi.nlm.nih.gov/pmc/blobs/61be/11522423/c2b9186afeda/41598_2024_76982_Fig2_HTML.jpg
https://cdn.ncbi.nlm.nih.gov/pmc/blobs/61be/11522423/ff6ec958e711/41598_2024_76982_Fig3_HTML.jpg
https://cdn.ncbi.nlm.nih.gov/pmc/blobs/61be/11522423/2a703d3acd02/41598_2024_76982_Fig4_HTML.jpg
https://cdn.ncbi.nlm.nih.gov/pmc/blobs/61be/11522423/a996cccc5563/41598_2024_76982_Fig5_HTML.jpg
https://cdn.ncbi.nlm.nih.gov/pmc/blobs/61be/11522423/de25c574ae24/41598_2024_76982_Fig1_HTML.jpg
https://cdn.ncbi.nlm.nih.gov/pmc/blobs/61be/11522423/c2b9186afeda/41598_2024_76982_Fig2_HTML.jpg
https://cdn.ncbi.nlm.nih.gov/pmc/blobs/61be/11522423/ff6ec958e711/41598_2024_76982_Fig3_HTML.jpg
https://cdn.ncbi.nlm.nih.gov/pmc/blobs/61be/11522423/2a703d3acd02/41598_2024_76982_Fig4_HTML.jpg
https://cdn.ncbi.nlm.nih.gov/pmc/blobs/61be/11522423/a996cccc5563/41598_2024_76982_Fig5_HTML.jpg

相似文献

1
Defining the optimal setting for transcriptomic analyses on blood samples for response prediction in immunotherapy-treated NSCLC patients.定义免疫治疗治疗 NSCLC 患者血液样本转录组分析以预测反应的最佳条件。
Sci Rep. 2024 Oct 29;14(1):26026. doi: 10.1038/s41598-024-76982-x.
2
Correlation of plasma exosomal microRNAs with the efficacy of immunotherapy in wild-type advanced non-small cell lung cancer.血浆外泌体 microRNAs 与野生型晚期非小细胞肺癌免疫治疗疗效的相关性。
J Immunother Cancer. 2020 Jan;8(1). doi: 10.1136/jitc-2019-000376.
3
Molecular profiling of long-term responders to immune checkpoint inhibitors in advanced non-small cell lung cancer.晚期非小细胞肺癌中免疫检查点抑制剂长期应答者的分子谱分析。
Mol Oncol. 2021 Apr;15(4):887-900. doi: 10.1002/1878-0261.12891. Epub 2021 Jan 6.
4
Integration of comprehensive genomic profiling, tumor mutational burden, and PD-L1 expression to identify novel biomarkers of immunotherapy in non-small cell lung cancer.综合基因组分析、肿瘤突变负担和 PD-L1 表达的整合,以鉴定非小细胞肺癌免疫治疗的新型生物标志物。
Cancer Med. 2021 Apr;10(7):2216-2231. doi: 10.1002/cam4.3649. Epub 2021 Mar 2.
5
Size matters: integrating tumour volume and immune activation signatures predicts immunotherapy response.肿瘤体积和免疫激活特征的大小很重要:预测免疫治疗反应。
Mol Cancer. 2024 Oct 11;23(1):228. doi: 10.1186/s12943-024-02146-0.
6
High-throughput transcriptome profiling indicates ribosomal RNAs to be associated with resistance to immunotherapy in non-small cell lung cancer (NSCLC).高通量转录组谱分析表明核糖体 RNA 与非小细胞肺癌 (NSCLC) 对免疫治疗的耐药性相关。
J Immunother Cancer. 2024 Jun 10;12(6):e009039. doi: 10.1136/jitc-2024-009039.
7
ZFHX3 mutation as a protective biomarker for immune checkpoint blockade in non-small cell lung cancer.ZFHX3 突变作为非小细胞肺癌免疫检查点阻断的保护性生物标志物。
Cancer Immunol Immunother. 2021 Jan;70(1):137-151. doi: 10.1007/s00262-020-02668-8. Epub 2020 Jul 11.
8
Mutational variant allele frequency profile as a biomarker of response to immune checkpoint blockade in non-small cell lung Cancer.基因突变等位基因频率特征作为非小细胞肺癌免疫检查点阻断治疗反应的生物标志物。
J Transl Med. 2024 Jun 18;22(1):576. doi: 10.1186/s12967-024-05400-7.
9
Predictive value of inflammation and nutritional index in immunotherapy for stage IV non-small cell lung cancer and model construction.炎症和营养指标对 IV 期非小细胞肺癌免疫治疗的预测价值及模型构建。
Sci Rep. 2024 Jul 30;14(1):17511. doi: 10.1038/s41598-024-66813-4.
10
Spatial profiling of non-small cell lung cancer provides insights into tumorigenesis and immunotherapy response.非小细胞肺癌的空间分析为肿瘤发生和免疫治疗反应提供了深入了解。
Commun Biol. 2024 Aug 2;7(1):930. doi: 10.1038/s42003-024-06568-w.

本文引用的文献

1
Circulating immune cell dynamics as outcome predictors for immunotherapy in non-small cell lung cancer.循环免疫细胞动力学作为非小细胞肺癌免疫治疗的预后预测指标。
J Immunother Cancer. 2023 Aug;11(8). doi: 10.1136/jitc-2023-007023.
2
PCSK9 regulates the efficacy of immune checkpoint therapy in lung cancer.PCSK9 调节肺癌免疫检查点治疗的疗效。
Front Immunol. 2023 Mar 21;14:1142428. doi: 10.3389/fimmu.2023.1142428. eCollection 2023.
3
Genomic and transcriptomic analysis of checkpoint blockade response in advanced non-small cell lung cancer.
基因组和转录组分析晚期非小细胞肺癌的检查点阻断反应。
Nat Genet. 2023 May;55(5):807-819. doi: 10.1038/s41588-023-01355-5. Epub 2023 Apr 6.
4
Maturation and abundance of tertiary lymphoid structures are associated with the efficacy of neoadjuvant chemoimmunotherapy in resectable non-small cell lung cancer.三级淋巴结构的成熟度和丰度与可切除性非小细胞肺癌新辅助化疗免疫治疗的疗效相关。
J Immunother Cancer. 2022 Nov;10(11). doi: 10.1136/jitc-2022-005531.
5
Neutralization of NET-associated human ARG1 enhances cancer immunotherapy.中和 NET 相关的人 ARG1 可增强癌症免疫治疗。
Sci Transl Med. 2023 Mar 15;15(687):eabq6221. doi: 10.1126/scitranslmed.abq6221.
6
Arginase 1 is a key driver of immune suppression in pancreatic cancer.精氨酸酶 1 是胰腺癌中免疫抑制的关键驱动因素。
Elife. 2023 Feb 2;12:e80721. doi: 10.7554/eLife.80721.
7
Whole-Blood Gene Expression Profiles Correlate with Response to Immune Checkpoint Inhibitors in Patients with Metastatic Renal Cell Carcinoma.全血基因表达谱与转移性肾细胞癌患者对免疫检查点抑制剂的反应相关。
Cancers (Basel). 2022 Dec 15;14(24):6207. doi: 10.3390/cancers14246207.
8
Integrating Single-cell RNA-seq to construct a Neutrophil prognostic model for predicting immune responses in non-small cell lung cancer.单细胞 RNA-seq 整合分析构建预测非小细胞肺癌免疫反应的中性粒细胞预后模型。
J Transl Med. 2022 Nov 18;20(1):531. doi: 10.1186/s12967-022-03723-x.
9
Circulating Low Density Neutrophils Are Associated with Resistance to First Line Anti-PD1/PDL1 Immunotherapy in Non-Small Cell Lung Cancer.循环低密度中性粒细胞与非小细胞肺癌一线抗PD1/PDL1免疫治疗的耐药性相关。
Cancers (Basel). 2022 Aug 9;14(16):3846. doi: 10.3390/cancers14163846.
10
Cellular engagement and interaction in the tumor microenvironment predict non-response to PD-1/PD-L1 inhibitors in metastatic non-small cell lung cancer.肿瘤微环境中的细胞相互作用与结合预测转移性非小细胞肺癌对 PD-1/PD-L1 抑制剂无应答。
Sci Rep. 2022 May 31;12(1):9054. doi: 10.1038/s41598-022-13236-8.