Liu Ye, Duan Yan, Zhao Nan, Zhu Xinxin, Yu Xiaoting, Jiao Shiyu, Song Yanting, Shi Li, Ma Yutao, Wang Xia, Yu Baoqi, Qu Aijuan
Department of Physiology and Pathophysiology, School of Basic Medical Sciences, Capital Medical University, Beijing 100069, China.
Key Laboratory of Remodeling-Related Cardiovascular Diseases, Ministry of Education, Beijing 100069, China.
Antioxidants (Basel). 2022 Nov 30;11(12):2378. doi: 10.3390/antiox11122378.
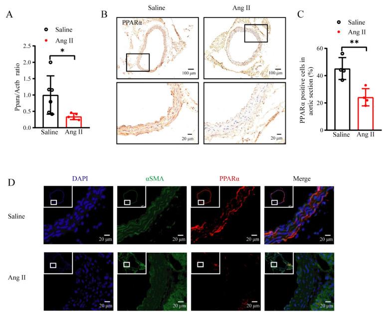
Vascular remodeling is the fundamental basis for hypertensive disease, in which vascular smooth muscle cell (VSMC) dysfunction plays an essential role. Previous studies suggest that the activation of peroxisome proliferator-activated receptor α (PPARα) by fibrate drugs has cardiovascular benefits independent of the lipid-lowering effects. However, the underlying mechanism remains incompletely understood. This study explored the role of PPARα in angiotensin II (Ang II)-induced vascular remodeling and hypertension using VSMC-specific -deficient mice. The PPARα expression was markedly downregulated in the VSMCs upon Ang II treatment. A PPARα deficiency in the VSMC significantly aggravated the Ang II-induced hypertension and vascular stiffness, with little influence on the cardiac function. The morphological analyses demonstrated that VSMC-specific -deficient mice exhibited an aggravated vascular remodeling and oxidative stress. In vitro, a PPARα deficiency dramatically increased the production of mitochondrial reactive oxidative species (ROS) in Ang II-treated primary VSMCs. Finally, the PPARα activation by Wy14643 improved the Ang II-induced ROS production and vascular remodeling in a VSMC PPARα-dependent manner. Taken together, these data suggest that PPARα plays a critical protective role in Ang II-induced hypertension via attenuating ROS production in VSMCs, thus providing a potential therapeutic target for hypertensive diseases.
血管重塑是高血压疾病的基本基础,其中血管平滑肌细胞(VSMC)功能障碍起着至关重要的作用。先前的研究表明,贝特类药物激活过氧化物酶体增殖物激活受体α(PPARα)具有独立于降脂作用的心血管益处。然而,其潜在机制仍未完全了解。本研究使用VSMC特异性缺陷小鼠探讨了PPARα在血管紧张素II(Ang II)诱导的血管重塑和高血压中的作用。Ang II处理后,VSMC中的PPARα表达明显下调。VSMC中PPARα缺乏显著加重了Ang II诱导的高血压和血管僵硬,对心脏功能影响很小。形态学分析表明,VSMC特异性缺陷小鼠表现出加重的血管重塑和氧化应激。在体外,PPARα缺乏显著增加了Ang II处理的原代VSMC中线粒体活性氧(ROS)的产生。最后,Wy14643激活PPARα以VSMC PPARα依赖性方式改善了Ang II诱导的ROS产生和血管重塑。综上所述,这些数据表明PPARα通过减弱VSMC中的ROS产生在Ang II诱导的高血压中起关键保护作用,从而为高血压疾病提供了一个潜在的治疗靶点。