Park Jaehyun, Jang Jimin, Cha Sang-Ryul, Baek Hyosin, Lee Jooyeon, Hong Seok-Ho, Lee Hyang-Ah, Lee Tae-Jin, Yang Se-Ran
Department of Thoracic and Cardiovascular Surgery, School of Medicine, Kangwon National University, Gangwondaehakgil l, Chuncheon 24341, Gangwon, Republic of Korea.
Department of Internal Medicine, School of Medicine, Kangwon National University, Gangwondaehakgil 1, Chuncheon 24341, Gangwon, Republic of Korea.
Antioxidants (Basel). 2022 Dec 14;11(12):2462. doi: 10.3390/antiox11122462.
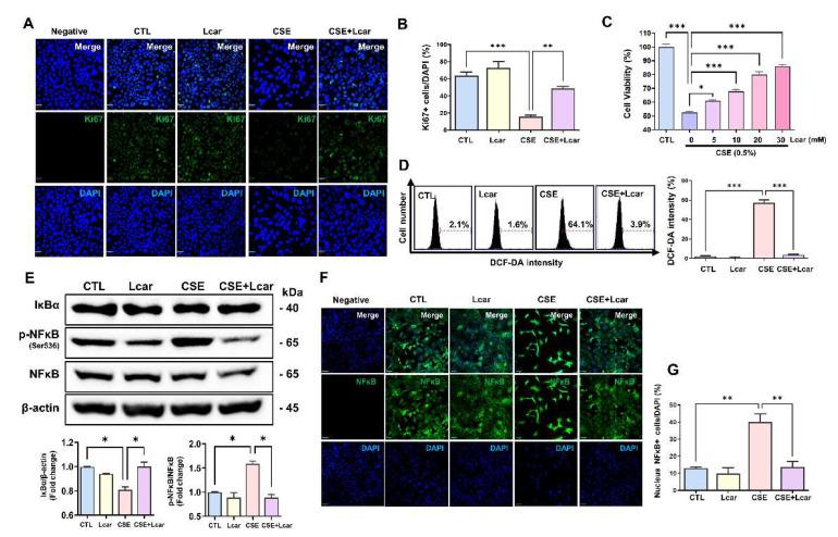
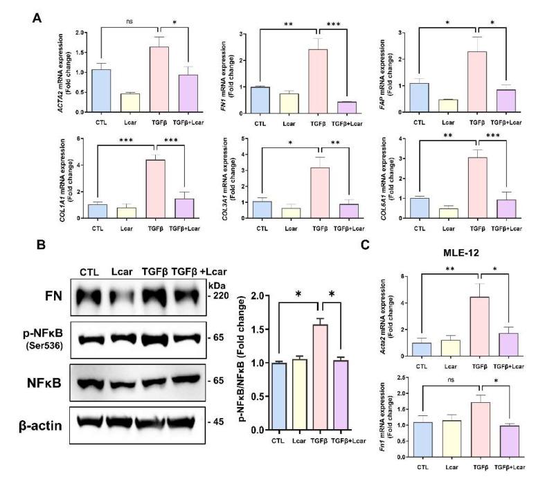
Idiopathic Pulmonary fibrosis (IPF), a chronic interstitial lung disease, has pulmonary manifestations clinically characterized by collagen deposition, epithelial cell injury, and a decline in lung function. L-carnosine, a dipeptide consisting of β-alanine and L-histidine, has demonstrated a therapeutic effect on various diseases because of its pivotal function. Despite the effect of L-carnosine in experimental IPF mice, its anti-oxidative effect and associated intercellular pathway, particularly alveolar epithelial cells, remain unknown. Therefore, we demonstrated the anti-fibrotic and anti-inflammatory effects of L-carnosine via Reactive oxygen species (ROS) regulation in bleomycin (BLM)-induced IPF mice. The mice were intratracheally injected with BLM (3 mg/kg) and L-carnosine (150 mg/kg) was orally administrated for 2 weeks. BLM exposure increased the protein level of Nox2, Nox4, p53, and Caspase-3, whereas L-carnosine treatment suppressed the protein level of Nox2, Nox4, p53, and Caspase-3 cleavage in mice. In addition, the total SOD activity and mRNA level of , , and increased in mice treated with L-carnosine. At the cellular level, a human fibroblast (MRC-5) and mouse alveolar epithelial cell (MLE-12) were exposed to TGFβ1 following L-carnosine treatment to induce fibrogenesis. Moreover, MLE-12 cells were exposed to cigarette smoke extract (CSE). Consequently, L-carnosine treatment ameliorated fibrogenesis in fibroblasts and alveolar epithelial cells, and inflammation induced by ROS and CSE exposure was ameliorated. These results were associated with the inhibition of the NFκB pathway. Collectively, our data indicate that L-carnosine induces anti-inflammatory and anti-fibrotic effects on alveolar epithelial cells against the pathogenesis of IPF.
特发性肺纤维化(IPF)是一种慢性间质性肺疾病,其肺部表现的临床特征为胶原蛋白沉积、上皮细胞损伤和肺功能下降。L-肌肽是一种由β-丙氨酸和L-组氨酸组成的二肽,因其关键作用已在多种疾病中显示出治疗效果。尽管L-肌肽对实验性IPF小鼠有作用,但其抗氧化作用及相关细胞间途径,尤其是肺泡上皮细胞的相关途径仍不清楚。因此,我们通过在博来霉素(BLM)诱导的IPF小鼠中调节活性氧(ROS),证明了L-肌肽的抗纤维化和抗炎作用。小鼠经气管内注射BLM(3 mg/kg),并口服给予L-肌肽(150 mg/kg),持续2周。BLM暴露增加了Nox2、Nox4、p53和Caspase-3的蛋白水平,而L-肌肽治疗抑制了小鼠中Nox2、Nox4、p53和Caspase-3裂解的蛋白水平。此外,L-肌肽处理的小鼠中总超氧化物歧化酶(SOD)活性以及 、 和 的mRNA水平升高。在细胞水平上,L-肌肽处理后,人成纤维细胞(MRC-5)和小鼠肺泡上皮细胞(MLE-12)暴露于转化生长因子β1(TGFβ1)以诱导纤维化。此外,MLE-12细胞暴露于香烟烟雾提取物(CSE)。结果,L-肌肽处理改善了成纤维细胞和肺泡上皮细胞中的纤维化,并且由ROS和CSE暴露诱导的炎症也得到改善。这些结果与核因子κB(NFκB)途径的抑制有关。总体而言,我们的数据表明L-肌肽对肺泡上皮细胞具有抗炎和抗纤维化作用,可对抗IPF的发病机制。