College of Fisheries and Life Science, Shanghai Ocean University, Shanghai 201306, China.
Key Lab of Sustainable Development of Marine Fisheries, Ministry of Agriculture and Rural Affairs, Yellow Sea Fisheries Research Institute, Chinese Academy of Fishery Sciences, Qingdao 266072, China.
Cells. 2022 Dec 8;11(24):3978. doi: 10.3390/cells11243978.
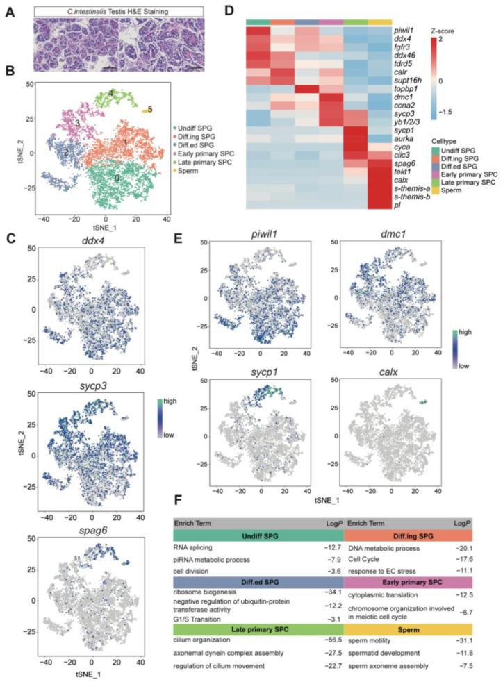
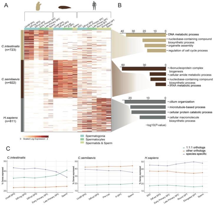
Spermatogenesis is a complex and continuous process of germ-cell differentiation. This complex process is regulated by many factors, of which gene regulation in spermatogenic cells plays a decisive role. Spermatogenesis has been widely studied in vertebrates, but little is known about spermatogenesis in protochordates. Here, for the first time, we performed single-cell RNA sequencing (scRNA-seq) on 6832 germ cells from the testis of adult . We identified six germ cell populations and revealed dynamic gene expression as well as transcriptional regulation during spermatogenesis. In particular, we identified four spermatocyte subtypes and key genes involved in meiosis in . There were remarkable similarities and differences in gene expression during spermatogenesis between and two other vertebrates (Chinese tongue sole and human). We identified many spermatogenic-cell-specific genes with functions that need to be verified. These findings will help to further improve research on spermatogenesis in chordates.
精子发生是一个复杂而连续的生殖细胞分化过程。这个复杂的过程受到许多因素的调节,其中生殖细胞中的基因调控起着决定性的作用。精子发生在脊椎动物中得到了广泛的研究,但对于原索动物的精子发生知之甚少。在这里,我们首次对成年 的睾丸中的 6832 个生殖细胞进行了单细胞 RNA 测序(scRNA-seq)。我们鉴定了六个生殖细胞群体,并揭示了精子发生过程中的动态基因表达和转录调控。特别是,我们在 中鉴定了四个精母细胞亚型和减数分裂中涉及的关键基因。在 和另外两种脊椎动物(中国舌鳎和人类)的精子发生过程中,基因表达存在显著的相似性和差异。我们鉴定了许多具有需要验证的功能的生殖细胞特异性基因。这些发现将有助于进一步提高对脊索动物精子发生的研究。