Suppr超能文献

利用肠道微生物组预测移植前急性移植物抗宿主病。

Pre-Transplant Prediction of Acute Graft-versus-Host Disease Using the Gut Microbiome.

机构信息

Centre of Excellence for Health, Immunity and Infections (CHIP), Rigshospitalet, Copenhagen University Hospital, 2100 Copenhagen, Denmark.

Department of Clinical Medicine, Faculty of Health and Medical Sciences, Copenhagen University, 2200 Copenhagen, Denmark.

出版信息

Cells. 2022 Dec 16;11(24):4089. doi: 10.3390/cells11244089.

Abstract

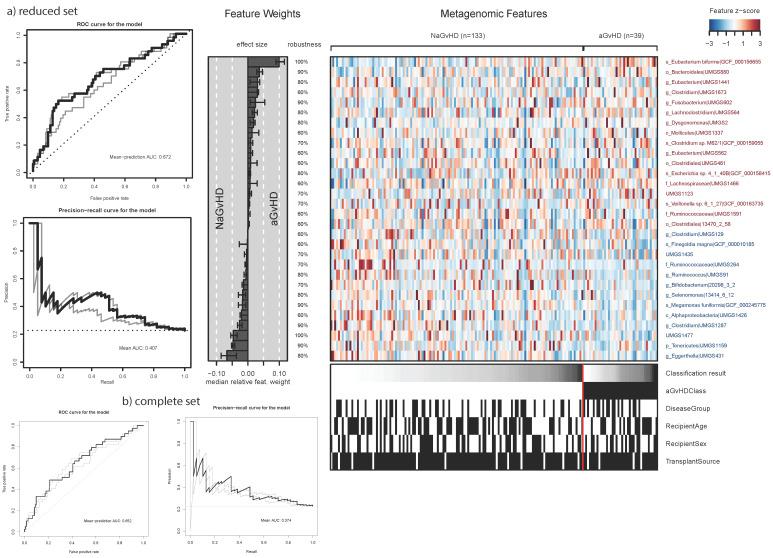
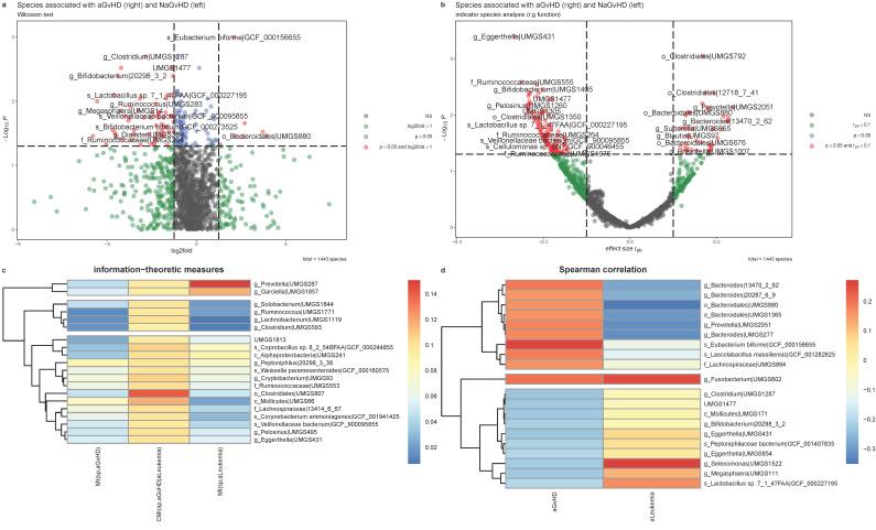
Gut microbiota is thought to influence host responses to allogeneic hematopoietic stem cell transplantation (aHSCT). Recent evidence points to this post-transplant for acute graft-versus-host disease (aGvHD). We asked whether any such association might be found pre-transplant and conducted a metagenome-wide association study (MWAS) to explore. Microbial abundance profiles were estimated using ensembles of Kaiju, Kraken2, and DeepMicrobes calls followed by dimensionality reduction. The area under the curve (AUC) was used to evaluate classification of the samples (aGvHD vs. none) using an elastic net to test the relevance of metagenomic data. Clinical data included the underlying disease (leukemia vs. other hematological malignancies), recipient age, and sex. Among 172 aHSCT patients of whom 42 developed aGVHD post transplantation, a total of 181 pre-transplant tool samples were analyzed. The top performing model predicting risk of aGVHD included a reduced species profile (AUC = 0.672). Beta diversity (37% in Jaccard's Nestedness by mean fold change, < 0.05) was lower in those developing aGvHD. Ten bacterial species including and genera were consistently found to associate with aGvHD in indicator species analysis, as well as relief and impurity-based algorithms. The findings support the hypothesis on potential associations between gut microbiota and aGvHD based on a data-driven approach to MWAS. This highlights the need and relevance of routine stool collection for the discovery of novel biomarkers.

摘要

肠道微生物群被认为会影响宿主对异基因造血干细胞移植(aHSCT)的反应。最近的证据表明,这种移植后会发生急性移植物抗宿主病(aGvHD)。我们想知道是否可以在移植前发现任何这种关联,并进行了一项宏基因组关联研究(MWAS)来探索。使用 Kaiju、Kraken2 和 DeepMicrobes 的集合来估计微生物丰度谱,然后进行降维。使用弹性网络来测试宏基因组数据的相关性,以评估使用曲线下面积(AUC)对样本(aGvHD 与无)进行分类的情况。临床数据包括基础疾病(白血病与其他血液系统恶性肿瘤)、受者年龄和性别。在 172 名接受 aHSCT 的患者中,有 42 名在移植后发生了 aGVHD,共分析了 181 份移植前的工具样本。预测 aGVHD 风险的最佳模型包括简化的物种谱(AUC=0.672)。发生 aGvHD 的患者的 beta 多样性(按平均折叠变化的 Jaccard 嵌套性的 37%,<0.05)较低。在指示物种分析中,以及基于缓解和不纯的算法中,始终发现包括 和 属在内的 10 种细菌与 aGvHD 相关。这些发现支持了肠道微生物群与 aGvHD 之间存在潜在关联的假说,这是基于对 MWAS 的数据驱动方法。这突出了常规粪便收集对于发现新的生物标志物的必要性和相关性。

https://cdn.ncbi.nlm.nih.gov/pmc/blobs/84c5/9776596/daffafe446f4/cells-11-04089-g001.jpg

文献检索

告别复杂PubMed语法,用中文像聊天一样搜索,搜遍4000万医学文献。AI智能推荐,让科研检索更轻松。

立即免费搜索

文件翻译

保留排版,准确专业,支持PDF/Word/PPT等文件格式,支持 12+语言互译。

免费翻译文档

深度研究

AI帮你快速写综述,25分钟生成高质量综述,智能提取关键信息,辅助科研写作。

立即免费体验