College of Plant Science and Technology, Biomass and Bioenergy Research Center, Huazhong Agricultural University, Wuhan 430070, China.
State Key Laboratory for Conservation and Utilization of Subtropical Agro-Bioresources, College of Agriculture, Guangxi University, Nanning 530004, China.
Int J Mol Sci. 2022 Dec 16;23(24):16082. doi: 10.3390/ijms232416082.
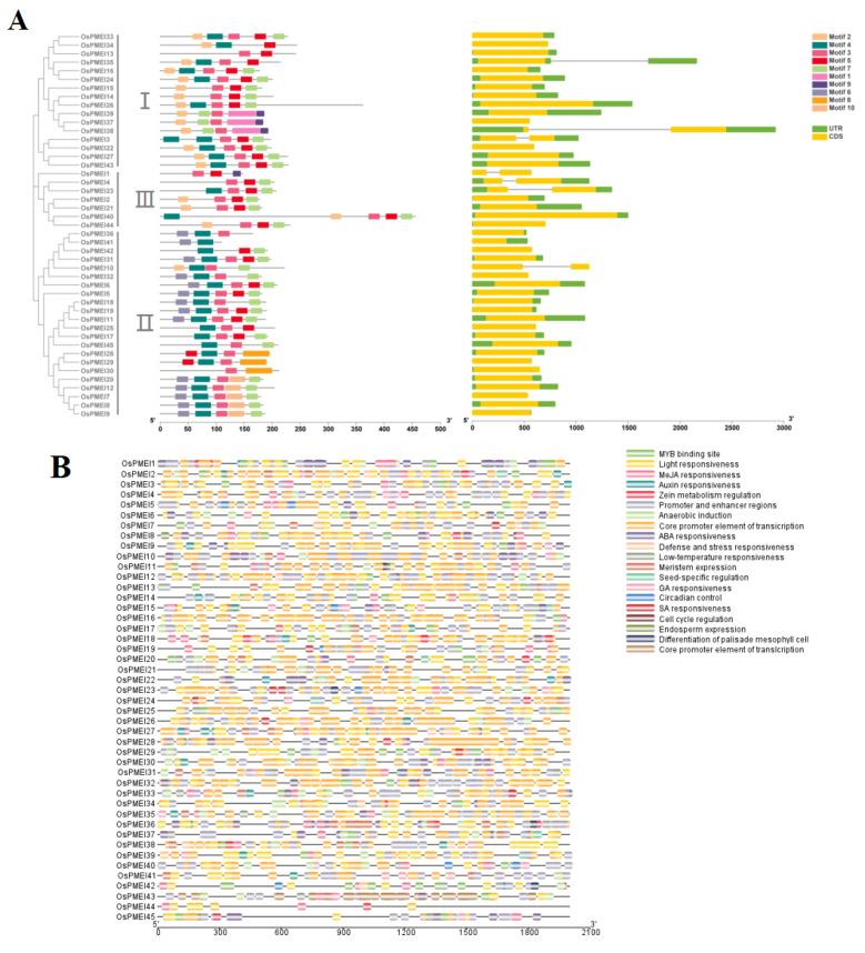
Pectin is one of the constituents of the cell wall, distributed in the primary cell wall and middle lamella, affecting the rheological properties and the cell wall stickiness. Pectin methylesterase (PME) and pectin methylesterase inhibitor (PMEI) are the most important factors for modifying methyl esterification. In this study, 45 genes from rice ( L.) were screened by bioinformatics tools, and their structure, motifs, cis-acting elements in the promoter region, chromosomal distribution, gene duplication, and phylogenetic relationship were analyzed. Furthermore, CRISPR/Cas9 was used to edit the (03G01020) and two mutant lines were obtained to explore the functions of in plant growth and development, and under cadmium (Cd) stress. Compared to wild type (WT) Nipponbare, the second inverted internodes of the mutant plants shortened significantly, resulting in the reduction in plant height at mature stage. The seed setting rate, and fresh and dry weights of the mutants were also decreased in mutant plants. In addition, the pectin methylation of lines is decreased as expected, and the pectin content of the cell wall increased at both seedling and maturity stages; however, the cellulose and hemicellulose increased only at seedling stage. Interestingly, the growth of the lines was better than the WT in both normal conditions and under two phytohormone (GA and NAA) treatments at seedling stage. Under Cd stress, the fresh and dry weights were increased in lines. These results indicated that was involved in the regulation of methyl esterification during growth, affected cell wall composition and agronomic traits, and might play an important role in responses to phytohormones and stress.
果胶是细胞壁的成分之一,分布于初生细胞壁和中层,影响流变学特性和细胞壁粘性。果胶甲酯酶(PME)和果胶甲酯酶抑制剂(PMEI)是修饰甲酯化的最重要因素。本研究通过生物信息学工具筛选了来自水稻(L.)的 45 个基因,并对其结构、基序、启动子区顺式作用元件、染色体分布、基因复制和系统发育关系进行了分析。此外,还利用 CRISPR/Cas9 编辑了 (03G01020),并获得了两个突变体 系,以探索 在植物生长发育和镉(Cd)胁迫下的功能。与野生型(WT)Nipponbare 相比,突变体植物的第二节间明显缩短,导致成熟阶段植株高度降低。突变体植物的结实率、鲜重和干重也降低。此外,正如预期的那样, 系的果胶甲基化降低,细胞壁中果胶含量在幼苗和成熟期均增加;然而,纤维素和半纤维素仅在幼苗期增加。有趣的是,在正常条件和幼苗期两种植物激素(GA 和 NAA)处理下, 系的生长均优于 WT。在 Cd 胁迫下, 系的鲜重和干重增加。这些结果表明, 参与了生长过程中甲酯化的调节,影响了细胞壁组成和农艺性状,并且可能在应对植物激素和胁迫方面发挥重要作用。