Suppr超能文献

天然产物 2-氧代科拉文醇是一种新型 FXR 激动剂。

Natural Product 2-Oxokolavenol Is a Novel FXR Agonist.

机构信息

Beijing National Laboratory for Molecular Sciences, Key Laboratory of Bioorganic Chemistry and Molecular Engineering of Ministry of Education, Department of Chemical Biology, College of Chemistry and Molecular Engineering, Synthetic and Functional Biomolecules Center, Peking University, Beijing 100871, China.

Peking-Tsinghua Center for Life Science, Academy for Advanced Interdisciplinary Studies, Peking University, Beijing 100871, China.

出版信息

Molecules. 2022 Dec 16;27(24):8968. doi: 10.3390/molecules27248968.

Abstract

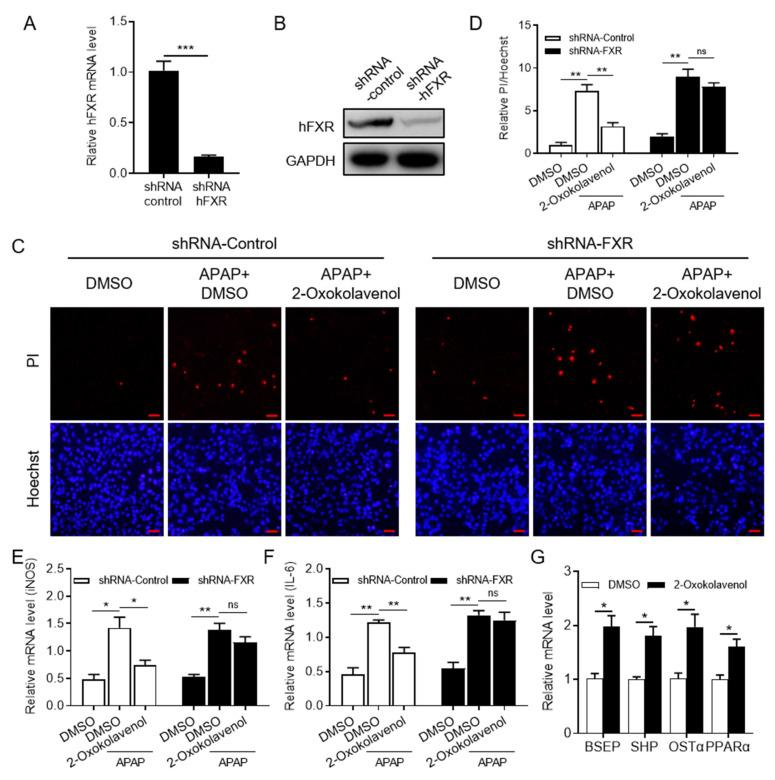
Acetaminophen (APAP) toxicity is a common cause of hepatic failure, and the development of effective therapy is still urgently needed. Farnesoid X receptor (FXR), a member of the nuclear receptor superfamily, has been identified as a master gene for regulating enterohepatic metabolic homeostasis and has proven to be a promising drug target for various liver diseases. Through high-throughput chemical screening, the natural product 2-oxokolavenol was identified as a novel and selective FXR agonist. Further investigations revealed that 2-oxokolavenol exerts therapeutic efficacy against APAP-induced hepatocyte damage in an FXR-dependent manner. Mechanistically, 2-oxokolavenol forms two hydrogen bonds with M265 and Y369 of human FXR to compatibly fit into the ligand binding pocket of FXR, which potently leads to the recruitment of multiple co-regulators and selectively induces the transcriptional activity of FXR. Our findings thus not only reveal the direct target of natural product 2-oxokolavenol, but also provide a promising hit compound for the design of new FXR modulators with potential clinical value.

摘要

对乙酰氨基酚(APAP)毒性是肝衰竭的常见原因,仍迫切需要开发有效的治疗方法。法尼醇 X 受体(FXR)是核受体超家族的成员之一,已被确定为调节肠肝代谢稳态的主基因,并且已被证明是各种肝脏疾病有前途的药物靶点。通过高通量化学筛选,天然产物 2-氧代科拉文醇被鉴定为新型和选择性 FXR 激动剂。进一步的研究表明,2-氧代科拉文醇以 FXR 依赖的方式发挥对 APAP 诱导的肝细胞损伤的治疗功效。在机制上,2-氧代科拉文醇与人类 FXR 的 M265 和 Y369 形成两个氢键,与 FXR 的配体结合口袋相容,从而有力地募集多个共调节剂,并选择性地诱导 FXR 的转录活性。因此,我们的研究结果不仅揭示了天然产物 2-氧代科拉文醇的直接靶标,而且为设计具有潜在临床价值的新型 FXR 调节剂提供了有希望的先导化合物。

https://cdn.ncbi.nlm.nih.gov/pmc/blobs/99a8/9786051/9845a6cb4810/molecules-27-08968-g001.jpg

文献检索

告别复杂PubMed语法,用中文像聊天一样搜索,搜遍4000万医学文献。AI智能推荐,让科研检索更轻松。

立即免费搜索

文件翻译

保留排版,准确专业,支持PDF/Word/PPT等文件格式,支持 12+语言互译。

免费翻译文档

深度研究

AI帮你快速写综述,25分钟生成高质量综述,智能提取关键信息,辅助科研写作。

立即免费体验