Suppr超能文献

GW4869对口腔念珠菌病小鼠模型侵袭和细胞损伤的促进作用

The Promotional Effect of GW4869 on Invasion and Cellular Damage in a Murine Model of Oral Candidiasis.

作者信息

Zhang Miaomiao, Li Ruowei, Zhou Yifan, Xie Ruiqi, Ma Jingjing, Liu Hong, Qin Yao, Zhao Maomao, Duan Ning, Ye Pei, Wang Wenmei, Wang Xiang

机构信息

Nanjing Stomatological Hospital, Medical School of Nanjing University, Nanjing 210008, China.

出版信息

Pathogens. 2022 Dec 12;11(12):1522. doi: 10.3390/pathogens11121522.

Abstract

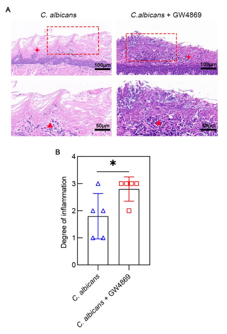
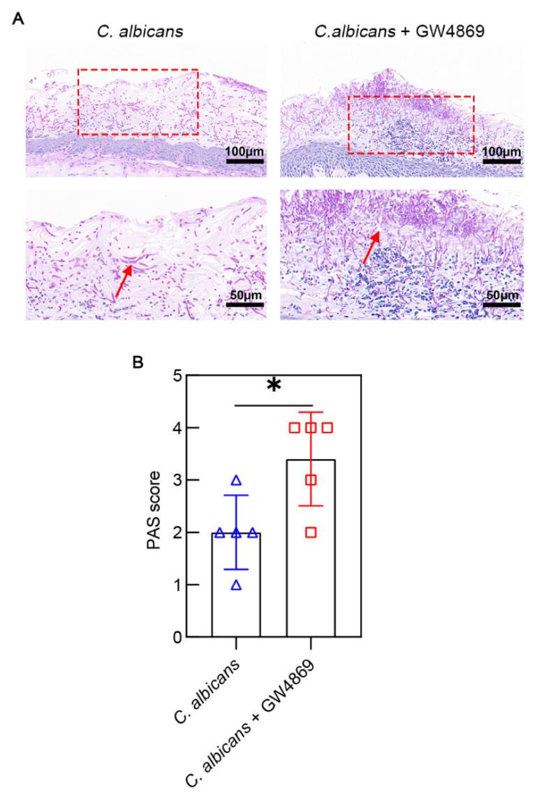
() is one of the most common fungi in the human body; it is an opportunistic pathogen and can cause candidiasis. Extracellular vesicles (EVs) derived from the host cells have a potentially protective effect against pathogens and can be developed as vaccine formulations. GW4869 can inhibit the production and release of EVs. Previous studies have indicated that GW4869 can alter the immune and inflammatory responses of the host. However, the effect of GW4869 on infection and the anti- response of the host has not been investigated. We evaluated the effect of GW4869 on invasion, biofilm formation, and cellular damage in a murine model of oral candidiasis. In this study, -infected mice were injected with or without GW4869. The results proven by macroscopic, microscopic, and ultramicroscopic methods showed that GW4869 treatment exacerbated the oral candidiasis of mice, promoted invasion and biofilm formation, and aggravated oral mucosal inflammation and cellular ultrastructural damage. The results are beneficial in the further exploration of the immune mechanism of infection.

摘要

(某真菌名称)是人体中最常见的真菌之一;它是一种机会性病原体,可引起念珠菌病。宿主细胞衍生的细胞外囊泡(EVs)对病原体具有潜在的保护作用,可被开发为疫苗制剂。GW4869可抑制细胞外囊泡的产生和释放。先前的研究表明,GW4869可改变宿主的免疫和炎症反应。然而,GW4869对(某真菌名称)感染及宿主抗感染反应的影响尚未得到研究。我们在口腔念珠菌病小鼠模型中评估了GW4869对(某真菌名称)侵袭、生物膜形成和细胞损伤的影响。在本研究中,给感染(某真菌名称)的小鼠注射或不注射GW4869。通过宏观、微观和超微观方法证实的结果表明,GW4869治疗加剧了小鼠的口腔念珠菌病,促进了(某真菌名称)的侵袭和生物膜形成,并加重了口腔黏膜炎症和细胞超微结构损伤。这些结果有助于进一步探索(某真菌名称)感染的免疫机制。

https://cdn.ncbi.nlm.nih.gov/pmc/blobs/2216/9781529/55f6fd17a3fe/pathogens-11-01522-g001.jpg

相似文献

2
Antimicrobial Effect of Extracellular Vesicles Derived From Human Oral Mucosal Epithelial Cells on .
Front Immunol. 2022 Jul 1;13:777613. doi: 10.3389/fimmu.2022.777613. eCollection 2022.
3
Protective effect of fungal extracellular vesicles against murine candidiasis.
Cell Microbiol. 2020 Oct;22(10):e13238. doi: 10.1111/cmi.13238. Epub 2020 Jul 22.
5
The Anti-Biofilm Efficacy of Caffeic Acid Phenethyl Ester (CAPE) and a Murine Model of Oral Candidiasis.
Front Cell Infect Microbiol. 2021 Aug 2;11:700305. doi: 10.3389/fcimb.2021.700305. eCollection 2021.
6
Extracellular vesicles from Candida albicans modulate immune cells function and play a protective role in fungal keratitis.
Microb Pathog. 2024 Apr;189:106606. doi: 10.1016/j.micpath.2024.106606. Epub 2024 Mar 2.
7
Comparative Molecular and Immunoregulatory Analysis of Extracellular Vesicles from Candida albicans and Candida auris.
mSystems. 2021 Aug 31;6(4):e0082221. doi: 10.1128/mSystems.00822-21. Epub 2021 Aug 24.
8
and evaluation of the antifungal activity of fluoxetine combined with antifungals against biofilms and oral candidiasis.
Biofouling. 2020 May;36(5):537-548. doi: 10.1080/08927014.2020.1777401. Epub 2020 Jun 19.

引用本文的文献

1
Extracellular vesicle production: A bidirectional effect in the interplay between host and fungi.
Curr Res Microb Sci. 2024 Jun 22;7:100255. doi: 10.1016/j.crmicr.2024.100255. eCollection 2024.

本文引用的文献

1
Single-cell atlas of murine adrenal glands reveals immune-adrenal crosstalk during systemic infection.
Front Immunol. 2022 Nov 1;13:966814. doi: 10.3389/fimmu.2022.966814. eCollection 2022.
2
Antimicrobial Effect of Extracellular Vesicles Derived From Human Oral Mucosal Epithelial Cells on .
Front Immunol. 2022 Jul 1;13:777613. doi: 10.3389/fimmu.2022.777613. eCollection 2022.
3
Candida albicans Mediates Endocytosis and Has Subsequent Roles in Cell Wall Integrity, Morphological Switching, and Tissue Invasion.
Microbiol Spectr. 2022 Apr 27;10(2):e0188021. doi: 10.1128/spectrum.01880-21. Epub 2022 Mar 2.
4
Benefit Effect of Ultrafine Powder on DSS-Induced Ulcerative Colitis Rats by Improving Colon Mucosal Barrier.
Evid Based Complement Alternat Med. 2021 Dec 30;2021:9658638. doi: 10.1155/2021/9658638. eCollection 2021.
5
Candida Pathogenicity and Interplay with the Immune System.
Adv Exp Med Biol. 2021;1313:241-272. doi: 10.1007/978-3-030-67452-6_11.
6
Microvesicles transfer mitochondria and increase mitochondrial function in brain endothelial cells.
J Control Release. 2021 Oct 10;338:505-526. doi: 10.1016/j.jconrel.2021.08.038. Epub 2021 Aug 24.
8
Clinical Characteristics and Relevance of Oral Biofilm in Tongue Smears.
J Fungi (Basel). 2021 Jan 22;7(2):77. doi: 10.3390/jof7020077.
10
Pathogenesis and Clinical Relevance of Biofilms in Vulvovaginal Candidiasis.
Front Microbiol. 2020 Nov 11;11:544480. doi: 10.3389/fmicb.2020.544480. eCollection 2020.

文献AI研究员

20分钟写一篇综述,助力文献阅读效率提升50倍。

立即体验

用中文搜PubMed

大模型驱动的PubMed中文搜索引擎

马上搜索

文档翻译

学术文献翻译模型,支持多种主流文档格式。

立即体验