Jang Hyun-Jin, Yoon Yae Jin, Choi Jiyeon, Lee Yu-Jin, Lee Sangku, Cho Wansang, Byun Wan Gi, Park Seung Bum, Han Dong Cho, Kwon Byoung-Mog
Laboratory of Chemical Biology and Genomics, Korea Research Institute of Bioscience and Biotechnology, 125 Gwahakro, Daejeon 34141, Republic of Korea.
Department of Chemistry, Seoul National University, Seoul 08826, Republic of Korea.
Pharmaceuticals (Basel). 2022 Nov 25;15(12):1462. doi: 10.3390/ph15121462.
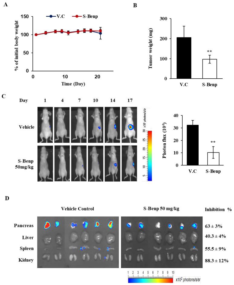
Metastasis, in which cancer cells migrate to other tissues and form new tumors, is a major cause of both cancer death and treatment failure. In a previous study, benproperine (Benp) was identified as a cancer cell migration inhibitor and an inhibitor of actin-related protein 2/3 complex subunit 2 (ARPC2). However, Benp is a racemic mixture, and which stereoisomer is the active isomer remains unclear. In this study, we found that S-Benp is an active isomer and inhibits the migration and invasion of cancer cells much more strongly than R-Benp, with no effect on normal cells. The metastasis inhibitory effect of S-Benp was also verified in an animal model. Validating that inhibitors bind to their targets in cells and tissues has been a very challenging task in drug discovery. The direct interactions between ARPC2 and S-Benp were verified by surface plasmon resonance analysis (SPR), a cellular thermal shift assay (CETSA), and drug affinity responsive target stability (DARTS). In the mutant study with ARPC2 cells, S-Benp did not bind to ARPC2 according to CETSA and DARTS. Furthermore, we validated that S-Benp colocalized with ARPC2 in cancer cells and directly bound to ARPC2 in tumor tissues using Cy3-conjugated S-Benp according to CETSA. Finally, actin polymerization assays and immunocytochemistry showed that S-Benp suppressed actin remodeling such as lamellipodium formation. Taken together, our data suggest that S-Benp is an active stereoisomer of Benp and a potential metastasis inhibitor via ARPC2 binding.
转移是癌细胞迁移到其他组织并形成新肿瘤的过程,是癌症死亡和治疗失败的主要原因。在先前的一项研究中,苯丙哌林(Benp)被鉴定为癌细胞迁移抑制剂和肌动蛋白相关蛋白2/3复合体亚基2(ARPC2)的抑制剂。然而,Benp是一种外消旋混合物,哪种立体异构体是活性异构体仍不清楚。在本研究中,我们发现S-Benp是活性异构体,比R-Benp更能强烈抑制癌细胞的迁移和侵袭,对正常细胞无影响。S-Benp的转移抑制作用也在动物模型中得到验证。在药物发现中,验证抑制剂在细胞和组织中与其靶点结合一直是一项极具挑战性的任务。通过表面等离子体共振分析(SPR)、细胞热位移分析(CETSA)和药物亲和力响应靶点稳定性(DARTS)验证了ARPC2与S-Benp之间的直接相互作用。在ARPC2细胞的突变研究中,根据CETSA和DARTS,S-Benp不与ARPC2结合。此外,根据CETSA,我们使用Cy3偶联的S-Benp验证了S-Benp在癌细胞中与ARPC2共定位,并在肿瘤组织中直接与ARPC2结合。最后,肌动蛋白聚合分析和免疫细胞化学表明,S-Benp抑制肌动蛋白重塑,如片状伪足的形成。综上所述,我们的数据表明,S-Benp是Benp的活性立体异构体,通过与ARPC2结合是一种潜在的转移抑制剂。