Department of Diabetes Complications & Metabolism, Beckman Research Institute of City of Hope, Duarte, CA 91010, USA.
Diabetes and Beta Cell Biology Center, Division of Endocrinology, Diabetes & Metabolism, Department of Medicine, University of Pittsburgh, Pittsburgh, PA 15213, USA.
J Mol Cell Biol. 2023 Apr 20;14(12). doi: 10.1093/jmcb/mjac079.
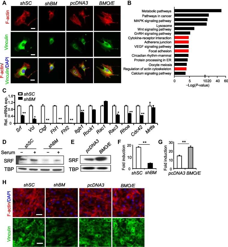
The morphological transformation of adipogenic progenitors into mature adipocytes requires dissolution of actin cytoskeleton with loss of myocardin-related transcription factor (MRTF)/serum response factor (SRF) activity. Circadian clock confers temporal control in adipogenic differentiation, while the actin cytoskeleton-MRTF/SRF signaling transduces extracellular physical niche cues. Here, we define a novel circadian transcriptional control involved in actin cytoskeleton-MRTF/SRF signaling cascade that modulates beige fat thermogenic function. Key components of actin dynamic-MRTF/SRF pathway display circadian regulation in beige fat depot. The core clock regulator, brain and muscle arnt-like 1 (Bmal1), exerts direct transcriptional control of genes within the actin dynamic-MRTF/SRF cascade that impacts actin cytoskeleton organization and SRF activity. Employing beige fat-selective gene-targeting models together with pharmacological rescues, we further demonstrate that Bmal1 inhibits beige adipogenesis and thermogenic capacity in vivo via the MRTF/SRF pathway. Selective ablation of Bmal1 induces beigeing with improved glucose homeostasis, whereas its targeted overexpression attenuates thermogenic induction resulting in obesity. Collectively, our findings identify the clock-MRTF/SRF regulatory axis as an inhibitory mechanism of beige fat thermogenic recruitment with significant contribution to systemic metabolic homeostasis.
成脂祖细胞向成熟脂肪细胞的形态转化需要肌球蛋白相关转录因子 (MRTF)/血清反应因子 (SRF) 活性的肌动蛋白细胞骨架溶解。昼夜节律赋予脂肪生成分化的时间控制,而肌动蛋白细胞骨架-MRTF/SRF 信号转导传递细胞外物理小生境线索。在这里,我们定义了一个涉及肌动蛋白细胞骨架-MRTF/SRF 信号级联的新型昼夜转录控制,该级联调节米色脂肪的产热功能。米色脂肪组织中肌动蛋白动态-MRTF/SRF 途径的关键成分显示出昼夜节律调节。核心时钟调节剂脑和肌肉芳香烃受体核转录因子 1 (Bmal1) 对肌动蛋白动态-MRTF/SRF 级联中的基因进行直接转录控制,从而影响肌动蛋白细胞骨架组织和 SRF 活性。通过使用米色脂肪组织选择性基因靶向模型和药理学挽救,我们进一步证明 Bmal1 通过 MRTF/SRF 途径在体内抑制米色脂肪生成和产热能力。Bmal1 的选择性缺失诱导米色化并改善葡萄糖稳态,而其靶向过表达则会减弱产热诱导,导致肥胖。总之,我们的研究结果确定了时钟-MRTF/SRF 调节轴作为米色脂肪产热募集的抑制机制,对全身代谢稳态有重要贡献。