Suppr超能文献

脊髓损伤中基于m5C的RNA甲基化的分子特征与临床特征:经qPCR验证

Molecular Characterization and Clinical Characteristics of m5C-Based RNA Methylation in Spinal Cord Injury: Validated by qPCR.

作者信息

Cao Liang, Pi Wen Jun, Zhang Qiang, Li Qing

机构信息

School of Clinical Medicine, Guizhou Medical University, Guiyang 550025, China.

Department of Orthopedics Traumatic, The Affiliated Hospital of Guizhou Medical University, Guiyang, China.

出版信息

Int J Genomics. 2022 Dec 20;2022:5433860. doi: 10.1155/2022/5433860. eCollection 2022.

Abstract

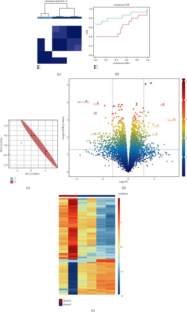
Aberrant patterns of 5-methylcytosine (m5C)-based ribonucleic acid (RNA) methylation have critical roles in various human diseases, but their importance in spinal cord injury (SCI) is largely unknown. We explore the expression patterns and potential roles of m5C-based regulators of RNA modification after SCI. We analyzed 16 m5C-based regulators of RNA modification in tissues with SCI and normal rats from the Gene Expression Omnibus database. We constructed a "gene signature" of m5C-based regulators of RNA modification to predict the prognosis of SCI using least absolute shrinkage and selection operator regression and random-forest strategy. We found that the m5C-related genes, deoxyribonucleic acid (DNA) methyltransferase1 (), methyl-CpG binding domain protein 2 (), ubiquitin-like with PHD and ring finger domains 1 (), uracil--glycosylase (), and zinc finger and BTB(brica-brac, tramtrack, and broad) domain containing 38 () had high expression, and zinc finger and BTB domain containing 4 () had low expression in SCI. Analysis of the correlation between the gene sets of m5C-based regulators of RNA modification and immune-cell infiltration and immune response revealed Dnmt1, DNA methyltransferases 3A (Dnmt3a), Mbd2, and Ung to be positive regulators of the immune microenvironment, and Zbtb4 may negatively regulate the immune environment. Then, two molecular subtypes were identified based on 16 m5C-regulated genes. Functional-enrichment analysis of differentially expressed genes between different patterns of m5C-based modification was undertaken. Through the creation of a protein-protein interaction network, we screened 11 hub genes. We demonstrated their importance between SCI group and sham group using real-time reverse transcription-quantitative polymerase chain reaction in rat model. Expression of hub genes did not correlate with mitophagy but was positively correlated with endoplasmic reticulum stress (ERS), which suggested that there may be differences in ERS between different patterns of m5C-based modification. This present study explored and discovered the close link between m5C regulators-related genes and SCI. We also hope our findings may contribute to further mechanistic and therapeutic research on the role of key m5C regulators after SCI.

摘要

基于5-甲基胞嘧啶(m5C)的核糖核酸(RNA)甲基化异常模式在多种人类疾病中起关键作用,但其在脊髓损伤(SCI)中的重要性很大程度上尚不清楚。我们探讨了SCI后基于m5C的RNA修饰调节因子的表达模式和潜在作用。我们从基因表达综合数据库分析了SCI组织和正常大鼠中16种基于m5C的RNA修饰调节因子。我们构建了一个基于m5C的RNA修饰调节因子的“基因特征”,使用最小绝对收缩和选择算子回归及随机森林策略来预测SCI的预后。我们发现,m5C相关基因,即DNA甲基转移酶1(DNMT1)、甲基CpG结合域蛋白2(MBD2)、含PHD和环指结构域的泛素样蛋白1(UHRF1)、尿嘧啶-DNA糖基化酶(UNG)以及含锌指和BTB(BRCA1、Tramtrack和Broad复合体)结构域38(ZBTB38)在SCI中高表达,而含锌指和BTB结构域4(ZBTB4)在SCI中低表达。对基于m5C的RNA修饰调节因子基因集与免疫细胞浸润和免疫反应之间的相关性分析显示,DNMT1、DNA甲基转移酶3A(DNMT3A)、MBD2和UNG是免疫微环境的正调节因子,而ZBTB4可能对免疫环境起负调节作用。然后,基于16个m5C调节基因鉴定出两种分子亚型。对不同m5C修饰模式之间差异表达基因进行了功能富集分析。通过创建蛋白质-蛋白质相互作用网络,我们筛选出11个枢纽基因。我们在大鼠模型中使用实时逆转录定量聚合酶链反应证明了它们在SCI组和假手术组之间的重要性。枢纽基因的表达与线粒体自噬无关,但与内质网应激(ERS)呈正相关,这表明不同m5C修饰模式之间可能在ERS方面存在差异。本研究探索并发现了m5C调节因子相关基因与SCI之间的紧密联系。我们也希望我们的发现可能有助于进一步对SCI后关键m5C调节因子作用的机制和治疗研究。

https://cdn.ncbi.nlm.nih.gov/pmc/blobs/e941/9794433/f2d51dbaaa02/IJG2022-5433860.001.jpg

文献AI研究员

20分钟写一篇综述,助力文献阅读效率提升50倍。

立即体验

用中文搜PubMed

大模型驱动的PubMed中文搜索引擎

马上搜索

文档翻译

学术文献翻译模型,支持多种主流文档格式。

立即体验