• 文献检索
  • 文档翻译
  • 深度研究
  • 学术资讯
  • Suppr Zotero 插件Zotero 插件
  • 邀请有礼
  • 套餐&价格
  • 历史记录
应用&插件
Suppr Zotero 插件Zotero 插件浏览器插件Mac 客户端Windows 客户端微信小程序
定价
高级版会员购买积分包购买API积分包
服务
文献检索文档翻译深度研究API 文档MCP 服务
关于我们
关于 Suppr公司介绍联系我们用户协议隐私条款
关注我们

Suppr 超能文献

核心技术专利:CN118964589B侵权必究
粤ICP备2023148730 号-1Suppr @ 2026

文献检索

告别复杂PubMed语法,用中文像聊天一样搜索,搜遍4000万医学文献。AI智能推荐,让科研检索更轻松。

立即免费搜索

文件翻译

保留排版,准确专业,支持PDF/Word/PPT等文件格式,支持 12+语言互译。

免费翻译文档

深度研究

AI帮你快速写综述,25分钟生成高质量综述,智能提取关键信息,辅助科研写作。

立即免费体验

柴胡皂苷d通过抑制神经营养因子受体信号通路影响神经干细胞/祖细胞的存活,从而阻碍小鼠海马神经发生并导致认知缺陷。

Saikosaponin-d impedes hippocampal neurogenesis and causes cognitive deficits by inhibiting the survival of neural stem/progenitor cells via neurotrophin receptor signaling in mice.

作者信息

Qin Tingting, Yuan Ziqiao, Yu Jiayu, Fu Xinxin, Deng Xueyang, Fu Qiang, Ma Zhanqiang, Ma Shiping

机构信息

Department of Pharmacology of Chinese Materia Medica, China Pharmaceutical University, Nanjing, China.

Jiangsu Key Laboratory of Drug Screening, China Pharmaceutical University, Nanjing, China.

出版信息

Clin Transl Med. 2020 Dec;10(8):e243. doi: 10.1002/ctm2.243.

DOI:10.1002/ctm2.243
PMID:33377633
原文链接:https://pmc.ncbi.nlm.nih.gov/articles/PMC7752162/
Abstract

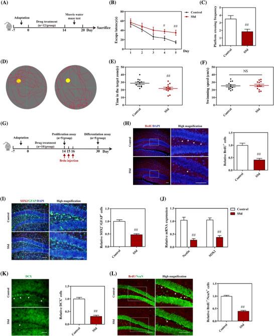
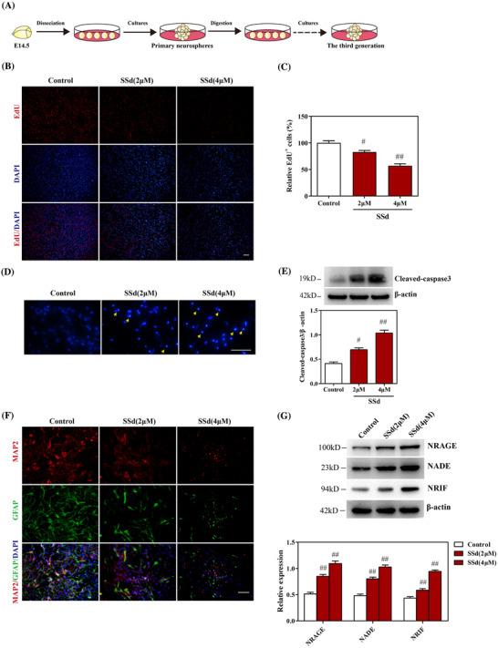
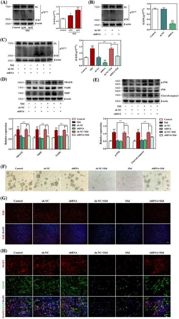
Neural stem/progenitor cells (NPCs) are multipotent stem cells in the central nervous system. Damage to NPCs has been demonstrated to cause adverse effects on neurogenesis and to contribute to neurological diseases. Our previous research suggested that saikosaponin-d (SSd), a cytostatic drug belonging to the bioactive triterpenoid saponins, exhibited neurotoxicity by inhibiting hippocampal neurogenesis, but the underlying mechanism remained elusive. This study was performed to clarify the role of SSd in cognitive function and the mechanism by which SSd induced damage to hippocampal neurogenesis and NPCs. Our results indicated that SSd caused hippocampus-dependent cognitive deficits and inhibited hippocampal neurogenesis by reducing the numbers of newborn neurons in mice. RNA sequencing analysis revealed that SSd-induced neurotoxicity in the hippocampus involved neurotrophin receptor-interacting MAGE (NRAGE)/neurotrophin receptor interacting factor (NRIF)/p75 -associated cell death executor (NADE) cell signaling activated by the p75 neurotrophin receptor (p75 ). Mechanistic studies showed that a short hairpin RNA targeting p75 intracellular domain reversed SSd-increased NRAGE/NRIF/NADE signaling and the c-Jun N-terminal kinase/caspase apoptotic pathway, subsequently contributing to the survival of NPCs, as well as cell proliferation and differentiation. The addition of recombinant brain-derived neurotrophic factor (BDNF) ameliorated the SSd-induced inhibition of BDNF/Tyrosine kinase receptor B (TrkB) neurotrophic signaling, but did not affect SSd-activated pro-BDNF/p75 signaling. Moreover, the SSd-induced elevation of cytosolic Ca concentration was responsible for damage to NPCs. The extracellular Ca chelator ethylene glycol-bis(2-aminoethylether)-N,N,N',N'-tetraacetic acid (EGTA), rather than the intracellular Ca chelator 1,2-bis(2-aminophenoxy)ethane-N,N,N',N'-tetraacetic acid tetrakis(acetoxymethyl ester) (BAPTA/AM), attenuated SSd-induced cytosolic Ca dysfunction and SSd-disordered TrkB/p75 signaling. Overall, this study demonstrated a new mechanism for the neurotoxic effect of SSd, which has emerging implications for pharmacological research of SSd and provides a better understanding of neurotoxicity induced by cytostatic drugs.

摘要

神经干细胞/祖细胞(NPCs)是中枢神经系统中的多能干细胞。已证实NPCs受损会对神经发生产生不利影响,并导致神经疾病。我们之前的研究表明,柴胡皂苷d(SSd)是一种属于生物活性三萜皂苷的细胞生长抑制剂,通过抑制海马神经发生表现出神经毒性,但其潜在机制仍不清楚。进行本研究以阐明SSd在认知功能中的作用以及SSd诱导海马神经发生和NPCs损伤的机制。我们的结果表明,SSd导致小鼠出现海马依赖性认知缺陷,并通过减少新生神经元数量抑制海马神经发生。RNA测序分析显示,SSd在海马中诱导的神经毒性涉及由p75神经营养因子受体(p75)激活的神经营养因子受体相互作用MAGE(NRAGE)/神经营养因子受体相互作用因子(NRIF)/p75相关细胞死亡执行器(NADE)细胞信号通路。机制研究表明,靶向p75细胞内结构域的短发夹RNA可逆转SSd增加的NRAGE/NRIF/NADE信号通路和c-Jun N末端激酶/半胱天冬酶凋亡途径,随后有助于NPCs的存活以及细胞增殖和分化。添加重组脑源性神经营养因子(BDNF)可改善SSd诱导的BDNF/酪氨酸激酶受体B(TrkB)神经营养信号抑制,但不影响SSd激活的前体BDNF/p75信号通路。此外,SSd诱导的胞质Ca浓度升高是NPCs损伤的原因。细胞外Ca螯合剂乙二醇双(2-氨基乙醚)-N,N,N',N'-四乙酸(EGTA),而不是细胞内Ca螯合剂1,2-双(2-氨基苯氧基)乙烷-N,N,N',N'-四乙酸四(乙酰氧基甲基酯)(BAPTA/AM),减轻了SSd诱导的胞质Ca功能障碍和SSd紊乱的TrkB/p75信号通路。总体而言,本研究证明了SSd神经毒性作用的新机制,这对SSd的药理研究具有新的意义,并有助于更好地理解细胞生长抑制剂诱导的神经毒性。

https://cdn.ncbi.nlm.nih.gov/pmc/blobs/11b0/7752162/f7597b1e9363/CTM2-10-e243-g008.jpg
https://cdn.ncbi.nlm.nih.gov/pmc/blobs/11b0/7752162/ce736ac3c544/CTM2-10-e243-g001.jpg
https://cdn.ncbi.nlm.nih.gov/pmc/blobs/11b0/7752162/7be42d0331fb/CTM2-10-e243-g002.jpg
https://cdn.ncbi.nlm.nih.gov/pmc/blobs/11b0/7752162/35a8bf4b5f62/CTM2-10-e243-g003.jpg
https://cdn.ncbi.nlm.nih.gov/pmc/blobs/11b0/7752162/54c507426eda/CTM2-10-e243-g004.jpg
https://cdn.ncbi.nlm.nih.gov/pmc/blobs/11b0/7752162/a631f14d797c/CTM2-10-e243-g005.jpg
https://cdn.ncbi.nlm.nih.gov/pmc/blobs/11b0/7752162/fbdd48f34541/CTM2-10-e243-g006.jpg
https://cdn.ncbi.nlm.nih.gov/pmc/blobs/11b0/7752162/407883fbdec1/CTM2-10-e243-g007.jpg
https://cdn.ncbi.nlm.nih.gov/pmc/blobs/11b0/7752162/f7597b1e9363/CTM2-10-e243-g008.jpg
https://cdn.ncbi.nlm.nih.gov/pmc/blobs/11b0/7752162/ce736ac3c544/CTM2-10-e243-g001.jpg
https://cdn.ncbi.nlm.nih.gov/pmc/blobs/11b0/7752162/7be42d0331fb/CTM2-10-e243-g002.jpg
https://cdn.ncbi.nlm.nih.gov/pmc/blobs/11b0/7752162/35a8bf4b5f62/CTM2-10-e243-g003.jpg
https://cdn.ncbi.nlm.nih.gov/pmc/blobs/11b0/7752162/54c507426eda/CTM2-10-e243-g004.jpg
https://cdn.ncbi.nlm.nih.gov/pmc/blobs/11b0/7752162/a631f14d797c/CTM2-10-e243-g005.jpg
https://cdn.ncbi.nlm.nih.gov/pmc/blobs/11b0/7752162/fbdd48f34541/CTM2-10-e243-g006.jpg
https://cdn.ncbi.nlm.nih.gov/pmc/blobs/11b0/7752162/407883fbdec1/CTM2-10-e243-g007.jpg
https://cdn.ncbi.nlm.nih.gov/pmc/blobs/11b0/7752162/f7597b1e9363/CTM2-10-e243-g008.jpg

相似文献

1
Saikosaponin-d impedes hippocampal neurogenesis and causes cognitive deficits by inhibiting the survival of neural stem/progenitor cells via neurotrophin receptor signaling in mice.柴胡皂苷d通过抑制神经营养因子受体信号通路影响神经干细胞/祖细胞的存活,从而阻碍小鼠海马神经发生并导致认知缺陷。
Clin Transl Med. 2020 Dec;10(8):e243. doi: 10.1002/ctm2.243.
2
Blockade of TrkB but not p75 activates a subpopulation of quiescent neural precursor cells and enhances neurogenesis in the adult mouse hippocampus.阻断 TrkB 但不阻断 p75 会激活一小部分静息神经前体细胞,并增强成年小鼠海马体中的神经发生。
Dev Neurobiol. 2019 Sep;79(9-10):868-879. doi: 10.1002/dneu.22729. Epub 2020 Jan 14.
3
Induction of proneurotrophins and activation of p75NTR-mediated apoptosis via neurotrophin receptor-interacting factor in hippocampal neurons after seizures.癫痫发作后海马神经元中通过神经营养因子受体相互作用因子诱导前神经营养因子并激活p75NTR介导的细胞凋亡。
J Neurosci. 2008 Sep 24;28(39):9870-9. doi: 10.1523/JNEUROSCI.2841-08.2008.
4
Modification of GSK3β/β-catenin signaling on saikosaponins-d-induced inhibition of neural progenitor cell proliferation and adult neurogenesis.柴胡皂苷 d 诱导神经前体细胞增殖和成年神经发生抑制中 GSK3β/β-catenin 信号的修饰。
Toxicology. 2019 Aug 1;424:152233. doi: 10.1016/j.tox.2019.06.004. Epub 2019 Jun 5.
5
BDNF-TrkB/proBDNF-p75 pathway regulation by lipid emulsion rescues bupivacaine-induced central neurotoxicity in rats.脂肪乳调控脑源性神经营养因子-TrkB/前脑源性神经营养因子-p75 通路对布比卡因诱导的大鼠中枢神经毒性的保护作用。
Sci Rep. 2023 Oct 26;13(1):18364. doi: 10.1038/s41598-023-45572-8.
6
Co-induction of p75NTR and p75NTR-associated death executor in neurons after zinc exposure in cortical culture or transient ischemia in the rat.在皮质培养中锌暴露或大鼠短暂性缺血后,神经元中p75神经营养因子受体(p75NTR)和p75NTR相关死亡执行因子的共同诱导。
J Neurosci. 2000 Dec 15;20(24):9096-103. doi: 10.1523/JNEUROSCI.20-24-09096.2000.
7
Co-expression of the P75 neurotrophin receptor and neurotrophin receptor-interacting melanoma antigen homolog in the mature rat brain.P75神经营养因子受体与神经营养因子受体相互作用的黑色素瘤抗原同源物在成年大鼠脑中的共表达。
Neuroscience. 2005;133(2):381-92. doi: 10.1016/j.neuroscience.2005.01.067.
8
A small molecule p75(NTR) ligand protects neurogenesis after traumatic brain injury.小分子 p75(NTR)配体可保护创伤性脑损伤后的神经发生。
Stem Cells. 2013 Nov;31(11):2561-74. doi: 10.1002/stem.1516.
9
Imbalance of p75(NTR)/TrkB protein expression in Huntington's disease: implication for neuroprotective therapies.亨廷顿病中 p75(NTR)/TrkB 蛋白表达失衡:对神经保护治疗的影响。
Cell Death Dis. 2013 Apr 18;4(4):e595. doi: 10.1038/cddis.2013.116.
10
Early Downregulation of p75 by Genetic and Pharmacological Approaches Delays the Onset of Motor Deficits and Striatal Dysfunction in Huntington's Disease Mice.早期通过遗传和药理学方法下调 p75 可延迟亨廷顿病小鼠运动缺陷和纹状体功能障碍的发作。
Mol Neurobiol. 2019 Feb;56(2):935-953. doi: 10.1007/s12035-018-1126-5. Epub 2018 May 27.

引用本文的文献

1
Research progress on the molecular mechanisms of Saikosaponin D in various diseases (Review).柴胡皂苷D在多种疾病中分子机制的研究进展(综述)
Int J Mol Med. 2025 Mar;55(3). doi: 10.3892/ijmm.2024.5478. Epub 2024 Dec 24.
2
Gyrophoric Acid, a Secondary Metabolite of Lichens, Exhibits Antidepressant and Anxiolytic Activity In Vivo in Wistar Rats.地衣二酸,一种来源于地衣的次生代谢产物,在体内对 Wistar 大鼠表现出抗抑郁和抗焦虑活性。
Int J Mol Sci. 2024 Nov 4;25(21):11840. doi: 10.3390/ijms252111840.
3
Modulating Effects of Zingiberaceae Phenolic Compounds on Neurotrophic Factors and Their Potential as Neuroprotectants in Brain Disorders and Age-Associated Neurodegenerative Disorders: A Review.

本文引用的文献

1
Healthspan Enhancement by Olive Polyphenols in Wild Type and Parkinson's Models.橄榄多酚延长野生型和帕金森病模型的健康寿命。
Int J Mol Sci. 2020 May 29;21(11):3893. doi: 10.3390/ijms21113893.
2
Healthspan Maintenance and Prevention of Parkinson's-like Phenotypes with Hydroxytyrosol and Oleuropein Aglycone in .羟基酪醇和橄榄苦苷元通过. 维持健康寿命和预防类帕金森表型。
Int J Mol Sci. 2020 Apr 8;21(7):2588. doi: 10.3390/ijms21072588.
3
Healthy Effects of Plant Polyphenols: Molecular Mechanisms.植物多酚的健康效应:分子机制。
姜科酚类化合物对神经营养因子的调节作用及其作为脑疾病和与年龄相关的神经退行性疾病神经保护剂的潜力:综述。
Nutrients. 2023 May 30;15(11):2564. doi: 10.3390/nu15112564.
4
A natural carotenoid crocin exerts antidepressant action by promoting adult hippocampal neurogenesis through Wnt/β-catenin signaling.天然类胡萝卜素藏红花通过激活 Wnt/β-连环蛋白信号通路促进成年海马神经发生发挥抗抑郁作用。
J Adv Res. 2023 Jan;43:219-231. doi: 10.1016/j.jare.2022.02.015. Epub 2022 Mar 2.
5
NRAGE Confers Radiation Resistance in 2D and 3D Cell Culture and Poor Outcome in Patients With Esophageal Squamous Cell Carcinoma.NRAGE在二维和三维细胞培养中赋予放射抗性,并与食管鳞状细胞癌患者的不良预后相关。
Front Oncol. 2022 Apr 1;12:831506. doi: 10.3389/fonc.2022.831506. eCollection 2022.
6
Saikosaponin D Inhibited IL-1β Induced ATDC 5 Chondrocytes Apoptosis and Delayed Articular Cartilage Degeneration in OA Model Mice .柴胡皂苷D抑制白细胞介素-1β诱导的ATDC 5软骨细胞凋亡并延缓骨关节炎模型小鼠的关节软骨退变
Front Pharmacol. 2022 Mar 18;13:845959. doi: 10.3389/fphar.2022.845959. eCollection 2022.
7
METTL3 suppresses neuropathic pain via modulating N6-methyladenosine-dependent primary miR-150 processing.METTL3通过调节N6-甲基腺苷依赖性初级miR-150加工来抑制神经性疼痛。
Cell Death Discov. 2022 Feb 24;8(1):80. doi: 10.1038/s41420-022-00880-2.
8
Inhibition of Lipopolysaccharide-Induced Inflammatory Bone Loss by Saikosaponin D is Associated with Regulation of the RANKL/RANK Pathway.柴胡皂苷 D 通过调控 RANKL/RANK 通路抑制脂多糖诱导的炎症性骨丢失。
Drug Des Devel Ther. 2021 Nov 23;15:4741-4757. doi: 10.2147/DDDT.S334421. eCollection 2021.
9
Saikosaponin D: review on the antitumour effects, toxicity and pharmacokinetics.柴胡皂苷 D:抗肿瘤作用、毒性及药代动力学研究进展。
Pharm Biol. 2021 Dec;59(1):1480-1489. doi: 10.1080/13880209.2021.1992448.
10
Altered Gene Expression Profiles in Neural Stem Cells Derived from Duchenne Muscular Dystrophy Patients with Intellectual Disability.来自患有智力障碍的杜氏肌营养不良症患者的神经干细胞中基因表达谱的改变
Exp Neurobiol. 2021 Aug 31;30(4):263-274. doi: 10.5607/en21008.
Int J Mol Sci. 2020 Feb 13;21(4):1250. doi: 10.3390/ijms21041250.
4
Hormesis and Ginkgo biloba (GB): Numerous biological effects of GB are mediated via hormesis.银杏(GB)的适应原性和生物学效应:GB 的许多生物学效应是通过适应原性来介导的。
Ageing Res Rev. 2020 Dec;64:101019. doi: 10.1016/j.arr.2020.101019. Epub 2020 Jan 10.
5
Blockade of TrkB but not p75 activates a subpopulation of quiescent neural precursor cells and enhances neurogenesis in the adult mouse hippocampus.阻断 TrkB 但不阻断 p75 会激活一小部分静息神经前体细胞,并增强成年小鼠海马体中的神经发生。
Dev Neurobiol. 2019 Sep;79(9-10):868-879. doi: 10.1002/dneu.22729. Epub 2020 Jan 14.
6
Adult neurogenesis in the mammalian dentate gyrus.哺乳动物齿状回中的成年神经发生。
Anat Histol Embryol. 2020 Jan;49(1):3-16. doi: 10.1111/ahe.12496. Epub 2019 Sep 30.
7
A balanced evaluation of the evidence for adult neurogenesis in humans: implication for neuropsychiatric disorders.人类成体神经发生的证据的平衡评估:对神经精神疾病的影响。
Brain Struct Funct. 2019 Sep;224(7):2281-2295. doi: 10.1007/s00429-019-01917-6. Epub 2019 Jul 5.
8
Modification of GSK3β/β-catenin signaling on saikosaponins-d-induced inhibition of neural progenitor cell proliferation and adult neurogenesis.柴胡皂苷 d 诱导神经前体细胞增殖和成年神经发生抑制中 GSK3β/β-catenin 信号的修饰。
Toxicology. 2019 Aug 1;424:152233. doi: 10.1016/j.tox.2019.06.004. Epub 2019 Jun 5.
9
Modulation of LPA1 receptor-mediated neuronal apoptosis by Saikosaponin-d: A target involved in depression.柴胡皂苷-d 通过调节 LPA1 受体介导电神经元凋亡:一种与抑郁症相关的靶点。
Neuropharmacology. 2019 Sep 1;155:150-161. doi: 10.1016/j.neuropharm.2019.05.027. Epub 2019 May 27.
10
Adult hippocampal neurogenesis is abundant in neurologically healthy subjects and drops sharply in patients with Alzheimer's disease.成人海马神经发生在神经健康的个体中较为丰富,而在阿尔茨海默病患者中则急剧下降。
Nat Med. 2019 Apr;25(4):554-560. doi: 10.1038/s41591-019-0375-9. Epub 2019 Mar 25.