Suppr超能文献

基于生物信息学分析的神经性疼痛中焦亡相关基因的鉴定

Identification of pyroptosis‑related genes in neuropathic pain based on bioinformatics analysis.

作者信息

Li Xin, Zhang Di, Shi Huimei, Jing Bei, Chen Zhenni, Zheng Yachun, Chang Shiquan, Gao Li, Zhao Guoping

机构信息

College of Traditional Chinese Medicine, Jinan University, Guangzhou, Guangdong 510632, P.R. China.

出版信息

Exp Ther Med. 2022 Dec 5;25(1):46. doi: 10.3892/etm.2022.11745. eCollection 2023 Jan.

Abstract

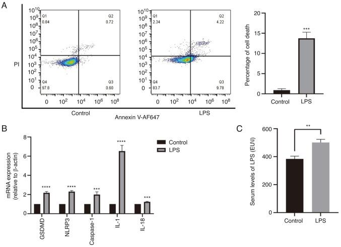
Pyroptosis is defined as inflammation-induced programmed cell death. However, gene expression levels related to pyroptosis and their role in neuropathic pain (NP) remain unclear. The present study aimed to develop and validate an NP-predictive signature based on the genes associated with pyroptosis. Gene expression level profiles were downloaded from the Gene Expression Omnibus database. Weighted gene co-expression network analysis was used to identify the pyroptotic genes most highly associated with NP. NP-related pyroptosis gene signature was constructed using multivariate logistic regression. A rat model of neuropathic pain was established through chronic constriction injury to analyse the inflammatory infiltration and myelin damage around the sciatic nerve, and examine the expression levels of macrophage markers S100 calcium-binding protein β (S100β) and ionized calcium-binding adapter molecule 1 (Iba-1). Finally, flow cytometry analysis was used to examine the lipopolysaccharide (LPS)-induced cell death ratio of RSC96 cells (Schwann cells), while the expression levels of LPS-induced pyroptosis-related genes in RSC96 cells were measured via reverse transcription-quantitative PCR. The results demonstrated that pyroptosis-related genes (gasdermin D, NLR family pyrin domain containing 3, neuronal apoptosis inhibitory protein and NLR family CARD domain containing 4) were identified to increase the risk of NP. NP-related pyroptosis signatures were constructed based on these four genes. Moreover, the high-risk group had a higher level of macrophage infiltration compared with the low-risk group, as determined by the CIBERSORT algorithm. H&E staining results showed that the myelin structure of the sciatic nerve tissue of chronic constriction injury (CCI) rats was destroyed and inflammatory cells infiltrated around neurons. The results of immunohistochemistry showed that compared with in the sham group, the expression levels of Iba-1 and sS100β in the sciatic nerve of the CCI group were increased. Furthermore, the expression levels of cell death and pyroptosis-related genes in Schwann cells induced by LPS were increased compared with in the control group. In conclusion, an NP-related pyroptosis gene signature was constructed based on four pyroptosis-related genes and it was found that the expression of pyroptosis-related genes was upregulated in the early steps of the neuroinflammatory process in RSC96 cells.

摘要

细胞焦亡被定义为炎症诱导的程序性细胞死亡。然而,与细胞焦亡相关的基因表达水平及其在神经性疼痛(NP)中的作用仍不清楚。本研究旨在开发并验证基于与细胞焦亡相关基因的NP预测特征。基因表达水平概况从基因表达综合数据库下载。使用加权基因共表达网络分析来鉴定与NP相关性最高的细胞焦亡基因。使用多变量逻辑回归构建NP相关细胞焦亡基因特征。通过慢性缩窄损伤建立神经性疼痛大鼠模型,以分析坐骨神经周围的炎症浸润和髓鞘损伤,并检测巨噬细胞标志物S100钙结合蛋白β(S100β)和离子化钙结合衔接分子1(Iba-1)的表达水平。最后,使用流式细胞术分析检测脂多糖(LPS)诱导的RSC96细胞(雪旺细胞)的细胞死亡比率,同时通过逆转录定量PCR测量LPS诱导的RSC96细胞中细胞焦亡相关基因的表达水平。结果表明,已鉴定出细胞焦亡相关基因(gasdermin D、含NLR家族pyrin结构域3、神经元凋亡抑制蛋白和含NLR家族CARD结构域4)会增加NP风险。基于这四个基因构建了NP相关细胞焦亡特征。此外,通过CIBERSORT算法确定,高风险组的巨噬细胞浸润水平高于低风险组。苏木精-伊红染色结果显示,慢性缩窄损伤(CCI)大鼠坐骨神经组织的髓鞘结构被破坏,神经元周围有炎性细胞浸润。免疫组织化学结果显示,与假手术组相比,CCI组坐骨神经中Iba-1和sS100β的表达水平升高。此外,与对照组相比,LPS诱导的雪旺细胞中细胞死亡和细胞焦亡相关基因的表达水平升高。总之,基于四个细胞焦亡相关基因构建了NP相关细胞焦亡基因特征,并且发现细胞焦亡相关基因的表达在RSC96细胞神经炎症过程的早期步骤中上调。

https://cdn.ncbi.nlm.nih.gov/pmc/blobs/8556/9780700/4efd355e9cba/etm-25-01-11745-g00.jpg

文献AI研究员

20分钟写一篇综述,助力文献阅读效率提升50倍。

立即体验

用中文搜PubMed

大模型驱动的PubMed中文搜索引擎

马上搜索

文档翻译

学术文献翻译模型,支持多种主流文档格式。

立即体验