Suppr超能文献

SARS-CoV-2 在透明细胞和乳头状肾细胞癌中复制并显示溶瘤特性。

SARS-CoV-2 replicates and displays oncolytic properties in clear cell and papillary renal cell carcinoma.

机构信息

Department of Laboratory Medicine, Sahlgrenska Center for Cancer Research, Institute of Biomedicine, University of Gothenburg, Gothenburg, Sweden.

Department of Laboratory Medicine, Institute of Biomedicine, The Sahlgrenska Academy, University of Gothenburg, Gothenburg, Sweden.

出版信息

PLoS One. 2023 Jan 3;18(1):e0279578. doi: 10.1371/journal.pone.0279578. eCollection 2023.

Abstract

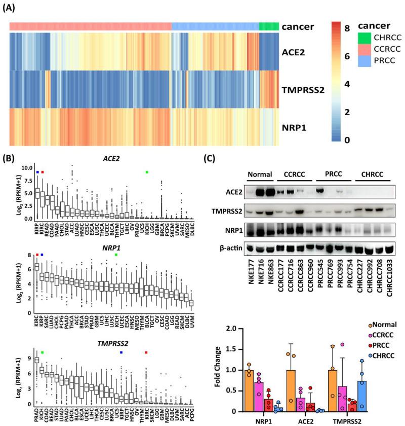
The SARS-CoV-2 virus is currently causing a global pandemic. Infection may result in a systemic disease called COVID-19, affecting primarily the respiratory tract. Often the gastrointestinal tract and kidneys also become involved. Angiotensin converting enzyme 2 (ACE2) serves as the receptor for SARS-CoV-2. The membrane proteins, Transmembrane serine protease 2 (TMPRSS2) and Neuropilin 1 (NRP1) are accessory proteins facilitating the virus entry. In this study we show that the human proximal kidney tubules, express these factors. We hypothesized that cancers derived from proximal tubules as clear cell (CCRCC) and papillary renal cell carcinoma (PRCC), retain the expression of the SARS-CoV-2 entry factors making these cancers susceptible to SARS-CoV-2 infection. We used bioinformatics, western blotting, and assessment of tissue micro arrays (TMA) including 263 cases of CCRCC, 139 cases of PRCC and 18 cases of chromophobe RCC to demonstrate that the majority of CCRCC and PRCC cases retained the RNA and protein expression of the entry factors for SARS-CoV-2. We furthermore show that SARS-CoV-2 virus propagated robustly in primary cultures of CCRCC and PRCC cells with a visible virus cytopathogenic effect correlating with viral RNA expression levels. We also noted that the delta-variant of SARS-CoV-2 causes cancer cells to form syncytia in-vitro. This phenomenon was also identified histologically in CCRCC tissue from a patient that had been hospitalized for COVID-19, twelve months prior to nephrectomy. Our data provide insights into SARS-CoV-2 infectivity in renal cell carcinoma and that the virus causes a distinct cytopathogenic effect.

摘要

SARS-CoV-2 病毒目前正在引发全球大流行。感染可能导致一种称为 COVID-19 的全身性疾病,主要影响呼吸道。通常,胃肠道和肾脏也会受到影响。血管紧张素转换酶 2(ACE2)是 SARS-CoV-2 的受体。膜蛋白跨膜丝氨酸蛋白酶 2(TMPRSS2)和神经纤毛蛋白 1(NRP1)是辅助病毒进入的辅助蛋白。在这项研究中,我们表明人近端肾小管表达这些因子。我们假设源自近端肾小管的癌症,如透明细胞癌(CCRCC)和乳头状肾细胞癌(PRCC),保留了 SARS-CoV-2 进入因子的表达,使这些癌症易感染 SARS-CoV-2。我们使用生物信息学、蛋白质印迹和组织微阵列(TMA)评估,包括 263 例 CCRCC、139 例 PRCC 和 18 例嫌色细胞 RCC,证明大多数 CCRCC 和 PRCC 病例保留了 SARS-CoV-2 进入因子的 RNA 和蛋白表达。我们还表明,SARS-CoV-2 病毒在 CCRCC 和 PRCC 细胞的原代培养物中大量增殖,具有与病毒 RNA 表达水平相关的明显病毒细胞病变效应。我们还注意到,SARS-CoV-2 的 delta 变体导致癌细胞在体外形成合胞体。这一现象也在一名因 COVID-19 住院 12 个月前接受肾切除术的患者的 CCRCC 组织中通过组织学观察到。我们的数据提供了对 SARS-CoV-2 在肾细胞癌中的感染性的深入了解,并且该病毒引起了明显的细胞病变效应。

https://cdn.ncbi.nlm.nih.gov/pmc/blobs/b08e/9810192/5ccd16918f11/pone.0279578.g001.jpg

文献AI研究员

20分钟写一篇综述,助力文献阅读效率提升50倍。

立即体验

用中文搜PubMed

大模型驱动的PubMed中文搜索引擎

马上搜索

文档翻译

学术文献翻译模型,支持多种主流文档格式。

立即体验