Suppr超能文献

细丝蛋白 A 将γ-氨基丁酸 B 型受体组织在质膜上。

Filamin A organizes γ‑aminobutyric acid type B receptors at the plasma membrane.

机构信息

Institute for Pharmacology and Toxicology, University of Würzburg, Würzburg, Germany.

Bio-Imaging Center/Rudolf Virchow Center, University of Würzburg, Würzburg, Germany.

出版信息

Nat Commun. 2023 Jan 3;14(1):34. doi: 10.1038/s41467-022-35708-1.

Abstract

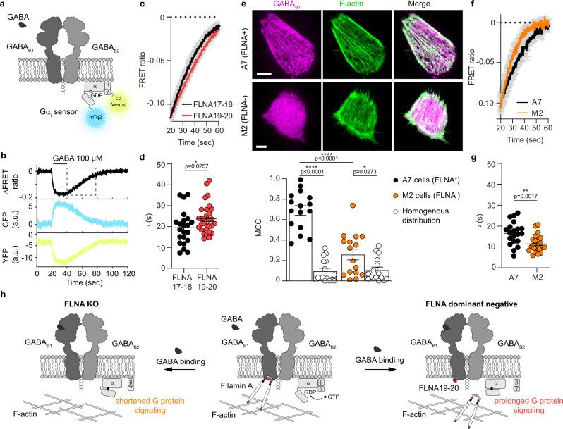
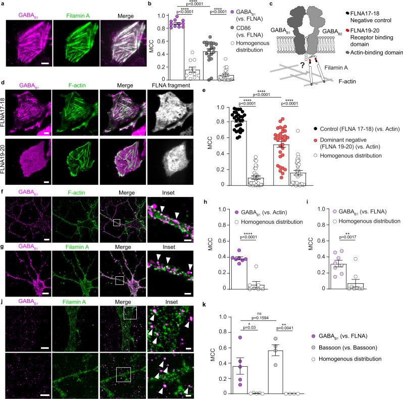
The γ-aminobutyric acid type B (GABA) receptor is a prototypical family C G protein-coupled receptor (GPCR) that plays a key role in the regulation of synaptic transmission. Although growing evidence suggests that GPCR signaling in neurons might be highly organized in time and space, limited information is available about the mechanisms controlling the nanoscale organization of GABA receptors and other GPCRs on the neuronal plasma membrane. Using a combination of biochemical assays in vitro, single-particle tracking, and super-resolution microscopy, we provide evidence that the spatial organization and diffusion of GABA receptors on the plasma membrane are governed by dynamic interactions with filamin A, which tethers the receptors to sub-cortical actin filaments. We further show that GABA receptors are located together with filamin A in small nanodomains in hippocampal neurons. These interactions are mediated by the first intracellular loop of the GABA subunit and modulate the kinetics of Gα protein activation in response to GABA stimulation.

摘要

γ-氨基丁酸 B 型(GABA)受体是一种典型的 C 族 G 蛋白偶联受体(GPCR),在调节突触传递中发挥着关键作用。尽管越来越多的证据表明神经元中的 GPCR 信号可能在时间和空间上高度组织化,但关于控制神经元质膜上 GABA 受体和其他 GPCR 纳米尺度组织的机制的信息有限。我们使用体外生化测定、单颗粒跟踪和超分辨率显微镜的组合,提供了证据表明 GABA 受体在质膜上的空间组织和扩散受与细丝蛋白 A 的动态相互作用控制,该蛋白将受体固定在皮质下肌动蛋白丝上。我们进一步表明,GABA 受体与海马神经元中小纳米域中的细丝蛋白 A 一起存在。这些相互作用由 GABA 亚基的第一细胞内环介导,并调节 Gα 蛋白对 GABA 刺激的激活动力学。

https://cdn.ncbi.nlm.nih.gov/pmc/blobs/8bda/9810740/6d3d0a0b95c9/41467_2022_35708_Fig1_HTML.jpg

文献检索

告别复杂PubMed语法,用中文像聊天一样搜索,搜遍4000万医学文献。AI智能推荐,让科研检索更轻松。

立即免费搜索

文件翻译

保留排版,准确专业,支持PDF/Word/PPT等文件格式,支持 12+语言互译。

免费翻译文档

深度研究

AI帮你快速写综述,25分钟生成高质量综述,智能提取关键信息,辅助科研写作。

立即免费体验