Suppr超能文献

半卷曲叶 10 稳定过氧化氢酶同工酶 B 以调节水稻(Oryza sativa L.)的叶片形态和耐热性。

SEMI-ROLLED LEAF 10 stabilizes catalase isozyme B to regulate leaf morphology and thermotolerance in rice (Oryza sativa L.).

机构信息

State Key Laboratory of Rice Biology, China National Rice Research Institute, Hangzhou, China.

National Key Laboratory of Crop Genetic Improvement and National Center of Plant Gene Research, College of Plant Science and Technology, Huazhong Agricultural University, Wuhan, China.

出版信息

Plant Biotechnol J. 2023 Apr;21(4):819-838. doi: 10.1111/pbi.13999. Epub 2023 Jan 23.

Abstract

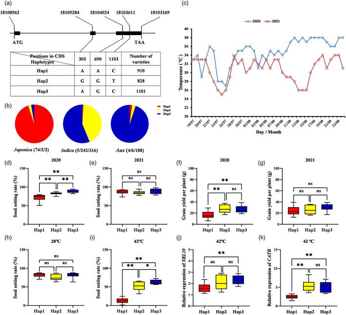
Plant architecture and stress tolerance play important roles in rice breeding. Specific leaf morphologies and ideal plant architecture can effectively improve both abiotic stress resistance and rice grain yield. However, the mechanism by which plants simultaneously regulate leaf morphogenesis and stress resistance remains elusive. Here, we report that SRL10, which encodes a double-stranded RNA-binding protein, regulates leaf morphology and thermotolerance in rice through alteration of microRNA biogenesis. The srl10 mutant had a semi-rolled leaf phenotype and elevated sensitivity to high temperature. SRL10 directly interacted with catalase isozyme B (CATB), and the two proteins mutually increased one other's stability to enhance hydrogen peroxide (H O ) scavenging, thereby contributing to thermotolerance. The natural Hap3 (AGC) type of SRL10 allele was found to be present in the majority of aus rice accessions, and was identified as a thermotolerant allele under high temperature stress in both the field and the growth chamber. Moreover, the seed-setting rate was 3.19 times higher and grain yield per plant was 1.68 times higher in near-isogenic line (NIL) carrying Hap3 allele compared to plants carrying Hap1 allele under heat stress. Collectively, these results reveal a new locus of interest and define a novel SRL10-CATB based regulatory mechanism for developing cultivars with high temperature tolerance and stable yield. Furthermore, our findings provide a theoretical basis for simultaneous breeding for plant architecture and stress resistance.

摘要

植物结构和抗逆性在水稻育种中起着重要作用。特定的叶片形态和理想的植物结构可以有效地提高非生物胁迫抗性和水稻产量。然而,植物同时调节叶片形态发生和抗逆性的机制仍不清楚。在这里,我们报道 SRL10 编码一个双链 RNA 结合蛋白,通过改变 microRNA 的生物发生来调节水稻的叶片形态和耐热性。srl10 突变体表现出半卷曲叶表型和对高温的敏感性增加。SRL10 与过氧化氢酶同工酶 B(CATB)直接相互作用,两种蛋白质相互增加对方的稳定性,以增强过氧化氢(H2O2)的清除,从而有助于耐热性。发现 SRL10 的自然 Hap3(AGC)等位基因存在于大多数 aus 水稻品种中,并且在田间和生长室中高温胁迫下被鉴定为耐热等位基因。此外,携带 Hap3 等位基因的近等基因系(NIL)的结实率比携带 Hap1 等位基因的植物高 3.19 倍,单株产量高 1.68 倍。总之,这些结果揭示了一个新的感兴趣的基因座,并定义了一个新的 SRL10-CATB 为基础的调节机制,用于开发具有高温耐受性和稳定产量的品种。此外,我们的研究结果为同时进行植物结构和抗逆性的育种提供了理论依据。

https://cdn.ncbi.nlm.nih.gov/pmc/blobs/8bf9/11376850/e2f0728d7b6a/PBI-21-819-g003.jpg

文献AI研究员

20分钟写一篇综述,助力文献阅读效率提升50倍。

立即体验

用中文搜PubMed

大模型驱动的PubMed中文搜索引擎

马上搜索

文档翻译

学术文献翻译模型,支持多种主流文档格式。

立即体验