Suppr超能文献

与阿尔茨海默病临床发病相关的候选基因的鉴定。

Identification of candidate genes associated with clinical onset of Alzheimer's disease.

作者信息

Liao Wang, Luo Haoyu, Ruan Yuting, Mai Yingren, Liu Chongxu, Chen Jiawei, Yang Shaoqing, Xuan Aiguo, Liu Jun

机构信息

Department of Neurology, The Second Affiliated Hospital, Guangzhou Medical University, Guangzhou, China.

Department of Rehabilitation, The Second Affiliated Hospital, Guangzhou Medical University, Guangzhou, China.

出版信息

Front Neurosci. 2022 Dec 20;16:1060111. doi: 10.3389/fnins.2022.1060111. eCollection 2022.

Abstract

BACKGROUND AND OBJECTIVE

Alzheimer's disease (AD) is the most common type of dementia, with its pathology like beta-amyloid and phosphorylated tau beginning several years before the clinical onset. The aim is to identify genetic risk factors associated with the onset of AD.

METHODS

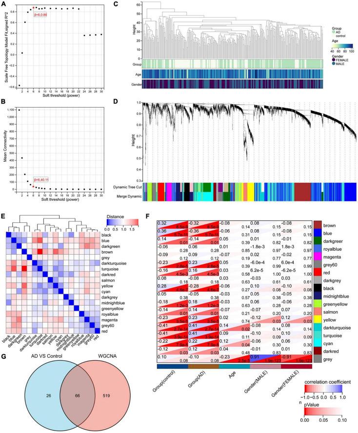
We collected three microarray data of post-mortem brains of AD patients and the healthy from the GEO database and screened differentially expressed genes between AD and healthy control. GO/KEGG analysis was applied to identify AD-related pathways. Then we distinguished differential expressed genes between symptomatic and asymptomatic AD. Feature importance with logistic regression analysis is adopted to identify the most critical genes with symptomatic AD.

RESULTS

Data was collected from three datasets, including 184 AD patients and 132 healthy controls. We found 66 genes to be differently expressed between AD and the control. The pathway enriched in the process of exocytosis, synapse, and metabolism and identified 19 candidate genes, four of which (VSNL1, RTN1, FGF12, and ENC1) are vital.

CONCLUSION

VSNL1, RTN1, FGF12, and ENC1 may be the essential genes that progress asymptomatic AD to symptomatic AD. Moreover, they may serve as genetic risk factors to identify high-risk individuals showing an earlier onset of AD.

摘要

背景与目的

阿尔茨海默病(AD)是最常见的痴呆类型,其病理特征如β-淀粉样蛋白和磷酸化tau蛋白在临床发病前数年就已出现。目的是确定与AD发病相关的遗传风险因素。

方法

我们从GEO数据库收集了AD患者和健康人的死后大脑的三个微阵列数据,并筛选了AD与健康对照之间的差异表达基因。应用GO/KEGG分析来确定与AD相关的途径。然后我们区分了有症状和无症状AD之间的差异表达基因。采用逻辑回归分析的特征重要性来确定有症状AD的最关键基因。

结果

从三个数据集中收集数据,包括184例AD患者和132例健康对照。我们发现66个基因在AD与对照之间存在差异表达。该途径在外泌体、突触和代谢过程中富集,并确定了19个候选基因,其中四个(VSNL1、RTN1、FGF12和ENC1)至关重要。

结论

VSNL1、RTN1、FGF12和ENC1可能是将无症状AD进展为有症状AD的关键基因。此外,它们可能作为遗传风险因素来识别显示AD发病较早的高危个体。

https://cdn.ncbi.nlm.nih.gov/pmc/blobs/e3e8/9808086/7fcc33d16af0/fnins-16-1060111-g001.jpg

文献AI研究员

20分钟写一篇综述,助力文献阅读效率提升50倍。

立即体验

用中文搜PubMed

大模型驱动的PubMed中文搜索引擎

马上搜索

文档翻译

学术文献翻译模型,支持多种主流文档格式。

立即体验