LGD SARL, 13880 Velaux, France.
Buck Institute for Research on Aging, Novato, CA 94945, USA.
Cells. 2022 Dec 27;12(1):108. doi: 10.3390/cells12010108.
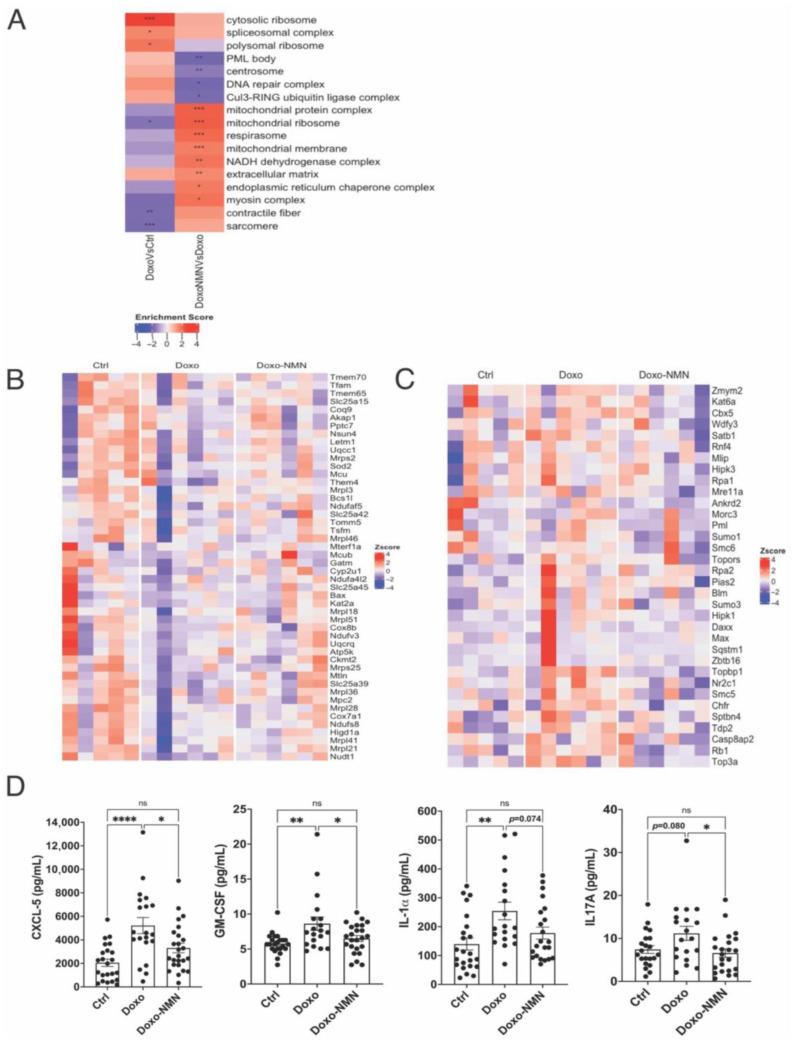
Doxorubicin (Doxo) is a widely used antineoplastic drug with limited clinical application due to its deleterious dose-related side effects. We investigated whether nicotinamide mononucleotide (NMN) could protect against Doxo-induced cardiotoxicity and physical dysfunction in vivo. To assess the short- and long-term toxicity, two Doxo regimens were tested, acute and chronic. In the acute study, C57BL6/J (B6) mice were injected intraperitoneally (i.p.) once with Doxo (20 mg/kg) and NMN (180 mg/kg/day, i.p.) was administered daily for five days before and after the Doxo injection. In the chronic study, B6 mice received a cumulative dose of 20 mg/kg Doxo administered in fractionated doses for five days. NMN (500 mg/kg/day) was supplied in the mice's drinking water beginning five days before the first injection of Doxo and continuing for 60 days after. We found that NMN significantly increased tissue levels of NAD+ and its metabolites and improved survival and bodyweight loss in both experimental models. In addition, NMN protected against Doxo-induced cardiotoxicity and loss of physical function in acute and chronic studies, respectively. In the heart, NMN prevented Doxo-induced transcriptomic changes related to mitochondrial function, apoptosis, oxidative stress, inflammation and p53, and promyelocytic leukemia nuclear body pathways. Overall, our results suggest that NMN could prevent Doxo-induced toxicity in heart and skeletal muscle.
多柔比星(多柔比星)是一种广泛使用的抗肿瘤药物,但由于其具有剂量相关的有害副作用,临床应用受到限制。我们研究了烟酰胺单核苷酸(NMN)是否可以预防体内多柔比星引起的心脏毒性和身体功能障碍。为了评估短期和长期毒性,我们测试了两种多柔比星方案,即急性和慢性。在急性研究中,C57BL6/J(B6)小鼠腹腔内(i.p.)注射一次多柔比星(20mg/kg),并在多柔比星注射前 5 天和后 5 天每天腹腔内给予 NMN(180mg/kg/天)。在慢性研究中,B6 小鼠接受累积剂量为 20mg/kg 的多柔比星,分 5 天给药。NMN(500mg/kg/天)在多柔比星第一次注射前 5 天开始添加到小鼠饮用水中,并在 60 天后继续添加。我们发现 NMN 显著增加了组织中的 NAD+及其代谢物水平,并在两种实验模型中提高了存活率和体重减轻。此外,NMN 分别在急性和慢性研究中保护多柔比星引起的心脏毒性和身体功能丧失。在心脏中,NMN 可预防多柔比星引起的与线粒体功能、细胞凋亡、氧化应激、炎症和 p53 以及早幼粒细胞白血病核体途径相关的转录组变化。总的来说,我们的结果表明,NMN 可以预防多柔比星引起的心脏和骨骼肌毒性。