Suppr超能文献

铜依赖的自噬性 GPX4 降解驱动铁死亡。

Copper-dependent autophagic degradation of GPX4 drives ferroptosis.

机构信息

Affliated Cancer Hospital & Institute of Guangzhou Medical University, Guangzhou Municipal and Guangdong Provincial Key Laboratory of Protein Modification and Degradation, State Key Laboratory of Respiratory Disease, School of Basic Medical Sciences, Guangzhou Medical University, Guangzhou, China.

Department of Surgery, UT Southwestern Medical Center, Dallas, TX, USA.

出版信息

Autophagy. 2023 Jul;19(7):1982-1996. doi: 10.1080/15548627.2023.2165323. Epub 2023 Jan 12.

Abstract

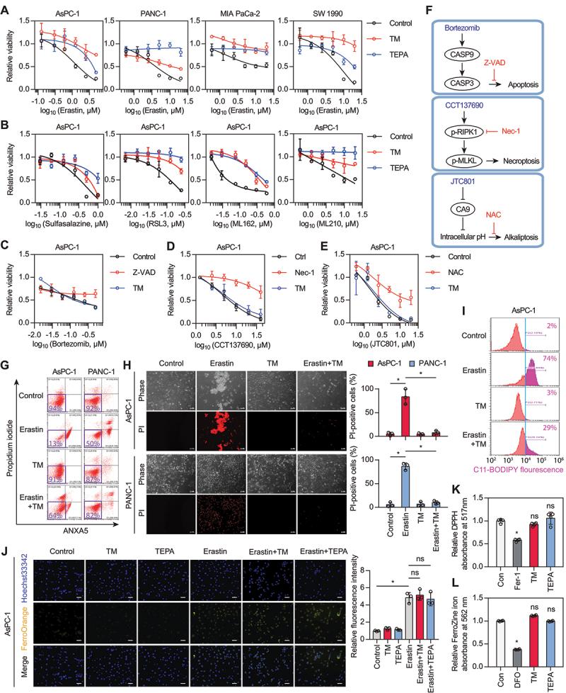
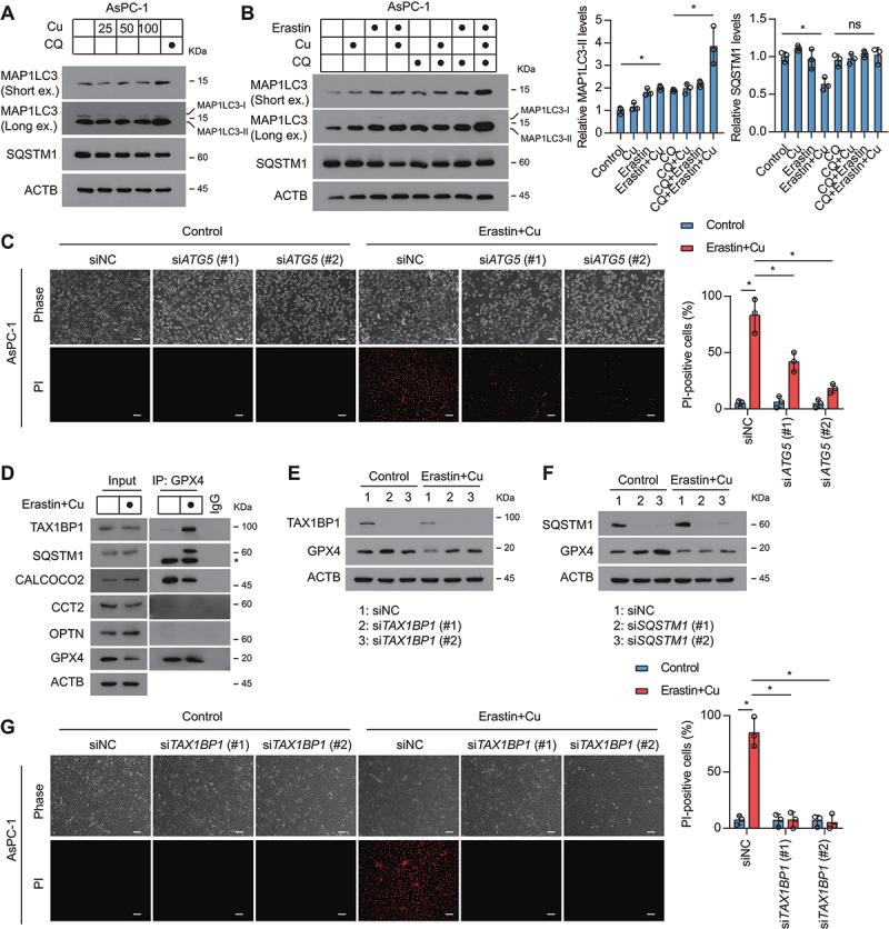
Ferroptosis is a type of iron-dependent regulated cell death characterized by unrestricted lipid peroxidation and membrane damage. Although GPX4 (glutathione peroxidase 4) plays a master role in blocking ferroptosis by eliminating phospholipid hydroperoxides, the regulation of GPX4 remains poorly understood. Here, we report an unexpected role for copper in promoting ferroptotic cell death, but not cuproptosis, by inducing macroautophagic/autophagic degradation of GPX4. Copper chelators reduce ferroptosis sensitivity but do not inhibit other types of cell death, such as apoptosis, necroptosis, and alkaliptosis. Conversely, exogenous copper increases GPX4 ubiquitination and the formation of GPX4 aggregates by directly binding to GPX4 protein cysteines C107 and C148. TAX1BP1 (Tax1 binding protein 1) then acts as an autophagic receptor for GPX4 degradation and subsequent ferroptosis in response to copper stress. Consequently, copper enhances ferroptosis-mediated tumor suppression in a mouse model of pancreatic cancer tumor, whereas copper chelators attenuate experimental acute pancreatitis associated with ferroptosis. Taken together, these findings provide new insights into the link between metal stress and autophagy-dependent cell death. CALCOCO2, calcium binding and coiled-coil domain 2; GPX4, glutathione peroxidase 4; MAP1LC3A/B, microtubule associated protein 1 light chain 3 alpha/beta; MPO, myeloperoxidase; NCOA4, nuclear receptor coactivator 4; OPTN, optineurin; PDAC, pancreatic ductal adenocarcinoma; RIPK1, receptor interacting serine/threonine kinase 1; ROS, reactive oxygen species; SLC40A1, solute carrier family 40 member 1; SQSTM1, sequestosome 1; TAX1BP1, Tax1 binding protein 1; TEPA, tetraethylenepentamine; TM, tetrathiomolybdate.

摘要

铁死亡是一种铁依赖性的受调控的细胞死亡方式,其特征是不受限制的脂质过氧化和膜损伤。虽然 GPX4(谷胱甘肽过氧化物酶 4)通过消除磷脂氢过氧化物在阻断铁死亡方面发挥着主要作用,但 GPX4 的调节仍知之甚少。在这里,我们报告了铜在促进铁死亡细胞死亡方面的一个意外作用,但不是铜死亡,而是通过诱导 GPX4 的巨自噬/自噬降解。铜螯合剂降低铁死亡敏感性,但不抑制其他类型的细胞死亡,如细胞凋亡、坏死和碱细胞死亡。相反,外源性铜通过直接结合 GPX4 蛋白半胱氨酸 C107 和 C148 增加 GPX4 的泛素化和 GPX4 聚集体的形成。然后,TAX1BP1(Tax1 结合蛋白 1)作为 GPX4 降解的自噬受体,并在铜应激下随后发生铁死亡。因此,铜在胰腺导管腺癌肿瘤的小鼠模型中增强了铁死亡介导的肿瘤抑制作用,而铜螯合剂则减弱了与铁死亡相关的实验性急性胰腺炎。总之,这些发现为金属应激与自噬依赖性细胞死亡之间的联系提供了新的见解。CALCOCO2,钙结合和卷曲螺旋域 2;GPX4,谷胱甘肽过氧化物酶 4;MAP1LC3A/B,微管相关蛋白 1 轻链 3 alpha/beta;MPO,髓过氧化物酶;NCOA4,核受体共激活因子 4;OPTN,optineurin;PDAC,胰腺导管腺癌;RIPK1,受体相互作用丝氨酸/苏氨酸激酶 1;ROS,活性氧;SLC40A1,溶质载体家族 40 成员 1;SQSTM1,自噬体相关蛋白 1;TAX1BP1,Tax1 结合蛋白 1;TEPA,四乙撑五胺;TM,四硫钼酸盐。

https://cdn.ncbi.nlm.nih.gov/pmc/blobs/91f6/10283421/1e0d3784d81a/KAUP_A_2165323_F0001_OC.jpg

文献检索

告别复杂PubMed语法,用中文像聊天一样搜索,搜遍4000万医学文献。AI智能推荐,让科研检索更轻松。

立即免费搜索

文件翻译

保留排版,准确专业,支持PDF/Word/PPT等文件格式,支持 12+语言互译。

免费翻译文档

深度研究

AI帮你快速写综述,25分钟生成高质量综述,智能提取关键信息,辅助科研写作。

立即免费体验