State Key Laboratory of Grassland Agro-Ecosystem, College of Ecology, Lanzhou University, Lanzhou, China.
Department of Pharmacology, Ningxia Medical University, Yinchuan, China.
Plant Biotechnol J. 2023 May;21(5):943-960. doi: 10.1111/pbi.14007. Epub 2023 Feb 4.
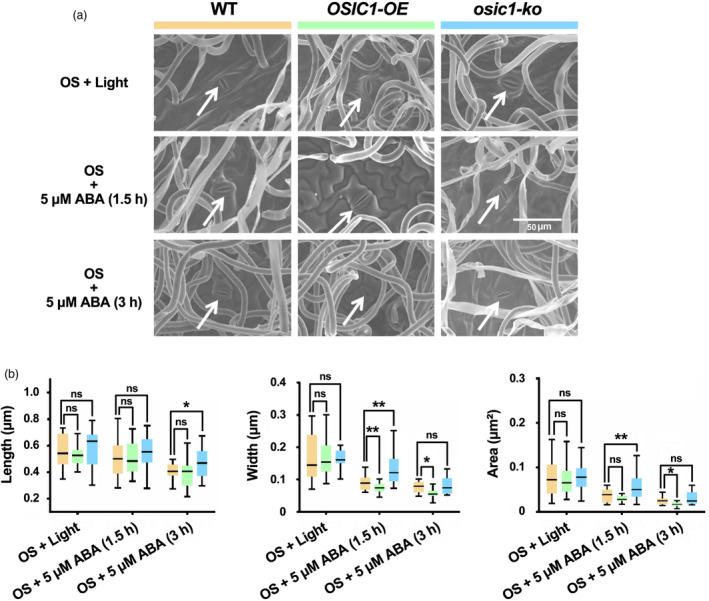
Salt and drought impair plant osmotic homeostasis and greatly limit plant growth and development. Plants decrease stomatal aperture to reduce water loss and maintain osmotic homeostasis, leading to improved stress tolerance. Herein, we identified the C H transcription factor gene OSMOTIC STRESS INDUCED C H 1 (OSIC1) from Populus alba var. pyramidalis to be induced by salt, drought, polyethylene glycol 6000 (PEG6000) and abscisic acid (ABA). Overexpression of OSIC1 conferred transgenic poplar more tolerance to high salinity, drought and PEG6000 treatment by reducing stomatal aperture, while its mutant generated by the CRISPR/Cas9 system showed the opposite phenotype. Furthermore, OSIC1 directly up-regulates PalCuAOζ in vitro and in vivo, encoding a copper-containing polyamine oxidase, to enhance H O accumulation in guard cells and thus modulates stomatal closure when stresses occur. Additionally, ABA-, drought- and salt-induced PalMPK3 phosphorylates OSIC1 to increase its transcriptional activity to PalCuAOζ. This regulation of OSIC1 at the transcriptional and protein levels guarantees rapid stomatal closure when poplar responds to osmotic stress. Our results revealed a novel transcriptional regulatory mechanism of H O production in guard cells mediated by the OSIC1-PalCuAOζ module. These findings deepen our understanding of how perennial woody plants, like poplar, respond to osmotic stress caused by salt and drought and provide potential targets for breeding.
盐和干旱会损害植物的渗透稳态,极大地限制植物的生长和发育。植物会减小气孔开度以减少水分流失并维持渗透稳态,从而提高对胁迫的耐受性。在此,我们从银白杨派派(Populus alba var. pyramidalis)中鉴定出一个 C H 转录因子基因 OSMOTIC STRESS INDUCED C H 1(OSIC1),它受到盐、干旱、聚乙二醇 6000(PEG6000)和脱落酸(ABA)的诱导。OSIC1 的过表达使转基因杨树在高盐、干旱和 PEG6000 处理下具有更强的耐受性,方法是减小气孔开度,而其通过 CRISPR/Cas9 系统产生的突变体则表现出相反的表型。此外,OSIC1 直接在体外和体内上调编码含铜多胺氧化酶的 PalCuAOζ,以增加保卫细胞中 H O 的积累,从而在发生胁迫时调节气孔关闭。此外,ABA、干旱和盐诱导的 PalMPK3 使 OSIC1 磷酸化,从而增加其对 PalCuAOζ 的转录活性。OSIC1 在转录和蛋白水平上的这种调控可确保杨树在响应渗透胁迫时迅速关闭气孔。我们的研究结果揭示了 OSIC1-PalCuAOζ 模块介导的保卫细胞中 H O 产生的新的转录调控机制。这些发现加深了我们对像杨树这样的多年生木本植物如何响应盐和干旱引起的渗透胁迫的理解,并为育种提供了潜在的目标。