Centre de référence des malformations et maladies congénitales du cervelet, Départementde Génétique, APHP, Sorbonne University, Paris, France.
Developmental Brain Disorders Laboratory, Imagine Institute, Paris, France.
Elife. 2023 Jan 17;12:e81032. doi: 10.7554/eLife.81032.
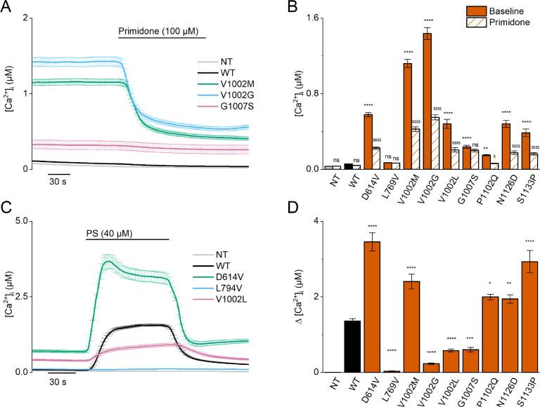
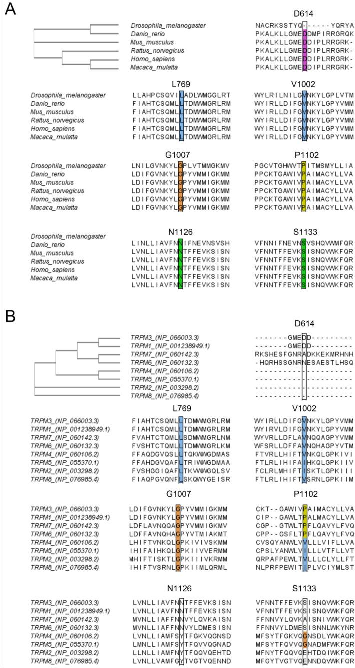
TRPM3 is a temperature- and neurosteroid-sensitive plasma membrane cation channel expressed in a variety of neuronal and non-neuronal cells. Recently, rare de novo variants in were identified in individuals with developmental and epileptic encephalopathy, but the link between TRPM3 activity and neuronal disease remains poorly understood. We previously reported that two disease-associated variants in TRPM3 lead to a gain of channel function . Here, we report a further 10 patients carrying one of seven additional heterozygous missense variants. These patients present with a broad spectrum of neurodevelopmental symptoms, including global developmental delay, intellectual disability, epilepsy, musculo-skeletal anomalies, and altered pain perception. We describe a cerebellar phenotype with ataxia or severe hypotonia, nystagmus, and cerebellar atrophy in more than half of the patients. All disease-associated variants exhibited a robust gain-of-function phenotype, characterized by increased basal activity leading to cellular calcium overload and by enhanced responses to the neurosteroid ligand pregnenolone sulfate when co-expressed with wild-type TRPM3 in mammalian cells. The antiseizure medication primidone, a known TRPM3 antagonist, reduced the increased basal activity of all mutant channels. These findings establish gain-of-function of TRPM3 as the cause of a spectrum of autosomal dominant neurodevelopmental disorders with frequent cerebellar involvement in humans and provide support for the evaluation of TRPM3 antagonists as a potential therapy.
TRPM3 是一种温度和神经甾体敏感的质膜阳离子通道,在多种神经元和非神经元细胞中表达。最近,在发育性和癫痫性脑病患者中鉴定出 中的罕见新生变异体,但 TRPM3 活性与神经元疾病之间的联系仍知之甚少。我们之前报道过,TRPM3 中的两种与疾病相关的变异导致通道功能获得 。在这里,我们报告了另外 10 名患者携带七种杂合 错义变异体之一。这些患者表现出广泛的神经发育症状,包括全面发育迟缓、智力障碍、癫痫、肌肉骨骼异常和疼痛感知改变。我们描述了一种小脑表型,超过一半的患者存在共济失调或严重的张力减退、眼球震颤和小脑萎缩。所有与疾病相关的变异体均表现出强大的功能获得表型,其特征为基础活性增加导致细胞内钙超载,并在与野生型 TRPM3 共表达时增强对神经甾体配体孕烯醇酮硫酸盐的反应。抗癫痫药物丙戊酸钠,一种已知的 TRPM3 拮抗剂,可降低所有突变通道的基础活性增加。这些发现确立了 TRPM3 的功能获得是一系列常染色体显性神经发育障碍的原因,在人类中常伴有小脑受累,并为评估 TRPM3 拮抗剂作为潜在治疗方法提供了支持。