Suppr超能文献

TFEB 介导的溶酶体胞吐作用可减轻高脂饮食诱导的肾脏脂毒性。

TFEB-mediated lysosomal exocytosis alleviates high-fat diet-induced lipotoxicity in the kidney.

机构信息

Department of Nephrology, Osaka University Graduate School of Medicine, Osaka, Japan.

Department of Nephrology, Nagoya City University Graduate School of Medical Sciences, Aichi, Japan.

出版信息

JCI Insight. 2023 Feb 22;8(4):e162498. doi: 10.1172/jci.insight.162498.

Abstract

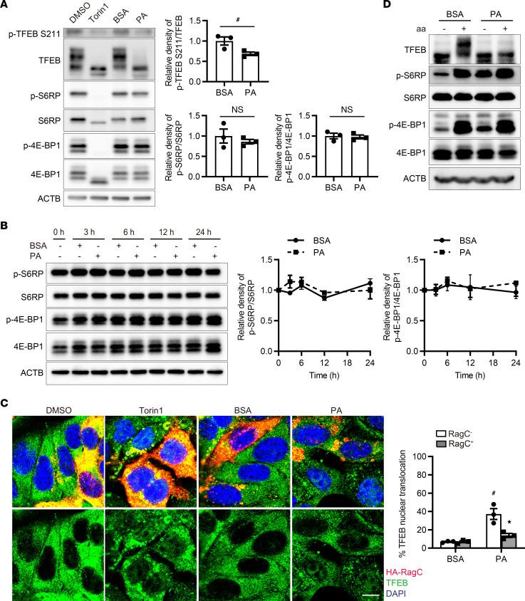
Obesity is a major risk factor for end-stage kidney disease. We previously found that lysosomal dysfunction and impaired autophagic flux contribute to lipotoxicity in obesity-related kidney disease, in both humans and experimental animal models. However, the regulatory factors involved in countering renal lipotoxicity are largely unknown. Here, we found that palmitic acid strongly promoted dephosphorylation and nuclear translocation of transcription factor EB (TFEB) by inhibiting the mechanistic target of rapamycin kinase complex 1 pathway in a Rag GTPase-dependent manner, though these effects gradually diminished after extended treatment. We then investigated the role of TFEB in the pathogenesis of obesity-related kidney disease. Proximal tubular epithelial cell-specific (PTEC-specific) Tfeb-deficient mice fed a high-fat diet (HFD) exhibited greater phospholipid accumulation in enlarged lysosomes, which manifested as multilamellar bodies (MLBs). Activated TFEB mediated lysosomal exocytosis of phospholipids, which helped reduce MLB accumulation in PTECs. Furthermore, HFD-fed, PTEC-specific Tfeb-deficient mice showed autophagic stagnation and exacerbated injury upon renal ischemia/reperfusion. Finally, higher body mass index was associated with increased vacuolation and decreased nuclear TFEB in the proximal tubules of patients with chronic kidney disease. These results indicate a critical role of TFEB-mediated lysosomal exocytosis in counteracting renal lipotoxicity.

摘要

肥胖是终末期肾病的一个主要危险因素。我们之前发现溶酶体功能障碍和自噬流受损导致肥胖相关肾脏疾病中的脂毒性,这在人类和实验动物模型中都是如此。然而,对抗肾脂毒性的调节因子在很大程度上是未知的。在这里,我们发现棕榈酸通过抑制 Rag GTPase 依赖性的雷帕霉素靶蛋白激酶复合物 1 途径强烈促进转录因子 EB(TFEB)的去磷酸化和核易位,尽管这些作用在延长治疗后逐渐减弱。然后,我们研究了 TFEB 在肥胖相关肾脏疾病发病机制中的作用。高脂饮食喂养的近端肾小管上皮细胞特异性(PTEC 特异性)Tfeb 缺陷小鼠表现出更大的磷脂在增大的溶酶体中的积累,表现为多膜体(MLBs)。激活的 TFEB 介导了溶酶体中磷脂的外排,有助于减少 PTEC 中的 MLB 积累。此外,高脂饮食喂养的、PTEC 特异性 Tfeb 缺陷小鼠在肾缺血/再灌注时表现出自噬停滞和损伤加剧。最后,更高的体重指数与慢性肾脏病患者近端小管中的空泡化增加和核 TFEB 减少有关。这些结果表明 TFEB 介导的溶酶体外排在对抗肾脂毒性方面起着关键作用。

https://cdn.ncbi.nlm.nih.gov/pmc/blobs/35bf/9977505/cf8c33653533/jciinsight-8-162498-g047.jpg

文献检索

告别复杂PubMed语法,用中文像聊天一样搜索,搜遍4000万医学文献。AI智能推荐,让科研检索更轻松。

立即免费搜索

文件翻译

保留排版,准确专业,支持PDF/Word/PPT等文件格式,支持 12+语言互译。

免费翻译文档

深度研究

AI帮你快速写综述,25分钟生成高质量综述,智能提取关键信息,辅助科研写作。

立即免费体验