Batti Angulski Addeli Bez, Cohen Houda, Kim Mihee, Hahn Dongwoo, Van Zee Nicholas, Lodge Timothy P, Hillmyer Marc A, Hackel Benjamin J, Bates Frank S, Metzger Joseph M
Department of Integrative Biology and Physiology, University of Minnesota Medical School, 6-125 Jackson Hall, 321 Church Street SE, Minneapolis, MN 55455, USA.
Department of Chemical Engineering and Materials Science, University of Minnesota, Minneapolis, MN 55455, USA.
Mol Ther Methods Clin Dev. 2022 Dec 9;28:162-176. doi: 10.1016/j.omtm.2022.12.005. eCollection 2023 Mar 9.
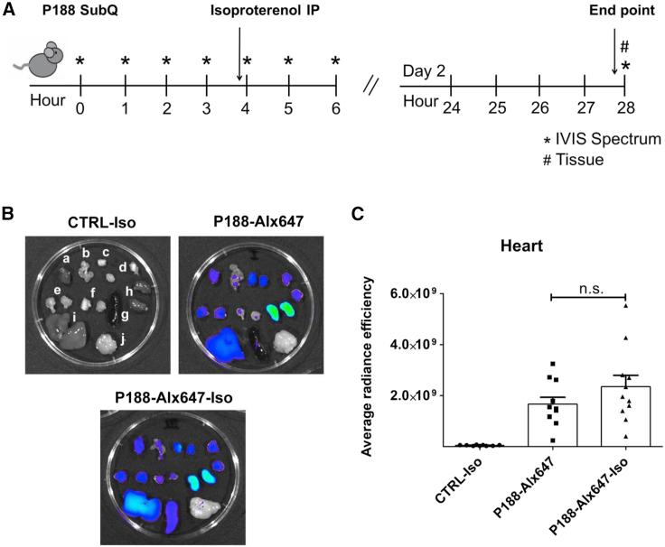
First-in-class membrane stabilizer Poloxamer 188 (P188) has been shown to confer membrane protection in an extensive range of clinical conditions; however, elements of the systemic distribution and localization of P188 at the organ, tissue, and muscle fiber levels have not yet been elucidated. Here we used non-invasive fluorescence imaging to directly visualize and track the distribution and localization of P188 . The results demonstrated that the Alx647 probe did not alter the fundamental properties of P188 to protect biological membranes. Distribution kinetics in mdx mice demonstrated that Alx647 did not interface with muscle membranes and had fast clearance kinetics. In contrast, the distribution kinetics for P188-Alx647 was significantly slower, indicating a dramatic depot and retention effect of P188. Results further demonstrated the significant retention of P188-Alx647 in the skeletal muscle of mdx mice, showing a significant genotype effect with a higher fluorescence signal in the mdx muscles over BL10 mice. High-resolution optical imaging provided direct evidence of P188 surrounding the sarcolemma of skeletal and cardiac muscle cells. Taken together, these findings provide direct evidence of muscle-disease-dependent molecular homing and retention of synthetic copolymers in striated muscles thereby facilitating advanced studies of copolymer-membrane association in health and disease.
一流的膜稳定剂泊洛沙姆188(P188)已被证明在广泛的临床病症中具有膜保护作用;然而,P188在器官、组织和肌纤维水平的全身分布和定位情况尚未阐明。在此,我们使用非侵入性荧光成像技术直接可视化并追踪P188的分布和定位。结果表明,Alx647探针并未改变P188保护生物膜的基本特性。mdx小鼠中的分布动力学表明,Alx647不会与肌膜相互作用,且具有快速清除动力学。相比之下,P188 - Alx647的分布动力学明显较慢,表明P188具有显著的储存和保留效应。结果进一步证明了P188 - Alx647在mdx小鼠骨骼肌中的显著保留,显示出显著的基因型效应,mdx肌肉中的荧光信号高于BL10小鼠。高分辨率光学成像提供了P188围绕骨骼肌和心肌细胞肌膜的直接证据。综上所述,这些发现提供了肌肉疾病依赖性分子归巢以及合成共聚物在横纹肌中保留的直接证据,从而有助于对健康和疾病状态下共聚物与膜关联的深入研究。