Quinn Conor, Tomás-Cortázar Julen, Ofioritse Oritsejolomi, Cosgrave Joanne, Purcell Claire, McAloon Catherine, Frost Susanna, McClean Siobhán
School of Biomolecular and Biomedical Sciences, University College Dublin, Belfield, Dublin 4, Ireland.
UCD Conway Institute, University College Dublin, Belfield, Dublin 24, Ireland.
Vaccines (Basel). 2023 Jan 13;11(1):175. doi: 10.3390/vaccines11010175.
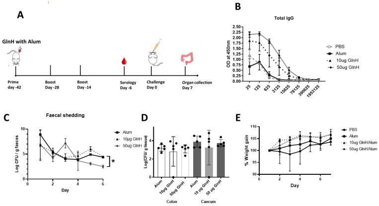
Verotoxin-producing (VTEC) causes zoonotic infections, with potentially devastating complications, and children under 5 years old are particularly susceptible. Antibiotic treatment is contraindicated, and due to the high proportion of infected children that suffer from severe and life-changing complications, there is an unmet need for a vaccine to prevent VTEC infections. Bacterial adhesins represent promising candidates for the successful development of a vaccine against VTEC. Using a proteomic approach to identify bacterial proteins interacting with human gastrointestinal epithelial Caco-2 and HT-29 cells, we identified eleven proteins by mass spectrometry. These included a glutamine-binding periplasmic protein, GlnH, a member of the ABC transporter family. The glnH gene was identified in 13 of the 15 bovine and all 5 human patient samples tested, suggesting that it is prevalent. We confirmed that GlnH is involved in the host cell attachment of an O157:H7 prototype strain to gastrointestinal cells in vitro. Recombinant GlnH was expressed and purified prior to the immunisation of mice. When alum was used as an adjuvant, GlnH was highly immunogenic, stimulating strong serological responses in immunised mice, and it resulted in a modest reduction in faecal shedding but did not reduce colonisation. GlnH immunisation with a T-cell-inducing adjuvant (SAS) also showed comparable antibody responses and an IgG1/IgG2a ratio suggestive of a mixed Th1/Th2 response but was partially protective, with a 1.5-log reduction in colonisation of the colon and caecum at 7 days relative to the adjuvant only ( = 0.0280). It is clear that future VTEC vaccine developments should consider the contribution of adjuvants in addition to antigens. Moreover, it is likely that a combined cellular and humoral response may prove more beneficial in providing protective interventions against VTEC.
产志贺毒素大肠杆菌(VTEC)可引发人畜共患感染,伴有潜在的毁灭性并发症,5岁以下儿童尤其易感。抗生素治疗属禁忌,且由于很大比例的受感染儿童会出现严重且改变生活的并发症,因此对预防VTEC感染的疫苗存在未满足的需求。细菌黏附素是成功研发抗VTEC疫苗的有前景的候选物。我们采用蛋白质组学方法鉴定与人类胃肠道上皮Caco-2和HT-29细胞相互作用的细菌蛋白,通过质谱法鉴定出11种蛋白。其中包括一种谷氨酰胺结合周质蛋白GlnH,它是ABC转运蛋白家族的成员。在所检测的15份牛样本中的13份以及所有5份人类患者样本中均鉴定出glnH基因,表明其具有普遍性。我们证实GlnH在体外参与O157:H7原型菌株与胃肠道细胞的宿主细胞黏附。在对小鼠进行免疫之前,表达并纯化了重组GlnH。当使用明矾作为佐剂时,GlnH具有高度免疫原性,能在免疫小鼠中刺激强烈的血清学反应,且导致粪便排菌略有减少,但并未减少定植。用诱导T细胞的佐剂(SAS)进行GlnH免疫也显示出类似的抗体反应以及提示混合Th1/Th2反应的IgG1/IgG2a比值,但具有部分保护作用,相对于仅使用佐剂的情况,在第7天时结肠和盲肠的定植减少了1.5个对数(P = 0.0280)。显然,未来VTEC疫苗的研发除了考虑抗原外,还应考虑佐剂的作用。此外,细胞免疫和体液免疫联合反应可能在提供针对VTEC的保护性干预方面更有益。