• 文献检索
  • 文档翻译
  • 深度研究
  • 学术资讯
  • Suppr Zotero 插件Zotero 插件
  • 邀请有礼
  • 套餐&价格
  • 历史记录
应用&插件
Suppr Zotero 插件Zotero 插件浏览器插件Mac 客户端Windows 客户端微信小程序
定价
高级版会员购买积分包购买API积分包
服务
文献检索文档翻译深度研究API 文档MCP 服务
关于我们
关于 Suppr公司介绍联系我们用户协议隐私条款
关注我们

Suppr 超能文献

核心技术专利:CN118964589B侵权必究
粤ICP备2023148730 号-1Suppr @ 2026

文献检索

告别复杂PubMed语法,用中文像聊天一样搜索,搜遍4000万医学文献。AI智能推荐,让科研检索更轻松。

立即免费搜索

文件翻译

保留排版,准确专业,支持PDF/Word/PPT等文件格式,支持 12+语言互译。

免费翻译文档

深度研究

AI帮你快速写综述,25分钟生成高质量综述,智能提取关键信息,辅助科研写作。

立即免费体验

内源性逆转录病毒元件与 JAK-STAT 通路中的 IFN 刺激基因共表达。

Endogenous Retrovirus Elements Are Co-Expressed with IFN Stimulation Genes in the JAK-STAT Pathway.

机构信息

College of Life Science and Technology, Beijing University of Chemical Technology, Beijing 100029, China.

Department of Virology, Beijing Institute of Microbiology and Epidemiology, Beijing 100071, China.

出版信息

Viruses. 2022 Dec 24;15(1):60. doi: 10.3390/v15010060.

DOI:10.3390/v15010060
PMID:36680099
原文链接:https://pmc.ncbi.nlm.nih.gov/articles/PMC9861321/
Abstract

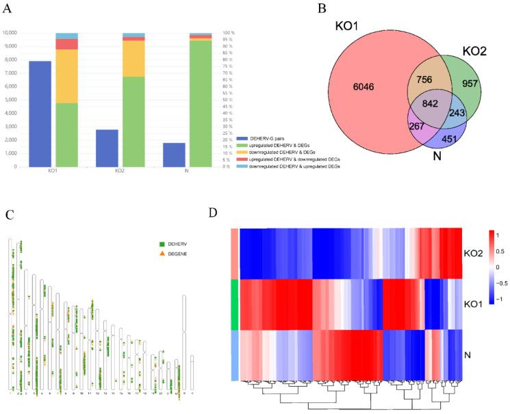
: Endogenous retrovirus (ERV) elements can act as proximal regulatory elements in promoting interferon (IFN) responses. Previous relevant studies have mainly focused on IFN-stimulated genes (ISGs). However, the role of ERV elements as cis-regulatory motifs in regulating genes of the JAK-STAT pathway remains poorly understood. In our study, we analyzed the changes in ERV elements and genes under both IFN stimulation and blockade of the signaling pathway. : The effects of interferon on cells under normal conditions and knockout of the receptor were compared based on the THP1_IFNAR1_KO and THP1_IFNAR2_mutant cell lines. The correlation between differentially expressed ERVs (DHERVs) and differentially expressed genes (DEGs) as DEHERV-G pairs was explored with construction of gene regulatory networks related to ERV and induced by proinflammatory cytokines. : A total of 430 DEHERV loci and 190 DEGs were identified in 842 DEHERV-G pairs that are common to the three groups. More than 87% of DEHERV-G pairs demonstrated a consistent expression pattern. ISGs such as , , , , , and were activated via the JAK-STAT pathway in response to interferon stimulation. Thus, , , and appear to play core roles in regulatory networks and are closely associated with ERVs. : The RNA expression of ISGs and ERV elements is correlated, indicating that ERV elements are closely linked to host innate immune responses.

摘要

内源性逆转录病毒 (ERV) 元件可以作为促进干扰素 (IFN) 反应的近端调节元件。先前的相关研究主要集中在 IFN 刺激基因 (ISGs) 上。然而,ERV 元件作为调节 JAK-STAT 通路基因的顺式调节基序的作用仍知之甚少。在我们的研究中,我们分析了 IFN 刺激和信号通路阻断下 ERV 元件和基因的变化。

基于 THP1_IFNAR1_KO 和 THP1_IFNAR2_mutant 细胞系,比较了干扰素在正常条件下和受体敲除时对细胞的影响。通过构建与 ERV 相关并受促炎细胞因子诱导的基因调控网络,探讨了差异表达的内源性逆转录病毒 (DHERV) 和差异表达基因 (DEG) 作为 DEHERV-G 对之间的相关性。

在三组共有的 842 个 DEHERV-G 对中,共鉴定出 430 个 DEHERV 基因座和 190 个 DEG。超过 87%的 DEHERV-G 对表现出一致的表达模式。ISGs,如 、 、 、 、 和 ,通过 JAK-STAT 通路被干扰素刺激激活。因此, 、 、 和 似乎在调控网络中发挥核心作用,并与 ERV 密切相关。

ISG 和 ERV 元件的 RNA 表达相关,表明 ERV 元件与宿主固有免疫反应密切相关。

https://cdn.ncbi.nlm.nih.gov/pmc/blobs/c6b3/9861321/f752c976f0e8/viruses-15-00060-g005.jpg
https://cdn.ncbi.nlm.nih.gov/pmc/blobs/c6b3/9861321/86623a30ccf3/viruses-15-00060-g001.jpg
https://cdn.ncbi.nlm.nih.gov/pmc/blobs/c6b3/9861321/48a0da165068/viruses-15-00060-g002.jpg
https://cdn.ncbi.nlm.nih.gov/pmc/blobs/c6b3/9861321/66a27c62aafd/viruses-15-00060-g003.jpg
https://cdn.ncbi.nlm.nih.gov/pmc/blobs/c6b3/9861321/205d9c5df9d3/viruses-15-00060-g004.jpg
https://cdn.ncbi.nlm.nih.gov/pmc/blobs/c6b3/9861321/f752c976f0e8/viruses-15-00060-g005.jpg
https://cdn.ncbi.nlm.nih.gov/pmc/blobs/c6b3/9861321/86623a30ccf3/viruses-15-00060-g001.jpg
https://cdn.ncbi.nlm.nih.gov/pmc/blobs/c6b3/9861321/48a0da165068/viruses-15-00060-g002.jpg
https://cdn.ncbi.nlm.nih.gov/pmc/blobs/c6b3/9861321/66a27c62aafd/viruses-15-00060-g003.jpg
https://cdn.ncbi.nlm.nih.gov/pmc/blobs/c6b3/9861321/205d9c5df9d3/viruses-15-00060-g004.jpg
https://cdn.ncbi.nlm.nih.gov/pmc/blobs/c6b3/9861321/f752c976f0e8/viruses-15-00060-g005.jpg

相似文献

1
Endogenous Retrovirus Elements Are Co-Expressed with IFN Stimulation Genes in the JAK-STAT Pathway.内源性逆转录病毒元件与 JAK-STAT 通路中的 IFN 刺激基因共表达。
Viruses. 2022 Dec 24;15(1):60. doi: 10.3390/v15010060.
2
Orf virus inhibits interferon stimulated gene expression and modulates the JAK/STAT signalling pathway.口疮病毒抑制干扰素刺激基因的表达,并调节 JAK/STAT 信号通路。
Virus Res. 2015 Oct 2;208:180-8. doi: 10.1016/j.virusres.2015.06.014. Epub 2015 Jun 22.
3
Intact JAK-STAT signaling pathway is a prerequisite for STAT1 to reinforce the expression of RIG-G gene.完整的 JAK-STAT 信号通路是 STAT1 增强 RIG-G 基因表达所必需的。
Exp Cell Res. 2011 Feb 15;317(4):513-20. doi: 10.1016/j.yexcr.2010.10.025. Epub 2010 Nov 5.
4
IFIT3 Is Increased in Serum from Patients with Chronic Hepatitis B Virus (HBV) Infection and Promotes the Anti-HBV Effect of Interferon Alpha via JAK-STAT2 .IFIT3 在慢性乙型肝炎病毒 (HBV) 感染患者的血清中增加,并通过 JAK-STAT2 促进干扰素 α 的抗 HBV 作用。
Microbiol Spectr. 2022 Dec 21;10(6):e0155722. doi: 10.1128/spectrum.01557-22. Epub 2022 Oct 31.
5
A Positive Feedback Amplifier Circuit That Regulates Interferon (IFN)-Stimulated Gene Expression and Controls Type I and Type II IFN Responses.一种正反馈放大器电路,可调节干扰素(IFN)刺激基因表达,并控制 I 型和 II 型 IFN 反应。
Front Immunol. 2018 May 28;9:1135. doi: 10.3389/fimmu.2018.01135. eCollection 2018.
6
Basal expression levels of IFNAR and Jak-STAT components are determinants of cell-type-specific differences in cardiac antiviral responses.IFNAR和Jak-STAT组分的基础表达水平是心脏抗病毒反应中细胞类型特异性差异的决定因素。
J Virol. 2007 Dec;81(24):13668-80. doi: 10.1128/JVI.01172-07. Epub 2007 Oct 17.
7
Luteolin sensitizes the antiproliferative effect of interferon α/β by activation of Janus kinase/signal transducer and activator of transcription pathway signaling through protein kinase A-mediated inhibition of protein tyrosine phosphatase SHP-2 in cancer cells.木樨草素通过蛋白激酶 A 介导的蛋白酪氨酸磷酸酶 SHP-2 抑制作用激活 Janus 激酶/信号转导和转录激活因子通路信号,从而增强干扰素 α/β 的抗肿瘤增殖作用。
Cell Signal. 2014 Mar;26(3):619-28. doi: 10.1016/j.cellsig.2013.11.039. Epub 2013 Dec 12.
8
Advances in anti-viral immune defence: revealing the importance of the IFN JAK/STAT pathway.抗病毒免疫防御的进展:揭示IFN JAK/STAT通路的重要性
Cell Mol Life Sci. 2017 Jul;74(14):2525-2535. doi: 10.1007/s00018-017-2520-2. Epub 2017 Apr 21.
9
"Activated" STAT proteins: a paradoxical consequence of inhibited JAK-STAT signaling in cytomegalovirus-infected cells.被激活的 STAT 蛋白:巨细胞病毒感染细胞中 JAK-STAT 信号抑制的矛盾后果。
J Immunol. 2014 Jan 1;192(1):447-58. doi: 10.4049/jimmunol.1203516. Epub 2013 Dec 6.
10
Interference without interferon: interferon-independent induction of interferon-stimulated genes and its role in cellular innate immunity.干扰素非依赖性干扰:干扰素刺激基因的干扰素非依赖性诱导及其在细胞固有免疫中的作用。
mBio. 2024 Oct 16;15(10):e0258224. doi: 10.1128/mbio.02582-24. Epub 2024 Sep 20.

引用本文的文献

1
Retrotransposon: an insight into neurological disorders from perspectives of neurodevelopment and aging.逆转录转座子:从神经发育和衰老角度洞察神经疾病
Transl Neurodegener. 2025 Mar 25;14(1):14. doi: 10.1186/s40035-025-00471-y.
2
Interactions between human immunodeficiency virus and human endogenous retroviruses.人类免疫缺陷病毒与人类内源性逆转录病毒之间的相互作用。
J Virol. 2025 Mar 18;99(3):e0231924. doi: 10.1128/jvi.02319-24. Epub 2025 Feb 7.
3
RNA sensing induced by chromosome missegregation augments anti-tumor immunity.染色体错分离诱导的RNA传感增强抗肿瘤免疫。

本文引用的文献

1
Human IFNAR2 Mutant Generated by CRISPR/Cas9-Induced Exon Skipping Upregulates a Subset of Tonic-Like Interferon-Stimulated Genes Upon IFNβ Stimulation.由CRISPR/Cas9诱导外显子跳跃产生的人IFNAR2突变体在IFNβ刺激后上调了一部分类似张力的干扰素刺激基因。
J Interferon Cytokine Res. 2022 Nov;42(11):580-589. doi: 10.1089/jir.2022.0158. Epub 2022 Nov 8.
2
Pharmacologic Activation of p53 Triggers Viral Mimicry Response Thereby Abolishing Tumor Immune Evasion and Promoting Antitumor Immunity.药理激活 p53 触发病毒模拟反应,从而消除肿瘤免疫逃逸并促进抗肿瘤免疫。
Cancer Discov. 2021 Dec 1;11(12):3090-3105. doi: 10.1158/2159-8290.CD-20-1741.
3
Mol Cell. 2025 Feb 20;85(4):770-786.e7. doi: 10.1016/j.molcel.2024.11.025. Epub 2024 Dec 19.
4
Apoptotic Caspases Suppress Expression of Endogenous Retroviruses in HPV31+ Cells That Are Associated with Activation of an Innate Immune Response.凋亡 Caspases 抑制 HPV31+ 细胞中内源性逆转录病毒的表达,而 HPV31+ 细胞与先天免疫反应的激活有关。
Viruses. 2024 Oct 30;16(11):1695. doi: 10.3390/v16111695.
5
Pharmacological activation of TLR7 exerts inhibition on the replication of EV-D68 in respiratory cells.Toll样受体7(TLR7)的药理学激活对肠道病毒D68(EV-D68)在呼吸道细胞中的复制具有抑制作用。
J Virol. 2024 Jun 13;98(6):e0043424. doi: 10.1128/jvi.00434-24. Epub 2024 May 1.
6
COVID-19. Biology, pathophysiology, and immunology: a pathologist view.新型冠状病毒肺炎(COVID-19)的生物学、病理生理学和免疫学:病理学家的视角。
Pathologica. 2023 Oct;115(5):248-256. doi: 10.32074/1591-951X-954.
Identification of the distribution of human endogenous retroviruses K (HML-2) by PCR-based target enrichment sequencing.
基于 PCR 靶向富集测序的人类内源性逆转录病毒 K(HML-2)分布鉴定。
Retrovirology. 2020 May 6;17(1):10. doi: 10.1186/s12977-020-00519-z.
4
Specific subfamilies of transposable elements contribute to different domains of T lymphocyte enhancers.特定的转座元件亚家族有助于 T 淋巴细胞增强子的不同结构域。
Proc Natl Acad Sci U S A. 2020 Apr 7;117(14):7905-7916. doi: 10.1073/pnas.1912008117. Epub 2020 Mar 19.
5
Transcription profile of human endogenous retroviruses in response to dengue virus serotype 2 infection.人类内源性逆转录病毒对登革热病毒 2 型感染的转录谱。
Virology. 2020 May;544:21-30. doi: 10.1016/j.virol.2020.01.014. Epub 2020 Feb 25.
6
FastqCleaner: an interactive Bioconductor application for quality-control, filtering and trimming of FASTQ files.FastqCleaner:一个交互式 Bioconductor 应用程序,用于 FASTQ 文件的质量控制、过滤和修剪。
BMC Bioinformatics. 2019 Jun 28;20(1):361. doi: 10.1186/s12859-019-2961-8.
7
CRISPR/Cas9-based Knockout Strategy Elucidates Components Essential for Type 1 Interferon Signaling in Human HeLa Cells.基于 CRISPR/Cas9 的基因敲除策略阐明了人宫颈癌细胞系 HeLa 中Ⅰ型干扰素信号通路所必需的组成成分。
J Mol Biol. 2019 Aug 9;431(17):3324-3338. doi: 10.1016/j.jmb.2019.06.007. Epub 2019 Jun 15.
8
Switching roles for DNA and histone methylation depend on evolutionary ages of human endogenous retroviruses.人类内源性逆转录病毒的进化年龄决定了 DNA 和组蛋白甲基化的转换角色。
Genome Res. 2018 Aug;28(8):1147-1157. doi: 10.1101/gr.234229.118. Epub 2018 Jul 3.
9
Identification of new type I interferon-stimulated genes and investigation of their involvement in IFN-β activation.鉴定新型 I 型干扰素刺激基因并研究其在 IFN-β 激活中的作用。
Protein Cell. 2018 Sep;9(9):799-807. doi: 10.1007/s13238-018-0511-1. Epub 2018 Feb 9.
10
KRAB zinc-finger proteins contribute to the evolution of gene regulatory networks.KRAB 锌指蛋白有助于基因调控网络的进化。
Nature. 2017 Mar 23;543(7646):550-554. doi: 10.1038/nature21683. Epub 2017 Mar 8.