Suppr超能文献

单细胞 RNA 结合蛋白调控网络分析揭示癌症中致癌的 HNRNPK-MYC 信号通路。

Single-cell RNA binding protein regulatory network analyses reveal oncogenic HNRNPK-MYC signalling pathway in cancer.

机构信息

College of Bioinformatics Science and Technology, Harbin Medical University, Harbin, Heilongjiang, 150081, China.

Hainan Provincial Key Laboratory for Human Reproductive Medicine and Genetic Research, Hainan Clinical Research Center for Thalassemia, Reproductive Medical Center, National Center for International Research "China-Myanmar Joint Research Center for Prevention and Treatment of Regional Major Disease", The First Affiliated Hospital of Hainan Medical University, Hainan Medical University, Haikou, 571199, China.

出版信息

Commun Biol. 2023 Jan 21;6(1):82. doi: 10.1038/s42003-023-04457-2.

Abstract

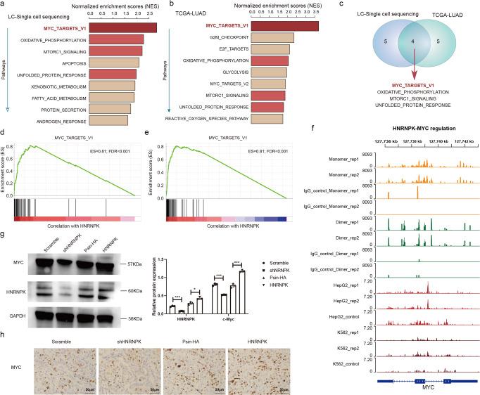
RNA-binding proteins (RBPs) are key players of gene expression and perturbations of RBP-RNA regulatory network have been observed in various cancer types. Here, we propose a computational method, RBPreg, to identify the RBP regulators by integration of single cell RNA-Seq (N = 233,591) and RBP binding data. Pan-cancer analyses suggest that RBP regulators exhibit cancer and cell specificity and perturbations of RBP regulatory network are involved in cancer hallmark-related functions. We prioritize an oncogenic RBP-HNRNPK, which is highly expressed in tumors and associated with poor prognosis of patients. Functional assays performed in cancer cells reveal that HNRNPK promotes cancer cell proliferation, migration, and invasion in vitro and in vivo. Mechanistic investigations further demonstrate that HNRNPK promotes tumorigenesis and progression by directly binding to MYC and perturbed the MYC targets pathway in lung cancer. Our results provide a valuable resource for characterizing RBP regulatory networks in cancer, yielding potential biomarkers for precision medicine.

摘要

RNA 结合蛋白 (RBPs) 是基因表达的关键调控因子,在多种癌症类型中都观察到了 RBP-RNA 调控网络的失调。在这里,我们提出了一种计算方法 RBPreg,通过整合单细胞 RNA-Seq(N=233591)和 RBP 结合数据来识别 RBP 调控因子。泛癌症分析表明,RBP 调控因子具有癌症和细胞特异性,RBP 调控网络的失调与癌症标志性相关功能有关。我们将一个致癌性的 RBP-HNRNPK 列为重点,该蛋白在肿瘤中高度表达,与患者的预后不良相关。在癌细胞中的功能测定表明,HNRNPK 在体外和体内促进癌细胞的增殖、迁移和侵袭。机制研究进一步表明,HNRNPK 通过直接结合 MYC 并扰乱肺癌中的 MYC 靶标途径促进肿瘤发生和进展。我们的研究结果为癌症中 RBP 调控网络的特征提供了有价值的资源,为精准医学提供了潜在的生物标志物。

https://cdn.ncbi.nlm.nih.gov/pmc/blobs/2343/9867709/d0bfcce5d58a/42003_2023_4457_Fig1_HTML.jpg

文献AI研究员

20分钟写一篇综述,助力文献阅读效率提升50倍。

立即体验

用中文搜PubMed

大模型驱动的PubMed中文搜索引擎

马上搜索

文档翻译

学术文献翻译模型,支持多种主流文档格式。

立即体验