• 文献检索
  • 文档翻译
  • 深度研究
  • 学术资讯
  • Suppr Zotero 插件Zotero 插件
  • 邀请有礼
  • 套餐&价格
  • 历史记录
应用&插件
Suppr Zotero 插件Zotero 插件浏览器插件Mac 客户端Windows 客户端微信小程序
定价
高级版会员购买积分包购买API积分包
服务
文献检索文档翻译深度研究API 文档MCP 服务
关于我们
关于 Suppr公司介绍联系我们用户协议隐私条款
关注我们

Suppr 超能文献

核心技术专利:CN118964589B侵权必究
粤ICP备2023148730 号-1Suppr @ 2026

文献检索

告别复杂PubMed语法,用中文像聊天一样搜索,搜遍4000万医学文献。AI智能推荐,让科研检索更轻松。

立即免费搜索

文件翻译

保留排版,准确专业,支持PDF/Word/PPT等文件格式,支持 12+语言互译。

免费翻译文档

深度研究

AI帮你快速写综述,25分钟生成高质量综述,智能提取关键信息,辅助科研写作。

立即免费体验

一种新型人源化Chi3l1阻断抗体可减轻对乙酰氨基酚诱导的小鼠肝损伤。

A novel humanized Chi3l1 blocking antibody attenuates acetaminophen-induced liver injury in mice.

作者信息

Li Leike, Wen Yankai, Wrapp Daniel, Jeong Jongmin, Zhao Peng, Xiong Wei, Atkins Constance Lynn, Shan Zhao, Hui Deng, McLellan Jason S, Zhang Ningyan, Ju Cynthia, An Zhiqiang

机构信息

Texas Therapeutics Institute, Brown Foundation Institute of Molecular Medicine, McGovern Medical School, The University of Texas Health Science Center at Houston, Houston, TX 77030, USA.

Department of Anesthesiology, McGovern Medical School, The University of Texas Health Science Center at Houston, Houston, TX 77030, USA.

出版信息

Antib Ther. 2022 Nov 7;6(1):1-12. doi: 10.1093/abt/tbac027. eCollection 2023 Jan.

DOI:10.1093/abt/tbac027
PMID:36683763
原文链接:https://pmc.ncbi.nlm.nih.gov/articles/PMC9847341/
Abstract

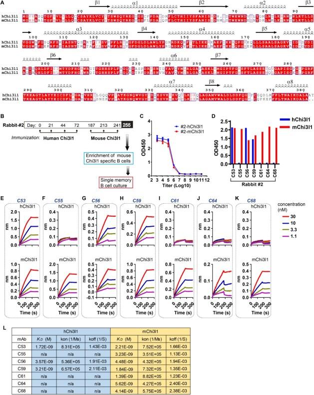
Acetaminophen (APAP) overdose is a leading cause of acute liver injury in the USA. The chitinase 3-like-1 (Chi3l1) protein contributes to APAP-induced liver injury (AILI) by promoting hepatic platelet recruitment. Here, we report the development of a Chi3l1-targeting antibody as a potential therapy for AILI. By immunizing a rabbit successively with the human and mouse Chi3l1 proteins, we isolated cross-reactive monoclonal antibodies (mAbs) from single memory B cells. One of the human and mouse Chi3l1 cross-reactive mAbs was humanized and characterized in both and biophysical and biological assays. X-ray crystallographic analysis of the lead antibody C59 in complex with the human Chi3l1 protein revealed that the kappa light contributes to majority of the antibody-antigen interaction; and that C59 binds to the 4α-5β loop and 4α-helix of Chi3l1, which is a functional epitope and hotspot for the development of Chi3l1 blocking antibodies. We humanized the C59 antibody by complementarity-determining region grafting and kappa chain framework region reverse mutations. The humanized C59 antibody exhibited similar efficacy as the parental rabbit antibody C59 in attenuating AILI . Our findings validate Chi3l1 as a potential drug target for AILI and provide proof of concept of developing Chi3l1 blocking antibody as a therapy for the treatment of AILI.

摘要

对乙酰氨基酚(APAP)过量是美国急性肝损伤的主要原因。几丁质酶3样-1(Chi3l1)蛋白通过促进肝血小板募集导致APAP诱导的肝损伤(AILI)。在此,我们报告了一种靶向Chi3l1的抗体作为AILI潜在治疗方法的研发情况。通过用人和小鼠的Chi3l1蛋白先后免疫一只兔子,我们从单个记忆B细胞中分离出了交叉反应性单克隆抗体(mAb)。其中一种人和小鼠Chi3l1交叉反应性mAb进行了人源化,并在生物物理和生物学分析中进行了表征。对先导抗体C59与人类Chi3l1蛋白复合物的X射线晶体学分析表明,κ轻链在抗体 - 抗原相互作用中起主要作用;并且C59与Chi3l1的4α - 5β环和4α螺旋结合,这是Chi3l1阻断抗体开发的功能表位和热点。我们通过互补决定区嫁接和κ链框架区反向突变对C59抗体进行了人源化。人源化的C59抗体在减轻AILI方面表现出与亲本兔抗体C59相似的功效。我们的研究结果验证了Chi3l1作为AILI潜在药物靶点的地位,并为开发Chi3l1阻断抗体作为AILI治疗方法提供了概念验证。

https://cdn.ncbi.nlm.nih.gov/pmc/blobs/aa37/9847341/f88295836efb/tbac027f6.jpg
https://cdn.ncbi.nlm.nih.gov/pmc/blobs/aa37/9847341/8d001ceafa06/tbac027f1.jpg
https://cdn.ncbi.nlm.nih.gov/pmc/blobs/aa37/9847341/509d3502ca66/tbac027f2.jpg
https://cdn.ncbi.nlm.nih.gov/pmc/blobs/aa37/9847341/c9d45e948034/tbac027f3.jpg
https://cdn.ncbi.nlm.nih.gov/pmc/blobs/aa37/9847341/62f698efc151/tbac027f4.jpg
https://cdn.ncbi.nlm.nih.gov/pmc/blobs/aa37/9847341/ca567466e9db/tbac027f5.jpg
https://cdn.ncbi.nlm.nih.gov/pmc/blobs/aa37/9847341/f88295836efb/tbac027f6.jpg
https://cdn.ncbi.nlm.nih.gov/pmc/blobs/aa37/9847341/8d001ceafa06/tbac027f1.jpg
https://cdn.ncbi.nlm.nih.gov/pmc/blobs/aa37/9847341/509d3502ca66/tbac027f2.jpg
https://cdn.ncbi.nlm.nih.gov/pmc/blobs/aa37/9847341/c9d45e948034/tbac027f3.jpg
https://cdn.ncbi.nlm.nih.gov/pmc/blobs/aa37/9847341/62f698efc151/tbac027f4.jpg
https://cdn.ncbi.nlm.nih.gov/pmc/blobs/aa37/9847341/ca567466e9db/tbac027f5.jpg
https://cdn.ncbi.nlm.nih.gov/pmc/blobs/aa37/9847341/f88295836efb/tbac027f6.jpg

相似文献

1
A novel humanized Chi3l1 blocking antibody attenuates acetaminophen-induced liver injury in mice.一种新型人源化Chi3l1阻断抗体可减轻对乙酰氨基酚诱导的小鼠肝损伤。
Antib Ther. 2022 Nov 7;6(1):1-12. doi: 10.1093/abt/tbac027. eCollection 2023 Jan.
2
Chitinase 3-like-1 contributes to acetaminophen-induced liver injury by promoting hepatic platelet recruitment.几丁质酶 3 样蛋白 1 通过促进肝内血小板募集促进对乙酰氨基酚诱导的肝损伤。
Elife. 2021 Jun 10;10:e68571. doi: 10.7554/eLife.68571.
3
Cathelicidin promotes liver repair after acetaminophen-induced liver injury in mice.在小鼠中,杀菌肽促进对乙酰氨基酚诱导的肝损伤后的肝脏修复。
JHEP Rep. 2023 Jan 31;5(4):100687. doi: 10.1016/j.jhepr.2023.100687. eCollection 2023 Apr.
4
Chi3l1 regulates APAP-induced liver injury by promoting macrophage infiltration.Chi3l1 通过促进巨噬细胞浸润来调节 APAP 诱导的肝损伤。
Eur Rev Med Pharmacol Sci. 2019 Jun;23(11):4996-5003. doi: 10.26355/eurrev_201906_18091.
5
Metallothioneins alter macrophage phenotype and represent novel therapeutic targets for acetaminophen-induced liver injury.金属硫蛋白可改变巨噬细胞表型,是对乙酰氨基酚诱导的肝损伤的新型治疗靶点。
J Leukoc Biol. 2022 Jan;111(1):123-133. doi: 10.1002/JLB.3A0820-527R. Epub 2021 Mar 16.
6
Galangin Prevents Acute Hepatorenal Toxicity in Novel Propacetamol-Induced Acetaminophen-Overdosed Mice.高良姜预防新型丙帕他莫诱导的对乙酰氨基酚过量小鼠的急性肝肾毒性。
J Med Food. 2015 Nov;18(11):1187-97. doi: 10.1089/jmf.2014.3328. Epub 2015 Jun 4.
7
Kaempferol prevents acetaminophen-induced liver injury by suppressing hepatocyte ferroptosis Nrf2 pathway activation.山奈酚通过抑制肝细胞铁死亡Nrf2信号通路激活来预防对乙酰氨基酚诱导的肝损伤。
Food Funct. 2023 Feb 21;14(4):1884-1896. doi: 10.1039/d2fo02716j.
8
Inhibition of BTK improved APAP-induced liver injury via suppressing proinflammatory macrophages activation by restoring mitochondrion function.通过恢复线粒体功能抑制促炎巨噬细胞激活,抑制 BTK 可改善对乙酰氨基酚诱导的肝损伤。
Int Immunopharmacol. 2022 Sep;110:109036. doi: 10.1016/j.intimp.2022.109036. Epub 2022 Jul 15.
9
Redefining IL11 as a regeneration-limiting hepatotoxin and therapeutic target in acetaminophen-induced liver injury.将 IL11 重新定义为乙酰氨基酚诱导的肝损伤中的一种再生受限的肝毒素和治疗靶点。
Sci Transl Med. 2021 Jun 9;13(597). doi: 10.1126/scitranslmed.aba8146.
10
Growth differentiation factor 15 is dispensable for acetaminophen-induced liver injury in mice.生长分化因子15对小鼠对乙酰氨基酚诱导的肝损伤并非必需。
Basic Clin Pharmacol Toxicol. 2023 Apr;132(4):343-353. doi: 10.1111/bcpt.13834. Epub 2023 Jan 11.

引用本文的文献

1
Chitinase 3-like protein 1 deficiency ameliorates drug-induced acute liver injury by inhibition of neutrophil recruitment through lipocalin-2.几丁质酶3样蛋白1缺乏通过脂钙蛋白-2抑制中性粒细胞募集来改善药物诱导的急性肝损伤。
Front Pharmacol. 2025 Mar 24;16:1548832. doi: 10.3389/fphar.2025.1548832. eCollection 2025.
2
Revolutionizing oncology: the role of Artificial Intelligence (AI) as an antibody design, and optimization tools.肿瘤学的变革:人工智能(AI)作为抗体设计与优化工具的作用。
Biomark Res. 2025 Mar 29;13(1):52. doi: 10.1186/s40364-025-00764-4.
3
Potential Roles and Future Perspectives of Chitinase 3-like 1 in Macrophage Polarization and the Development of Diseases.

本文引用的文献

1
Single B cell technologies for monoclonal antibody discovery.单细胞技术用于单克隆抗体的发现。
Trends Immunol. 2021 Dec;42(12):1143-1158. doi: 10.1016/j.it.2021.10.008. Epub 2021 Nov 4.
2
Chitinase 3-like-1 contributes to acetaminophen-induced liver injury by promoting hepatic platelet recruitment.几丁质酶 3 样蛋白 1 通过促进肝内血小板募集促进对乙酰氨基酚诱导的肝损伤。
Elife. 2021 Jun 10;10:e68571. doi: 10.7554/eLife.68571.
3
A conditionally replication-defective cytomegalovirus vaccine elicits potent and diverse functional monoclonal antibodies in a phase I clinical trial.
几丁质酶 3 样蛋白 1 在巨噬细胞极化及疾病发生发展中的潜在作用和未来展望。
Int J Mol Sci. 2023 Nov 9;24(22):16149. doi: 10.3390/ijms242216149.
一种条件性复制缺陷型巨细胞病毒疫苗在一项I期临床试验中引发了强效且多样的功能性单克隆抗体。
NPJ Vaccines. 2021 Jun 2;6(1):79. doi: 10.1038/s41541-021-00342-3.
4
A Randomized Clinical Trial of Anti-IL-6 Antibody Clazakizumab in Late Antibody-Mediated Kidney Transplant Rejection.抗白介素 6 抗体克拉屈珠单抗治疗晚期抗体介导的肾移植排斥反应的随机临床试验。
J Am Soc Nephrol. 2021 Mar;32(3):708-722. doi: 10.1681/ASN.2020071106. Epub 2020 Dec 18.
5
CD40 agonistic monoclonal antibody APX005M (sotigalimab) and chemotherapy, with or without nivolumab, for the treatment of metastatic pancreatic adenocarcinoma: an open-label, multicentre, phase 1b study.CD40 激动性单克隆抗体 APX005M(替戈利木单抗)联合化疗,联合或不联合纳武利尤单抗,用于治疗转移性胰腺导管腺癌:一项开放标签、多中心、1b 期研究。
Lancet Oncol. 2021 Jan;22(1):118-131. doi: 10.1016/S1470-2045(20)30532-5.
6
Performance of Ventana SP263 PD-L1 assay in endobronchial ultrasound guided-fine-needle aspiration derived non-small-cell lung carcinoma samples.SP263 PD-L1 检测试剂盒在经支气管超声引导下细针抽吸术获取的非小细胞肺癌样本中的性能。
Diagn Cytopathol. 2021 Mar;49(3):355-362. doi: 10.1002/dc.24654. Epub 2020 Nov 3.
7
Chitinase-3 like-protein-1 function and its role in diseases.几丁质酶 3 样蛋白 1 的功能及其在疾病中的作用。
Signal Transduct Target Ther. 2020 Sep 14;5(1):201. doi: 10.1038/s41392-020-00303-7.
8
The platelet receptor CLEC-2 blocks neutrophil mediated hepatic recovery in acetaminophen induced acute liver failure.血小板受体 CLEC-2 阻断乙酰氨基酚诱导的急性肝衰竭中中性粒细胞介导的肝恢复。
Nat Commun. 2020 Apr 22;11(1):1939. doi: 10.1038/s41467-020-15584-3.
9
Affinity maturation, humanization, and co-crystallization of a rabbit anti-human ROR2 monoclonal antibody for therapeutic applications.用于治疗用途的兔抗人 ROR2 单克隆抗体的亲和力成熟、人源化和共结晶。
J Biol Chem. 2020 May 1;295(18):5995-6006. doi: 10.1074/jbc.RA120.012791. Epub 2020 Mar 19.
10
Design of anti-inflammatory heparan sulfate to protect against acetaminophen-induced acute liver failure.设计具有抗炎活性的肝素硫酸盐以预防对乙酰氨基酚诱导的急性肝衰竭。
Sci Transl Med. 2020 Mar 18;12(535). doi: 10.1126/scitranslmed.aav8075.