• 文献检索
  • 文档翻译
  • 深度研究
  • 学术资讯
  • Suppr Zotero 插件Zotero 插件
  • 邀请有礼
  • 套餐&价格
  • 历史记录
应用&插件
Suppr Zotero 插件Zotero 插件浏览器插件Mac 客户端Windows 客户端微信小程序
定价
高级版会员购买积分包购买API积分包
服务
文献检索文档翻译深度研究API 文档MCP 服务
关于我们
关于 Suppr公司介绍联系我们用户协议隐私条款
关注我们

Suppr 超能文献

核心技术专利:CN118964589B侵权必究
粤ICP备2023148730 号-1Suppr @ 2026

文献检索

告别复杂PubMed语法,用中文像聊天一样搜索,搜遍4000万医学文献。AI智能推荐,让科研检索更轻松。

立即免费搜索

文件翻译

保留排版,准确专业,支持PDF/Word/PPT等文件格式,支持 12+语言互译。

免费翻译文档

深度研究

AI帮你快速写综述,25分钟生成高质量综述,智能提取关键信息,辅助科研写作。

立即免费体验

基于药物-磷脂复合物的黄芩素自微乳剂用于减轻细胞因子风暴

Baicalein self-microemulsion based on drug-phospholipid complex for the alleviation of cytokine storm.

作者信息

Liao Hengfeng, Ye Jun, Gao Yue, Lian Chunfang, Liu Lu, Xu Xiaoyan, Feng Yu, Yang Yanfang, Yang Yuqi, Shen Qiqi, Gao Lili, Liu Zhihua, Liu Yuling

机构信息

State Key Laboratory of Bioactive Substance and Function of Natural Medicines, Institute of Materia Medica Chinese Academy of Medical Sciences and Peking Union Medical College Beijing China.

Beijing Key Laboratory of Drug Delivery Technology and Novel Formulation, Institute of Materia Medica Chinese Academy of Medical Sciences and Peking Union Medical College Beijing China.

出版信息

Bioeng Transl Med. 2022 Jun 20;8(1):e10357. doi: 10.1002/btm2.10357. eCollection 2023 Jan.

DOI:10.1002/btm2.10357
PMID:36684101
原文链接:https://pmc.ncbi.nlm.nih.gov/articles/PMC9842031/
Abstract

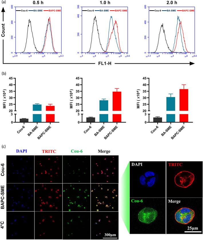
Cytokine storm is a phenomenon whereby the overreaction of the human immune system leads to the release of inflammatory cytokines, which can lead to multiple organ dysfunction syndrome. At present, the existing drugs for the treatment of cytokine storm have limited efficacy and severe adverse effects. Here, we report a lymphatic targeting self-microemulsifying drug delivery system containing baicalein to effectively inhibit cytokine storm. Baicalein self-microemulsion with phospholipid complex as an intermediate carrier (BAPC-SME) prepared in this study could be spontaneously emulsified to form 12-nm oil-in-water nanoemulsion after administration. And then BAPC-SME underwent uptake by enterocyte through endocytosis mediated by lipid valve and clathrin, and had obvious characteristics of mesenteric lymph node targeting distribution. Oral administration of BAPC-SME could significantly inhibit the increase in plasma levels of 14 cytokines: TNF-α, IL-6, IFN-γ, MCP-1, IL-17A, IL-27, IL-1α, GM-CSF, MIG, IFN-β, IL-12, MIP-3α, IL-23, and RANTES in mice experiencing systemic cytokine storm. BAPC-SME could also significantly improve the pathological injury and inflammatory cell infiltration of lung tissue in mice experiencing local cytokine storm. This study does not only provide a new lymphatic targeted drug delivery strategy for the treatment of cytokine storm but also has great practical significance for the clinical development of baicalein self-microemulsion therapies for cytokine storm.

摘要

细胞因子风暴是一种人体免疫系统过度反应导致炎性细胞因子释放的现象,这可能会引发多器官功能障碍综合征。目前,现有的治疗细胞因子风暴的药物疗效有限且不良反应严重。在此,我们报道了一种含有黄芩苷的淋巴靶向自微乳化药物递送系统,可有效抑制细胞因子风暴。本研究制备的以磷脂复合物为中间载体的黄芩苷自微乳(BAPC-SME)在给药后可自发乳化形成12纳米的水包油纳米乳。然后,BAPC-SME通过脂质筏和网格蛋白介导的内吞作用被肠上皮细胞摄取,并具有明显的肠系膜淋巴结靶向分布特征。口服BAPC-SME可显著抑制全身性细胞因子风暴小鼠血浆中14种细胞因子水平的升高,这些细胞因子包括:肿瘤坏死因子-α、白细胞介素-6、干扰素-γ、单核细胞趋化蛋白-1、白细胞介素-17A、白细胞介素-27、白细胞介素-1α、粒细胞-巨噬细胞集落刺激因子、巨噬细胞炎性蛋白诱导因子、干扰素-β、白细胞介素-12、巨噬细胞炎性蛋白-3α、白细胞介素-23和调节激活正常T细胞表达和分泌因子。BAPC-SME还可显著改善局部细胞因子风暴小鼠肺组织的病理损伤和炎性细胞浸润。本研究不仅为细胞因子风暴的治疗提供了一种新的淋巴靶向药物递送策略,而且对黄芩苷自微乳治疗细胞因子风暴的临床开发具有重要的实际意义。

https://cdn.ncbi.nlm.nih.gov/pmc/blobs/2314/9842031/11d1860aa184/BTM2-8-e10357-g005.jpg
https://cdn.ncbi.nlm.nih.gov/pmc/blobs/2314/9842031/bdc815048efa/BTM2-8-e10357-g003.jpg
https://cdn.ncbi.nlm.nih.gov/pmc/blobs/2314/9842031/8f8e47c5cb1a/BTM2-8-e10357-g001.jpg
https://cdn.ncbi.nlm.nih.gov/pmc/blobs/2314/9842031/fbb54df76db2/BTM2-8-e10357-g002.jpg
https://cdn.ncbi.nlm.nih.gov/pmc/blobs/2314/9842031/fe61936e122f/BTM2-8-e10357-g006.jpg
https://cdn.ncbi.nlm.nih.gov/pmc/blobs/2314/9842031/93a9fb2c1d16/BTM2-8-e10357-g009.jpg
https://cdn.ncbi.nlm.nih.gov/pmc/blobs/2314/9842031/3116e0d31fd2/BTM2-8-e10357-g008.jpg
https://cdn.ncbi.nlm.nih.gov/pmc/blobs/2314/9842031/e3a534074e95/BTM2-8-e10357-g007.jpg
https://cdn.ncbi.nlm.nih.gov/pmc/blobs/2314/9842031/635eb44cba83/BTM2-8-e10357-g004.jpg
https://cdn.ncbi.nlm.nih.gov/pmc/blobs/2314/9842031/11d1860aa184/BTM2-8-e10357-g005.jpg
https://cdn.ncbi.nlm.nih.gov/pmc/blobs/2314/9842031/bdc815048efa/BTM2-8-e10357-g003.jpg
https://cdn.ncbi.nlm.nih.gov/pmc/blobs/2314/9842031/8f8e47c5cb1a/BTM2-8-e10357-g001.jpg
https://cdn.ncbi.nlm.nih.gov/pmc/blobs/2314/9842031/fbb54df76db2/BTM2-8-e10357-g002.jpg
https://cdn.ncbi.nlm.nih.gov/pmc/blobs/2314/9842031/fe61936e122f/BTM2-8-e10357-g006.jpg
https://cdn.ncbi.nlm.nih.gov/pmc/blobs/2314/9842031/93a9fb2c1d16/BTM2-8-e10357-g009.jpg
https://cdn.ncbi.nlm.nih.gov/pmc/blobs/2314/9842031/3116e0d31fd2/BTM2-8-e10357-g008.jpg
https://cdn.ncbi.nlm.nih.gov/pmc/blobs/2314/9842031/e3a534074e95/BTM2-8-e10357-g007.jpg
https://cdn.ncbi.nlm.nih.gov/pmc/blobs/2314/9842031/635eb44cba83/BTM2-8-e10357-g004.jpg
https://cdn.ncbi.nlm.nih.gov/pmc/blobs/2314/9842031/11d1860aa184/BTM2-8-e10357-g005.jpg

相似文献

1
Baicalein self-microemulsion based on drug-phospholipid complex for the alleviation of cytokine storm.基于药物-磷脂复合物的黄芩素自微乳剂用于减轻细胞因子风暴
Bioeng Transl Med. 2022 Jun 20;8(1):e10357. doi: 10.1002/btm2.10357. eCollection 2023 Jan.
2
Oral absorption and lymphatic transport of baicalein following drug-phospholipid complex incorporation in self-microemulsifying drug delivery systems.自微乳药物传递系统中药物-磷脂复合物的纳入对黄芩素口服吸收和淋巴转运的影响。
Int J Nanomedicine. 2019 Sep 6;14:7291-7306. doi: 10.2147/IJN.S214883. eCollection 2019.
3
A novel matrix dispersion based on phospholipid complex for improving oral bioavailability of baicalein: preparation, in vitro and in vivo evaluations.一种基于磷脂复合物的新型基质分散体用于提高黄芩苷的口服生物利用度:制备、体外和体内评价
Drug Deliv. 2017 Nov;24(1):720-728. doi: 10.1080/10717544.2017.1311968.
4
SARS-CoV-2 nucleocapsid protein, rather than spike protein, triggers a cytokine storm originating from lung epithelial cells in patients with COVID-19.SARS-CoV-2 核衣壳蛋白而非刺突蛋白引发 COVID-19 患者肺上皮细胞中的细胞因子风暴。
Infection. 2024 Jun;52(3):955-983. doi: 10.1007/s15010-023-02142-4. Epub 2023 Dec 22.
5
Helminth alleviates COVID-19-related cytokine storm in an IL-9-dependent way.寄生虫以依赖白细胞介素 9 的方式缓解 COVID-19 相关细胞因子风暴。
mBio. 2024 Jun 12;15(6):e0090524. doi: 10.1128/mbio.00905-24. Epub 2024 May 10.
6
[Cytokine storm in avian influenza].[禽流感中的细胞因子风暴]
Mikrobiyol Bul. 2008 Apr;42(2):365-80.
7
[Reduning Injection protects flu-infected mice by inhibiting infiltration of inflammatory cells in lung and down-regulating cytokine storm].热毒宁注射液通过抑制流感感染小鼠肺部炎症细胞浸润和下调细胞因子风暴发挥保护作用
Zhongguo Zhong Yao Za Zhi. 2022 Sep;47(17):4698-4706. doi: 10.19540/j.cnki.cjcmm.20220427.402.
8
Elastin-targeted nanoparticles delivering doxycycline mitigate cytokine storm and reduce immune cell infiltration in LPS-mediated lung inflammation.靶向弹性蛋白的载多西环素纳米颗粒减轻脂多糖介导的肺部炎症中的细胞因子风暴并减少免疫细胞浸润。
PLoS One. 2023 Jun 2;18(6):e0286211. doi: 10.1371/journal.pone.0286211. eCollection 2023.
9
Development and Evaluation of Docetaxel-Phospholipid Complex Loaded Self-Microemulsifying Drug Delivery System: Optimization and In Vitro/Ex Vivo Studies.多西他赛-磷脂复合物自微乳化药物递送系统的研制与评价:优化及体外/离体研究
Pharmaceutics. 2020 Jun 12;12(6):544. doi: 10.3390/pharmaceutics12060544.
10
Key role of regulated upon activation normal T-cell expressed and secreted, nonstructural protein1 and myeloperoxidase in cytokine storm induced by influenza virus PR-8 (A/H1N1) infection in A549 bronchial epithelial cells.调控正常 T 细胞表达和分泌细胞因子、非结构蛋白 1 和髓过氧化物酶在 A549 支气管上皮细胞流感病毒 PR-8(A/H1N1)感染引起的细胞因子风暴中的关键作用。
Microbiol Immunol. 2011 Dec;55(12):874-84. doi: 10.1111/j.1348-0421.2011.00396.x.

引用本文的文献

1
How Traditional Chinese Medicine Can Play a Role In Nanomedicine? A Comprehensive Review of the Literature.中医如何在纳米医学中发挥作用?文献综述
Int J Nanomedicine. 2025 May 20;20:6289-6315. doi: 10.2147/IJN.S518610. eCollection 2025.
2
Identifying Baicalein as a Key Bioactive Compound in XueBiJing Targeting KEAP1: Implications for Antioxidant Effects.确定黄芩苷为血必净中靶向KEAP1的关键生物活性化合物:对抗氧化作用的启示
Antioxidants (Basel). 2025 Feb 20;14(3):248. doi: 10.3390/antiox14030248.

本文引用的文献

1
The main bioactive compounds of Scutellaria baicalensis Georgi. for alleviation of inflammatory cytokines: A comprehensive review.黄芩缓解炎症细胞因子的主要生物活性化合物:全面综述。
Biomed Pharmacother. 2021 Jan;133:110917. doi: 10.1016/j.biopha.2020.110917. Epub 2020 Nov 17.
2
Longitudinal characteristics of lymphocyte responses and cytokine profiles in the peripheral blood of SARS-CoV-2 infected patients.SARS-CoV-2 感染患者外周血淋巴细胞反应和细胞因子谱的纵向特征。
EBioMedicine. 2020 May;55:102763. doi: 10.1016/j.ebiom.2020.102763. Epub 2020 Apr 18.
3
The pathogenesis and treatment of the `Cytokine Storm' in COVID-19.
新型冠状病毒病中“细胞因子风暴”的发病机制与治疗。
J Infect. 2020 Jun;80(6):607-613. doi: 10.1016/j.jinf.2020.03.037. Epub 2020 Apr 10.
4
Potential effect of blood purification therapy in reducing cytokine storm as a late complication of critically ill COVID-19.血液净化疗法对降低重症COVID-19晚期并发症细胞因子风暴的潜在作用。
Clin Immunol. 2020 May;214:108408. doi: 10.1016/j.clim.2020.108408. Epub 2020 Apr 1.
5
Clinical and immunological features of severe and moderate coronavirus disease 2019.新型冠状病毒病 2019 重症和中度患者的临床和免疫学特征。
J Clin Invest. 2020 May 1;130(5):2620-2629. doi: 10.1172/JCI137244.
6
COVID-19: consider cytokine storm syndromes and immunosuppression.2019冠状病毒病:考虑细胞因子风暴综合征和免疫抑制。
Lancet. 2020 Mar 28;395(10229):1033-1034. doi: 10.1016/S0140-6736(20)30628-0. Epub 2020 Mar 16.
7
Viroporins and inflammasomes: A key to understand virus-induced inflammation.病毒离子通道蛋白和炎症小体:理解病毒诱导炎症的关键。
Int J Biochem Cell Biol. 2020 May;122:105738. doi: 10.1016/j.biocel.2020.105738. Epub 2020 Mar 7.
8
Clinical features of patients infected with 2019 novel coronavirus in Wuhan, China.中国武汉地区 2019 年新型冠状病毒感染患者的临床特征。
Lancet. 2020 Feb 15;395(10223):497-506. doi: 10.1016/S0140-6736(20)30183-5. Epub 2020 Jan 24.
9
The role of JAK/STAT signaling pathway and its inhibitors in diseases.JAK/STAT 信号通路及其抑制剂在疾病中的作用。
Int Immunopharmacol. 2020 Mar;80:106210. doi: 10.1016/j.intimp.2020.106210. Epub 2020 Jan 20.
10
Oral absorption and lymphatic transport of baicalein following drug-phospholipid complex incorporation in self-microemulsifying drug delivery systems.自微乳药物传递系统中药物-磷脂复合物的纳入对黄芩素口服吸收和淋巴转运的影响。
Int J Nanomedicine. 2019 Sep 6;14:7291-7306. doi: 10.2147/IJN.S214883. eCollection 2019.