Gene Therapy Institute, Hadassah Hebrew University Medical Center and Faculty of Medicine, Hebrew University of Jerusalem, Jerusalem, Israel.
Centre de Recherche des Cordeliers, Inserm, Sorbonne Université, Université Paris Cité, team Functional Genomics of Solid Tumors, Paris, France.
Front Immunol. 2023 Jan 4;13:1026185. doi: 10.3389/fimmu.2022.1026185. eCollection 2022.
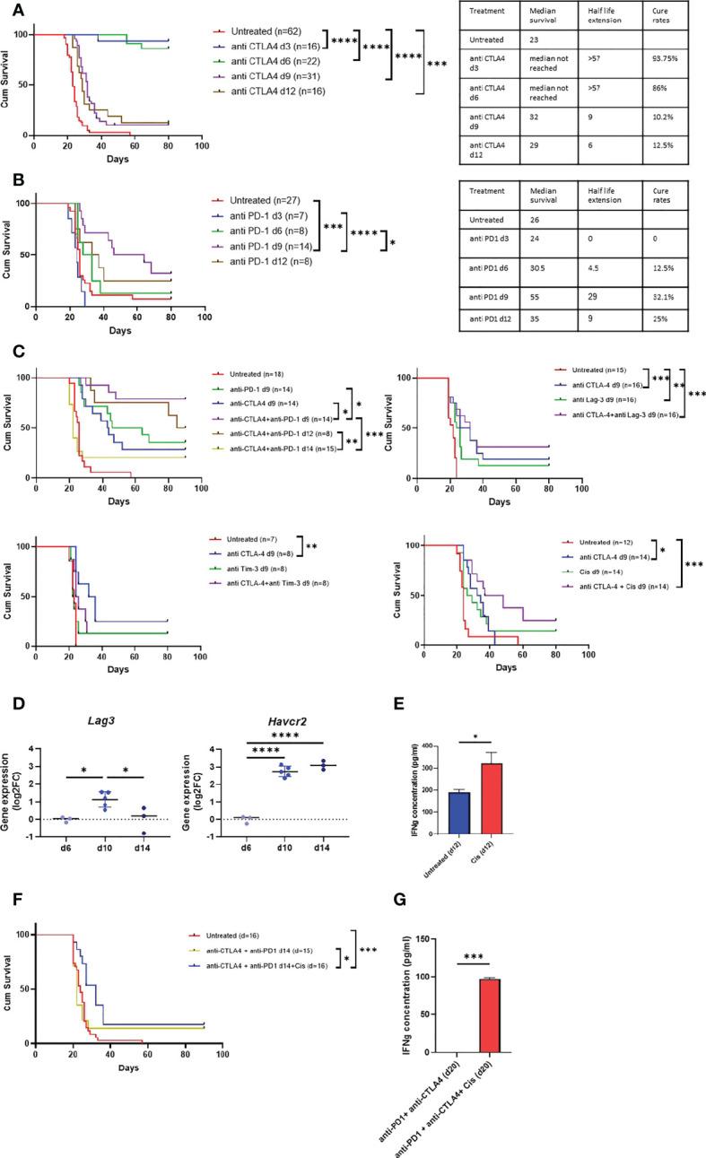
Given the need to improve the efficacy of standard-of-care immunotherapy (anti-CTLA-4 + anti-PD-1) in human malignant pleural mesothelioma (hMPM), we thoroughly characterized the immunobiology of the AB12 murine mesothelioma (MM) model, aiming to increase its accuracy in predicting the response of hMPM to immunotherapy and in designing novel anti-hMPM treatments. Specifically, we used immunologic, transcriptomic and survival analyses, to synchronize the MM tumor growth phases and immune evolution with the histo-molecular and immunological characteristics of hMPM while also determining the anti-MM efficacy of standard-of-care anti-hMPM immunotherapy as a benchmark that novel therapeutics should meet. We report that early-, intermediate- and advanced- AB12 tumors are characterized by a bell-shaped anti-tumor response that peaks in intermediate tumors and decays in advanced tumors. We further show that intermediate- and advanced- tumors match with immune active ("hot") and immune inactive ("cold") hMPM respectively, and that they respond to immunotherapy in a manner that corresponds well with its performance in real-life settings. Finally, we show that in advanced tumors, addition of cisplatin to anti CTLA-4 + anti PD-1 can extend mice survival and invigorate the decaying anti-tumor response. Therefore, we highlight this triple combination as a worthy candidate to improve clinical outcomes in hMPM.
鉴于需要提高标准护理免疫疗法(抗 CTLA-4 + 抗 PD-1)在人类恶性胸膜间皮瘤(hMPM)中的疗效,我们彻底研究了 AB12 小鼠间皮瘤(MM)模型的免疫生物学,旨在提高其预测 hMPM 对免疫疗法反应的准确性,并设计新的抗 hMPM 治疗方法。具体而言,我们使用免疫、转录组和生存分析,将 MM 肿瘤生长阶段和免疫进化与 hMPM 的组织分子和免疫学特征同步,同时确定标准护理抗 hMPM 免疫疗法的抗 MM 疗效作为基准,新疗法应该达到。我们报告说,早期、中期和晚期 AB12 肿瘤的抗肿瘤反应呈钟形,中期肿瘤达到峰值,晚期肿瘤则下降。我们进一步表明,中期和晚期肿瘤分别与免疫活跃(“热”)和免疫不活跃(“冷”)的 hMPM 相匹配,并且它们对免疫疗法的反应与其在现实环境中的表现非常吻合。最后,我们表明,在晚期肿瘤中,将顺铂添加到抗 CTLA-4 + 抗 PD-1 中可以延长小鼠的存活时间,并增强正在衰减的抗肿瘤反应。因此,我们强调这种三联组合是改善 hMPM 临床结果的有价值的候选药物。