Suppr超能文献

模型驱动的实验设计工作流程拓展了对Nac在……中调控作用的理解。

Model-driven experimental design workflow expands understanding of regulatory role of Nac in .

作者信息

Park Joon Young, Lee Sang-Mok, Ebrahim Ali, Scott-Nevros Zoe K, Kim Jaehyung, Yang Laurence, Sastry Anand, Seo Sang Woo, Palsson Bernhard O, Kim Donghyuk

机构信息

School of Energy and Chemical Engineering, Ulsan National Institute of Science and Technology (UNIST), Ulsan 44919, Republic of Korea.

Department of Bioengineering, University of California, San Diego, La Jolla, CA 92093, USA.

出版信息

NAR Genom Bioinform. 2023 Jan 20;5(1):lqad006. doi: 10.1093/nargab/lqad006. eCollection 2023 Mar.

Abstract

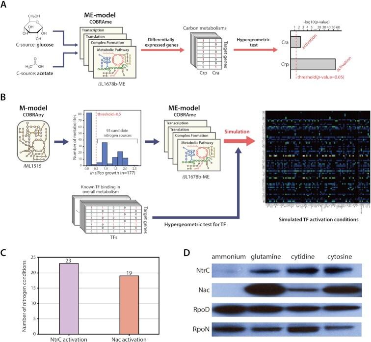
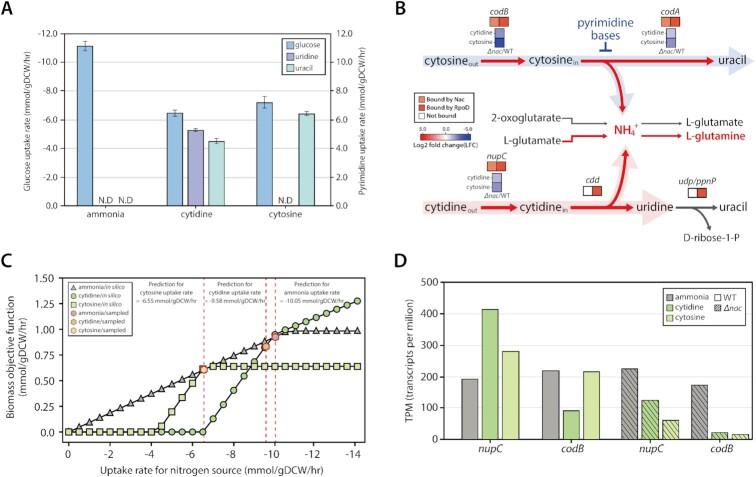
The establishment of experimental conditions for transcriptional regulator network (TRN) reconstruction in bacteria continues to be impeded by the limited knowledge of activating conditions for transcription factors (TFs). Here, we present a novel genome-scale model-driven workflow for designing experimental conditions, which optimally activate specific TFs. Our model-driven workflow was applied to elucidate transcriptional regulation under nitrogen limitation by Nac and NtrC, in . We comprehensively predict alternative nitrogen sources, including cytosine and cytidine, which trigger differential activation of Nac using a model-driven workflow. In accordance with the prediction, genome-wide measurements with ChIP-exo and RNA-seq were performed. Integrative data analysis reveals that the Nac and NtrC regulons consist of 97 and 43 genes under alternative nitrogen conditions, respectively. Functional analysis of Nac at the transcriptional level showed that Nac directly down-regulates amino acid biosynthesis and restores expression of tricarboxylic acid (TCA) cycle genes to alleviate nitrogen-limiting stress. We also demonstrate that both TFs coherently modulate α-ketoglutarate accumulation stress due to nitrogen limitation by co-activating amino acid and diamine degradation pathways. A systems-biology approach provided a detailed and quantitative understanding of both TF's roles and how nitrogen and carbon metabolic networks respond complementarily to nitrogen-limiting stress.

摘要

细菌中转录调节网络(TRN)重建实验条件的建立,仍然受到转录因子(TFs)激活条件相关知识有限的阻碍。在此,我们提出一种用于设计实验条件的新型基因组规模模型驱动工作流程,该流程能最佳地激活特定TFs。我们将模型驱动工作流程应用于阐明Nac和NtrC在氮限制条件下对转录的调控。我们使用模型驱动工作流程全面预测了替代氮源,包括胞嘧啶和胞苷,它们会触发Nac的差异激活。根据预测,我们进行了全基因组的ChIP-exo和RNA-seq测量。综合数据分析表明,在替代氮条件下,Nac和NtrC调控子分别由97个和43个基因组成。在转录水平对Nac的功能分析表明,Nac直接下调氨基酸生物合成,并恢复三羧酸(TCA)循环基因的表达以减轻氮限制应激。我们还证明,这两种TFs通过共同激活氨基酸和二胺降解途径,协同调节因氮限制导致的α-酮戊二酸积累应激。一种系统生物学方法提供了对这两种TFs的作用以及氮和碳代谢网络如何对氮限制应激做出互补反应的详细定量理解。

https://cdn.ncbi.nlm.nih.gov/pmc/blobs/e46f/9853098/3eaa45cb9571/lqad006fig1.jpg

文献AI研究员

20分钟写一篇综述,助力文献阅读效率提升50倍。

立即体验

用中文搜PubMed

大模型驱动的PubMed中文搜索引擎

马上搜索

文档翻译

学术文献翻译模型,支持多种主流文档格式。

立即体验