Suppr超能文献

一种新的铁死亡相关基因突变风险模型可预测皮肤黑色素瘤的预后。

A new ferroptosis-related genetic mutation risk model predicts the prognosis of skin cutaneous melanoma.

作者信息

He Jia, Huang Wenting, Li Xinxin, Wang Jingru, Nie Yaxing, Li Guiqiang, Wang Xiaoxiang, Cao Huili, Chen Xiaodong, Wang Xusheng

机构信息

School of Pharmaceutical Sciences (Shenzhen), Sun Yat-Sen University, Guangzhou, China.

Department of Burn Surgery, The First People's Hospital of Foshan, Foshan, China.

出版信息

Front Genet. 2023 Jan 5;13:988909. doi: 10.3389/fgene.2022.988909. eCollection 2022.

Abstract

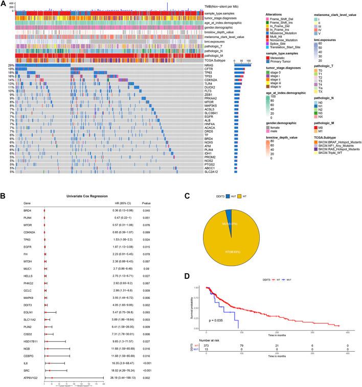
Ferroptosis is an iron-dependent cell death mode and closely linked to various cancers, including skin cutaneous melanoma (SKCM). Although attempts have been made to construct ferroptosis-related gene (FRG) signatures for predicting the prognosis of SKCM, the prognostic impact of ferroptosis-related genetic mutations in SKCM remains lacking. This study aims to develop a prediction model to explain the relationship between ferroptosis-related genetic mutations and clinical outcomes of SKCM patients and to explore the potential value of ferroptosis in SKCM treatment. FRGs which significantly correlated with the prognosis of SKCM were firstly screened based on their single-nucleotide variant (SNV) status by univariate Cox regression analysis. Subsequently, the least absolute shrinkage and selection operator (LASSO) and Cox regressions were performed to construct a new ferroptosis-related genetic mutation risk (FerrGR) model for predicting the prognosis of SKCM. We then illustrate the survival and receiver operating characteristic (ROC) curves to evaluate the predictive power of the FerrGR model. Moreover, independent prognostic factors, genomic and clinical characteristics, immunotherapy, immune infiltration, and sensitive drugs were compared between high-and low-FerrGR groups. The FerrGR model was developed with a good performance on survival and ROC analysis. It was a robust independent prognostic indicator and followed a nomogram constructed to predict prognostic outcomes for SKCM patients. Besides, FerrGR combined with tumor mutational burden (TMB) or MSI (microsatellite instability) was considered as a combined biomarker for immunotherapy response. The high FerrGR group patients were associated with an inhibitory immune microenvironment. Furthermore, potential drugs target to high FerrGR samples were predicted. The FerrGR model is valuable to predict prognosis and immunotherapy in SKCM patients. It offers a novel therapeutic option for SKCM.

摘要

铁死亡是一种铁依赖性细胞死亡模式,与包括皮肤黑色素瘤(SKCM)在内的多种癌症密切相关。尽管已经有人尝试构建铁死亡相关基因(FRG)特征来预测SKCM的预后,但SKCM中铁死亡相关基因突变的预后影响仍不清楚。本研究旨在建立一个预测模型,以解释铁死亡相关基因突变与SKCM患者临床结局之间的关系,并探索铁死亡在SKCM治疗中的潜在价值。首先通过单因素Cox回归分析,根据单核苷酸变异(SNV)状态筛选出与SKCM预后显著相关的FRG。随后,进行最小绝对收缩和选择算子(LASSO)和Cox回归分析,构建一个新的铁死亡相关基因突变风险(FerrGR)模型,用于预测SKCM的预后。然后,我们绘制生存曲线和受试者工作特征(ROC)曲线,以评估FerrGR模型的预测能力。此外,还比较了高FerrGR组和低FerrGR组之间的独立预后因素、基因组和临床特征、免疫治疗、免疫浸润和敏感药物。FerrGR模型在生存和ROC分析中表现良好。它是一个强大的独立预后指标,并遵循构建的列线图来预测SKCM患者的预后结果。此外,FerrGR与肿瘤突变负荷(TMB)或微卫星不稳定性(MSI)相结合被认为是免疫治疗反应的联合生物标志物。高FerrGR组患者与免疫抑制微环境相关。此外,还预测了针对高FerrGR样本的潜在药物靶点。FerrGR模型对于预测SKCM患者的预后和免疫治疗具有重要价值。它为SKCM提供了一种新的治疗选择。

https://cdn.ncbi.nlm.nih.gov/pmc/blobs/8b27/9849373/c8edbef0e149/fgene-13-988909-g001.jpg

文献AI研究员

20分钟写一篇综述,助力文献阅读效率提升50倍。

立即体验

用中文搜PubMed

大模型驱动的PubMed中文搜索引擎

马上搜索

文档翻译

学术文献翻译模型,支持多种主流文档格式。

立即体验