Suppr超能文献

龟鹿二仙胶通过 Keap1/Nrf2/GPX4 信号通路抑制铁死亡缓解多柔比星诱导的少弱精子症。

Guilu-Erxian-Glue alleviates polyglycoside-induced oligoasthenospermia in rats by resisting ferroptosis via the Keap1/Nrf2/GPX4 signaling pathway.

机构信息

College of Integrated Traditional Chinese and Western Medicine, Hunan University of Chinese Medicine, Changsha, China.

Department of Andrology Clinic, Affiliated Bao'an Hospital of Traditional Chinese Medicine, The Seventh Clinical Medical College, Guangzhou University of Traditional Chinese Medicine, Shenzhen, China.

出版信息

Pharm Biol. 2023 Dec;61(1):213-227. doi: 10.1080/13880209.2023.2165114.

Abstract

CONTEXT

Guilu-Erxian-Glue (GLEXG) is a traditional Chinese formula used to improve male reproductive dysfunction.

OBJECTIVE

To investigate the ferroptosis resistance of GLEXG in the improvement of semen quality in the oligoasthenospermia (OAS) rat model.

MATERIALS AND METHODS

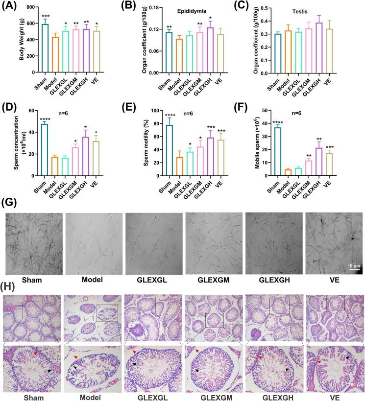
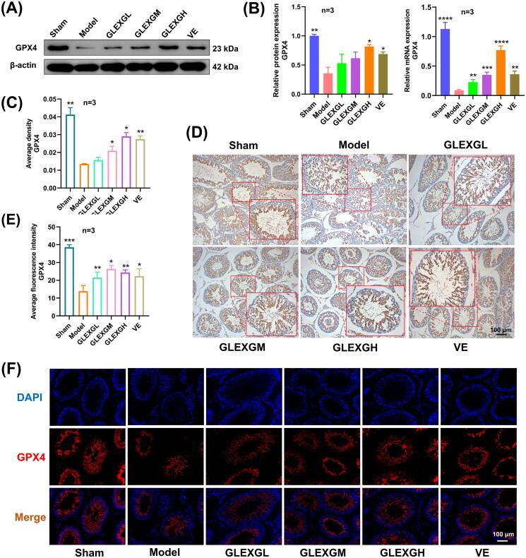
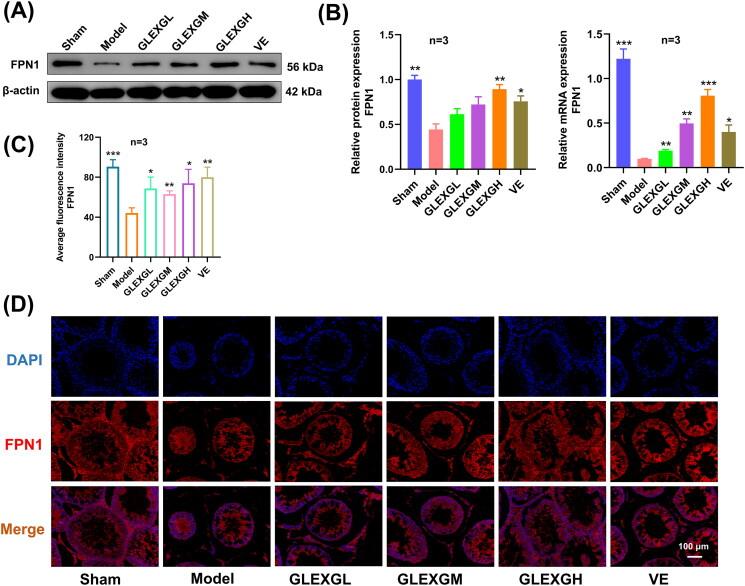
Male Sprague-Dawley (SD) rats were administered polyglycoside, a compound extracted from Hook F. (Celastraceae), at a dose of 40 mg/kg/day, to establish an OAS model. Fifty-four SD rats were randomly divided into six groups: sham, model, low-dose GLEXG (GLEXGL, 0.25 g/kg/day), moderate-dose GLEXG (GLEXGM, 0.50 g/kg/day), high-dose GLEXG (GLEXGH, 1.00 g/kg/day) and vitamin E (0.01 g/kg/day) group. The semen quality, structure and function of sperm mitochondria, histopathology, levels of oxidative stress and iron, and mRNA levels and protein expression in the Keap1/Nrf2/GPX4 pathway, were analyzed.

RESULTS

Compared with the model group, GLEXGH significantly improved sperm concentration (35.73 ± 15.42 vs. 17.40 ± 4.12,  < 0.05) and motility (58.59 ± 11.06 vs. 28.59 ± 9.42,  < 0.001), and mitigated testicular histopathology. Moreover, GLEXGH markedly reduced the ROS level (5684.28 ± 1345.47 vs. 15500.44 ± 2307.39,  < 0.001) and increased the GPX4 level (48.53 ± 10.78 vs. 23.14 ± 11.04,  < 0.01), decreased the ferrous iron level (36.31 ± 3.66 vs. 48.64 ± 7.74,  < 0.05), and rescued sperm mitochondrial morphology and potential via activating the Keap1/Nrf2/GPX4 pathway.

DISCUSSION AND CONCLUSIONS

Ferroptosis resistance from GLEXG might be driven by activation of the Keap1/Nrf2/GPX4 pathway. Targeting ferroptosis is a novel approach for OAS therapy.

摘要

背景

龟鹿二仙胶(GLEXG)是一种传统的中药方剂,用于改善男性生殖功能障碍。

目的

探讨龟鹿二仙胶(GLEXG)对少精子症(OAS)大鼠模型改善精液质量的抗铁死亡作用。

材料和方法

雄性 Sprague-Dawley(SD)大鼠给予 40mg/kg/天的多糖苷,一种从 Hook F.(卫矛科)中提取的化合物,建立 OAS 模型。54 只 SD 大鼠随机分为 6 组:假手术组、模型组、低剂量 GLEXG(GLEXGL,0.25g/kg/天)组、中剂量 GLEXG(GLEXGM,0.50g/kg/天)组、高剂量 GLEXG(GLEXGH,1.00g/kg/天)组和维生素 E(0.01g/kg/天)组。分析精液质量、精子线粒体结构和功能、组织病理学、氧化应激和铁水平以及 Keap1/Nrf2/GPX4 通路中 mRNA 水平和蛋白表达。

结果

与模型组相比,GLEXGH 显著提高了精子浓度(35.73±15.42 比 17.40±4.12,  < 0.05)和活力(58.59±11.06 比 28.59±9.42,  < 0.001),并减轻了睾丸组织病理学变化。此外,GLEXGH 显著降低了 ROS 水平(5684.28±1345.47 比 15500.44±2307.39,  < 0.001)和增加了 GPX4 水平(48.53±10.78 比 23.14±11.04,  < 0.01),降低了亚铁水平(36.31±3.66 比 48.64±7.74,  < 0.05),通过激活 Keap1/Nrf2/GPX4 通路挽救精子线粒体形态和功能。

讨论与结论

龟鹿二仙胶(GLEXG)的抗铁死亡作用可能是通过激活 Keap1/Nrf2/GPX4 通路实现的。针对铁死亡可能是 OAS 治疗的一种新方法。

https://cdn.ncbi.nlm.nih.gov/pmc/blobs/1fc2/9873281/9681d96ef2d6/IPHB_A_2165114_F0001_C.jpg

文献AI研究员

20分钟写一篇综述,助力文献阅读效率提升50倍。

立即体验

用中文搜PubMed

大模型驱动的PubMed中文搜索引擎

马上搜索

文档翻译

学术文献翻译模型,支持多种主流文档格式。

立即体验