Institute of Immunology and Immunotherapy, College of Medical and Dental Sciences, University of Birmingham, Birmingham, United Kingdom.
Centre for Computational Biology, University of Birmingham, Birmingham, United Kingdom.
Cancer Immunol Res. 2023 Apr 3;11(4):435-449. doi: 10.1158/2326-6066.CIR-22-0121.
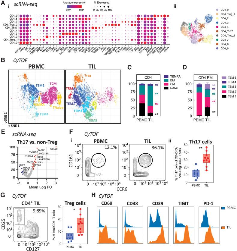
Pancreatic ductal adenocarcinoma (PDAC) has a poor clinical outlook. Responses to immune checkpoint blockade are suboptimal and a much more detailed understanding of the tumor immune microenvironment is needed if this situation is to be improved. Here, we characterized tumor-infiltrating T-cell populations in patients with PDAC using cytometry by time of flight (CyTOF) and single-cell RNA sequencing. T cells were the predominant immune cell subset observed within tumors. Over 30% of CD4+ T cells expressed a CCR6+CD161+ Th17 phenotype and 17% displayed an activated regulatory T-cell profile. Large populations of CD8+ tissue-resident memory (TRM) T cells were also present and expressed high levels of programmed cell death protein 1 (PD-1) and TIGIT. A population of putative tumor-reactive CD103+CD39+ T cells was also observed within the CD8+ tumor-infiltrating lymphocytes population. The expression of PD-1 ligands was limited largely to hemopoietic cells whilst TIGIT ligands were expressed widely within the tumor microenvironment. Programmed death-ligand 1 and CD155 were expressed within the T-cell area of ectopic lymphoid structures and colocalized with PD-1+TIGIT+ CD8+ T cells. Combinatorial anti-PD-1 and TIGIT blockade enhanced IFNγ secretion and proliferation of T cells in the presence of PD-1 and TIGIT ligands. As such, we showed that the PDAC microenvironment is characterized by the presence of substantial populations of TRM cells with an exhausted PD-1+TIGIT+ phenotype where dual checkpoint receptor blockade represents a promising avenue for future immunotherapy.
胰腺导管腺癌(PDAC)的临床预后较差。如果要改善这种情况,就需要对肿瘤免疫微环境有更深入的了解,目前免疫检查点阻断的反应并不理想。在这里,我们使用飞行时间质谱流式细胞术(CyTOF)和单细胞 RNA 测序来描述 PDAC 患者肿瘤浸润性 T 细胞群体。T 细胞是肿瘤内观察到的主要免疫细胞亚群。超过 30%的 CD4+T 细胞表达 CCR6+CD161+Th17 表型,17%显示出活化的调节性 T 细胞表型。大量的 CD8+组织驻留记忆(TRM)T 细胞也存在,并表达高水平的程序性细胞死亡蛋白 1(PD-1)和 TIGIT。在 CD8+肿瘤浸润淋巴细胞群体中还观察到一群假定的肿瘤反应性 CD103+CD39+T 细胞。PD-1 配体的表达主要局限于造血细胞,而 TIGIT 配体在肿瘤微环境中广泛表达。程序性死亡配体 1 和 CD155 在异位淋巴结构的 T 细胞区表达,并与 PD-1+TIGIT+CD8+T 细胞共定位。在 PD-1 和 TIGIT 配体存在的情况下,联合抗 PD-1 和 TIGIT 阻断增强了 IFNγ 的分泌和 T 细胞的增殖。因此,我们表明 PDAC 微环境的特征是存在大量具有耗尽的 PD-1+TIGIT+表型的 TRM 细胞,双重检查点受体阻断代表了未来免疫治疗的一个有前途的途径。