Suppr超能文献

通过抑制 Tribble's 蛋白 1 介导的巨噬细胞极化,衰老恶化的肝脏缺血再灌注损伤。

Aging deteriorated liver Ischemia and reperfusion injury by suppressing Tribble's proteins 1 mediated macrophage polarization.

机构信息

Hepatobiliary Center, The First Affiliated Hospital of Nanjing Medical University, Nanjing, Jiangsu, China.

Department of General Surgery, Sir Run Run Hospital, Nanjing Medical University, Nanjing, Jiangsu, China.

出版信息

Bioengineered. 2022 Jun;13(6):14519-14533. doi: 10.1080/21655979.2022.2090218.

Abstract

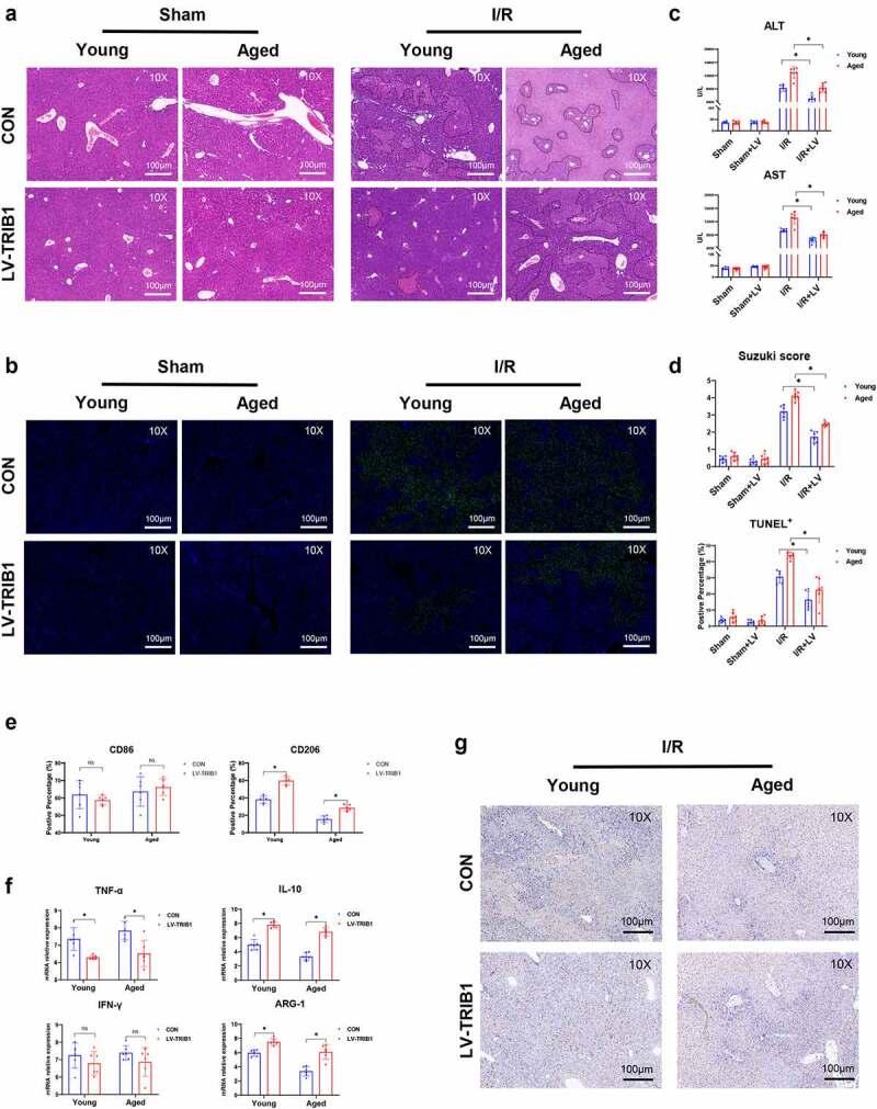
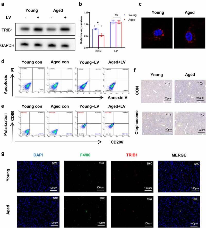
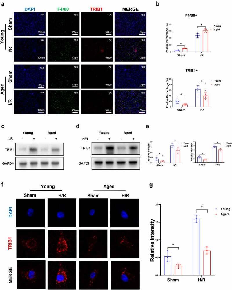
Aggravated liver injury has been reported in aged ischemia/reperfusion-stressed livers; however, the mechanism of aged macrophage inflammatory regulation is not well understood. Here, we found that the adaptor protein TRIB1 plays a critical role in the differentiation of macrophages and the inflammatory response in the liver after ischemia/reperfusion injury. In the present study, we determined that aging promoted macrophage-mediated liver injury and that inflammation was mainly responsible for lower M2 polarization in liver transplantation-exposed humans post I/R. Young and aged mice were subjected to hepatic I/R modeling and showed that aging aggravated liver injury and suppressed macrophage TRIB1 protein expression and anti-inflammatory function in I/R-stressed livers. Restoration of TRIB1 is mediated by lentiviral infection-induced macrophage anti-inflammatory M2 polarization and alleviated hepatic I/R injury. Moreover, TRIB1 overexpression in macrophages facilitates M2 polarization and anti-inflammation by activating MEK1-ERK1/2 signaling under IL-4 stimulation. Taken together, our results demonstrated that aging promoted hepatic I/R injury by suppressing TRIB1-mediated MEK1-induced macrophage M2 polarization and anti-inflammatory function.

摘要

年龄相关性缺血/再灌注应激肝脏损伤加重;然而,年龄相关巨噬细胞炎症调节机制尚不清楚。在这里,我们发现衔接蛋白 TRIB1 在缺血/再灌注损伤后巨噬细胞分化和肝脏炎症反应中起关键作用。在本研究中,我们确定了衰老促进了巨噬细胞介导的肝脏损伤,并且炎症主要负责肝移植后 I/R 暴露的人类中 M2 极化的降低。年轻和年老的小鼠进行肝 I/R 模型建立,结果表明衰老加重了肝脏损伤,并抑制了 I/R 应激肝脏中巨噬细胞 TRIB1 蛋白表达和抗炎功能。通过慢病毒感染诱导的巨噬细胞抗炎 M2 极化来介导 TRIB1 的恢复,减轻肝脏 I/R 损伤。此外,TRIB1 在巨噬细胞中的过表达通过在 IL-4 刺激下激活 MEK1-ERK1/2 信号通路,促进 M2 极化和抗炎。总之,我们的研究结果表明,衰老通过抑制 TRIB1 介导的 MEK1 诱导的巨噬细胞 M2 极化和抗炎功能促进肝脏 I/R 损伤。

https://cdn.ncbi.nlm.nih.gov/pmc/blobs/b0e6/9995131/d51a7ac7ca82/KBIE_A_2090218_UF0001_OC.jpg

文献检索

告别复杂PubMed语法,用中文像聊天一样搜索,搜遍4000万医学文献。AI智能推荐,让科研检索更轻松。

立即免费搜索

文件翻译

保留排版,准确专业,支持PDF/Word/PPT等文件格式,支持 12+语言互译。

免费翻译文档

深度研究

AI帮你快速写综述,25分钟生成高质量综述,智能提取关键信息,辅助科研写作。

立即免费体验