Department of Physiology, School of Medicine, Universidad Nacional Autónoma de México, México City, Mexico.
Elife. 2023 Jan 25;12:e85836. doi: 10.7554/eLife.85836.
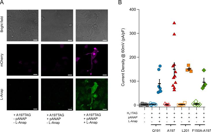
Voltage-dependent gating of the voltage-gated proton channels (H1) remains poorly understood, partly because of the difficulty of obtaining direct measurements of voltage sensor movement in the form of gating currents. To circumvent this problem, we have implemented patch-clamp fluorometry in combination with the incorporation of the fluorescent non-canonical amino acid Anap to monitor channel opening and movement of the S4 segment. Simultaneous recording of currents and fluorescence signals allows for direct correlation of these parameters and investigation of their dependence on voltage and the pH gradient (ΔpH). We present data that indicate that Anap incorporated in the S4 helix is quenched by an aromatic residue located in the S2 helix and that motion of the S4 relative to this quencher is responsible for fluorescence increases upon depolarization. The kinetics of the fluorescence signal reveal the existence of a very slow transition in the deactivation pathway, which seems to be singularly regulated by ΔpH. Our experiments also suggest that the voltage sensor can move after channel opening and that the absolute value of the pH can influence the channel opening step. These results shed light on the complexities of voltage-dependent opening of human H1 channels.
电压门控质子通道(H1)的电压门控机制仍了解甚少,部分原因是难以直接测量电压传感器在门控电流形式下的运动。为了克服这个问题,我们实施了结合荧光非典型氨基酸 Anap 掺入的膜片钳荧光法,以监测通道的开启和 S4 片段的运动。同时记录电流和荧光信号允许直接相关的这些参数和调查他们对电压和 pH 梯度(ΔpH)的依赖关系。我们提供的数据表明,掺入 S4 螺旋的 Anap 被位于 S2 螺旋的芳香残基猝灭,并且 S4 相对于该猝灭剂的运动负责去极化时荧光的增加。荧光信号的动力学揭示了失活途径中存在非常缓慢的转变,这似乎由ΔpH 单独调节。我们的实验还表明,电压传感器可以在通道打开后移动,并且 pH 值的绝对值可以影响通道打开步骤。这些结果揭示了人类 H1 通道电压依赖性开启的复杂性。