• 文献检索
  • 文档翻译
  • 深度研究
  • 学术资讯
  • Suppr Zotero 插件Zotero 插件
  • 邀请有礼
  • 套餐&价格
  • 历史记录
应用&插件
Suppr Zotero 插件Zotero 插件浏览器插件Mac 客户端Windows 客户端微信小程序
定价
高级版会员购买积分包购买API积分包
服务
文献检索文档翻译深度研究API 文档MCP 服务
关于我们
关于 Suppr公司介绍联系我们用户协议隐私条款
关注我们

Suppr 超能文献

核心技术专利:CN118964589B侵权必究
粤ICP备2023148730 号-1Suppr @ 2026

文献检索

告别复杂PubMed语法,用中文像聊天一样搜索,搜遍4000万医学文献。AI智能推荐,让科研检索更轻松。

立即免费搜索

文件翻译

保留排版,准确专业,支持PDF/Word/PPT等文件格式,支持 12+语言互译。

免费翻译文档

深度研究

AI帮你快速写综述,25分钟生成高质量综述,智能提取关键信息,辅助科研写作。

立即免费体验

光遗传学频率扰乱海马体θ节律活动可将工作记忆检索与海马体时空编码分离。

Optogenetic frequency scrambling of hippocampal theta oscillations dissociates working memory retrieval from hippocampal spatiotemporal codes.

机构信息

McGill University & Douglas Mental Health University Institute, Montreal, Canada.

出版信息

Nat Commun. 2023 Jan 25;14(1):410. doi: 10.1038/s41467-023-35825-5.

DOI:10.1038/s41467-023-35825-5
PMID:36697399
原文链接:https://pmc.ncbi.nlm.nih.gov/articles/PMC9877037/
Abstract

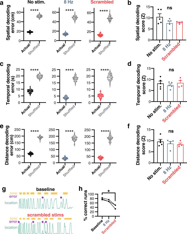
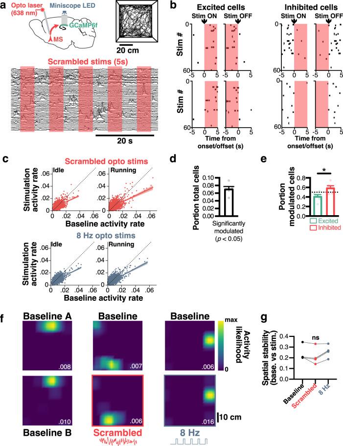
The precise temporal coordination of activity in the brain is thought to be fundamental for memory function. Inhibitory neurons in the medial septum provide a prominent source of innervation to the hippocampus and play a major role in controlling hippocampal theta (~8 Hz) oscillations. While pharmacological inhibition of medial septal neurons is known to disrupt memory, the exact role of septal inhibitory neurons in regulating hippocampal representations and memory is not fully understood. Here, we dissociate the role of theta rhythms in spatiotemporal coding and memory using an all-optical interrogation and recording approach. We find that optogenetic frequency scrambling stimulations abolish theta oscillations and modulate a portion of neurons in the hippocampus. Such stimulation decreased episodic and working memory retrieval while leaving hippocampal spatiotemporal codes intact. Our study suggests that theta rhythms play an essential role in memory but may not be necessary for hippocampal spatiotemporal codes.

摘要

大脑活动的精确时间协调被认为是记忆功能的基础。中隔核中的抑制性神经元为海马体提供了主要的神经支配来源,并在控制海马体θ(~8Hz)振荡方面发挥着重要作用。虽然已知药物抑制中隔核神经元会破坏记忆,但抑制性神经元在调节海马体表现和记忆方面的确切作用尚不完全清楚。在这里,我们使用全光学询问和记录方法来分离θ节律在时空编码和记忆中的作用。我们发现,光遗传学频率扰乱刺激会破坏θ振荡,并调节海马体中的一部分神经元。这种刺激会降低情景和工作记忆的检索,而不影响海马体的时空编码。我们的研究表明,θ节律在记忆中起着至关重要的作用,但对于海马体的时空编码可能不是必需的。

https://cdn.ncbi.nlm.nih.gov/pmc/blobs/6632/9877037/5f033e93e699/41467_2023_35825_Fig7_HTML.jpg
https://cdn.ncbi.nlm.nih.gov/pmc/blobs/6632/9877037/dbf6a211fff5/41467_2023_35825_Fig1_HTML.jpg
https://cdn.ncbi.nlm.nih.gov/pmc/blobs/6632/9877037/af09645dadb6/41467_2023_35825_Fig2_HTML.jpg
https://cdn.ncbi.nlm.nih.gov/pmc/blobs/6632/9877037/d9c98e45f7fc/41467_2023_35825_Fig3_HTML.jpg
https://cdn.ncbi.nlm.nih.gov/pmc/blobs/6632/9877037/972beb3e56c8/41467_2023_35825_Fig4_HTML.jpg
https://cdn.ncbi.nlm.nih.gov/pmc/blobs/6632/9877037/37c6c4a6163d/41467_2023_35825_Fig5_HTML.jpg
https://cdn.ncbi.nlm.nih.gov/pmc/blobs/6632/9877037/465883d4b5ff/41467_2023_35825_Fig6_HTML.jpg
https://cdn.ncbi.nlm.nih.gov/pmc/blobs/6632/9877037/5f033e93e699/41467_2023_35825_Fig7_HTML.jpg
https://cdn.ncbi.nlm.nih.gov/pmc/blobs/6632/9877037/dbf6a211fff5/41467_2023_35825_Fig1_HTML.jpg
https://cdn.ncbi.nlm.nih.gov/pmc/blobs/6632/9877037/af09645dadb6/41467_2023_35825_Fig2_HTML.jpg
https://cdn.ncbi.nlm.nih.gov/pmc/blobs/6632/9877037/d9c98e45f7fc/41467_2023_35825_Fig3_HTML.jpg
https://cdn.ncbi.nlm.nih.gov/pmc/blobs/6632/9877037/972beb3e56c8/41467_2023_35825_Fig4_HTML.jpg
https://cdn.ncbi.nlm.nih.gov/pmc/blobs/6632/9877037/37c6c4a6163d/41467_2023_35825_Fig5_HTML.jpg
https://cdn.ncbi.nlm.nih.gov/pmc/blobs/6632/9877037/465883d4b5ff/41467_2023_35825_Fig6_HTML.jpg
https://cdn.ncbi.nlm.nih.gov/pmc/blobs/6632/9877037/5f033e93e699/41467_2023_35825_Fig7_HTML.jpg

相似文献

1
Optogenetic frequency scrambling of hippocampal theta oscillations dissociates working memory retrieval from hippocampal spatiotemporal codes.光遗传学频率扰乱海马体θ节律活动可将工作记忆检索与海马体时空编码分离。
Nat Commun. 2023 Jan 25;14(1):410. doi: 10.1038/s41467-023-35825-5.
2
Disruption of hippocampal rhythms via optogenetic stimulation during the critical period for memory development impairs spatial cognition.在记忆发展的关键期通过光遗传刺激破坏海马体节律会损害空间认知能力。
Brain Stimul. 2020 Nov-Dec;13(6):1535-1547. doi: 10.1016/j.brs.2020.08.011. Epub 2020 Aug 29.
3
Optogenetic Activation of Septal Glutamatergic Neurons Drive Hippocampal Theta Rhythms.隔区谷氨酸能神经元的光遗传学激活驱动海马θ节律。
J Neurosci. 2016 Mar 9;36(10):3016-23. doi: 10.1523/JNEUROSCI.2141-15.2016.
4
Optogenetic stimulation of medial septal glutamatergic neurons modulates theta-gamma coupling in the hippocampus.光遗传刺激中隔叶谷氨酸能神经元调节海马体中的θ-γ 耦合。
Neurobiol Learn Mem. 2024 May;211:107929. doi: 10.1016/j.nlm.2024.107929. Epub 2024 Apr 27.
5
The Firing of Theta State-Related Septal Cholinergic Neurons Disrupt Hippocampal Ripple Oscillations via Muscarinic Receptors.θ 状态相关隔区胆碱能神经元的放电通过毒蕈碱受体扰乱海马回涟漪震荡。
J Neurosci. 2020 Apr 29;40(18):3591-3603. doi: 10.1523/JNEUROSCI.1568-19.2020. Epub 2020 Apr 7.
6
Optogenetic activation of septal cholinergic neurons suppresses sharp wave ripples and enhances theta oscillations in the hippocampus.隔区胆碱能神经元的光遗传学激活可抑制海马体中的尖波涟漪并增强θ振荡。
Proc Natl Acad Sci U S A. 2014 Sep 16;111(37):13535-40. doi: 10.1073/pnas.1411233111. Epub 2014 Sep 2.
7
GABAergic Medial Septal Neurons with Low-Rhythmic Firing Innervating the Dentate Gyrus and Hippocampal Area CA3.GABA 能性中隔内侧神经元,其具有低频发放活动,投射至齿状回和海马 CA3 区。
J Neurosci. 2019 Jun 5;39(23):4527-4549. doi: 10.1523/JNEUROSCI.3024-18.2019. Epub 2019 Mar 29.
8
Optogenetic gamma stimulation rescues memory impairments in an Alzheimer's disease mouse model.光遗传学γ刺激可挽救阿尔茨海默病小鼠模型的记忆障碍。
Nat Commun. 2019 Nov 22;10(1):5322. doi: 10.1038/s41467-019-13260-9.
9
The medial septum controls hippocampal supra-theta oscillations.中隔区控制海马体超θ振荡。
Nat Commun. 2023 Oct 10;14(1):6159. doi: 10.1038/s41467-023-41746-0.
10
Membrane and circuit properties of lateral septum neurons: relationships with hippocampal rhythms.外侧隔核神经元的膜特性和电路特性:与海马节律的关系。
Brain Res. 1998 Jul 27;800(1):145-53. doi: 10.1016/s0006-8993(98)00517-4.

引用本文的文献

1
Can Theta Burst Electromagnetic Fields Disrupt Learning in Planaria? Evidence of Impaired Fear-Conditioned Responses.θ波爆发式电磁场会干扰涡虫的学习吗?恐惧条件反应受损的证据。
Bioelectromagnetics. 2025 Sep;46(6):e70017. doi: 10.1002/bem.70017.
2
Theta oscillation synchronize VTA and mPFC during ethanol-induced conditioned place preference and stress-evoked anxiety.在乙醇诱导的条件性位置偏爱和应激诱发的焦虑过程中,θ振荡使腹侧被盖区和内侧前额叶皮质同步化。
Transl Psychiatry. 2025 Jun 19;15(1):206. doi: 10.1038/s41398-025-03427-y.
3
Multimodal evaluation of network activity and optogenetic interventions in human hippocampal slices.

本文引用的文献

1
Linking hippocampal multiplexed tuning, Hebbian plasticity and navigation.连接海马体的多重调谐、赫布可塑性和导航。
Nature. 2021 Nov;599(7885):442-448. doi: 10.1038/s41586-021-03989-z. Epub 2021 Oct 20.
2
Precisely timed theta oscillations are selectively required during the encoding phase of memory.精确计时的θ振荡在记忆的编码阶段是选择性需要的。
Nat Neurosci. 2021 Nov;24(11):1614-1627. doi: 10.1038/s41593-021-00919-0. Epub 2021 Oct 4.
3
Optogenetic suppression of the medial septum impairs working memory maintenance.光遗传学抑制中隔抑制工作记忆的维持。
人类海马体切片中网络活动的多模态评估及光遗传学干预
Nat Neurosci. 2024 Dec;27(12):2487-2499. doi: 10.1038/s41593-024-01782-5. Epub 2024 Nov 15.
4
Multisensory flicker modulates widespread brain networks and reduces interictal epileptiform discharges.多感觉闪烁调制广泛的大脑网络,并减少癫痫样放电。
Nat Commun. 2024 Apr 11;15(1):3156. doi: 10.1038/s41467-024-47263-y.
5
Causal functional maps of brain rhythms in working memory.工作记忆中脑节律的因果功能图谱。
Proc Natl Acad Sci U S A. 2024 Apr 2;121(14):e2318528121. doi: 10.1073/pnas.2318528121. Epub 2024 Mar 27.
6
Neural circuits for the adaptive regulation of fear and extinction memory.用于恐惧和消退记忆适应性调节的神经回路。
Front Behav Neurosci. 2024 Feb 2;18:1352797. doi: 10.3389/fnbeh.2024.1352797. eCollection 2024.
7
Inhibition of cannabinoid degradation enhances hippocampal contextual fear memory and exhibits anxiolytic effects.抑制大麻素降解可增强海马体情境恐惧记忆并呈现抗焦虑作用。
iScience. 2024 Jan 15;27(2):108919. doi: 10.1016/j.isci.2024.108919. eCollection 2024 Feb 16.
8
Hypothalamic Supramammillary Control of Cognition and Motivation.下丘脑乳头上核对认知和动机的控制。
J Neurosci. 2023 Nov 8;43(45):7538-7546. doi: 10.1523/JNEUROSCI.1320-23.2023.
9
Linking temporal coordination of hippocampal activity to memory function.将海马体活动的时间协调与记忆功能相联系。
Front Cell Neurosci. 2023 Aug 31;17:1233849. doi: 10.3389/fncel.2023.1233849. eCollection 2023.
10
Septo-hippocampal dynamics and the encoding of space and time.隔-海马动态与空间和时间的编码。
Trends Neurosci. 2023 Sep;46(9):712-725. doi: 10.1016/j.tins.2023.06.004. Epub 2023 Jul 19.
Learn Mem. 2021 Sep 15;28(10):361-370. doi: 10.1101/lm.053348.120. Print 2021 Oct.
4
Conjunctive spatial and self-motion codes are topographically organized in the GABAergic cells of the lateral septum.联合的空间和自身运动代码在外侧隔核的 GABA 能细胞中呈现拓扑组织。
PLoS Biol. 2021 Aug 30;19(8):e3001383. doi: 10.1371/journal.pbio.3001383. eCollection 2021 Aug.
5
Optogenetic pacing of medial septum parvalbumin-positive cells disrupts temporal but not spatial firing in grid cells.内侧隔区小白蛋白阳性细胞的光遗传学起搏会破坏网格细胞中的时间性放电,但不会破坏空间性放电。
Sci Adv. 2021 May 5;7(19). doi: 10.1126/sciadv.abd5684. Print 2021 May.
6
Cholinergic suppression of hippocampal sharp-wave ripples impairs working memory.胆碱能抑制海马体尖波涟漪会损害工作记忆。
Proc Natl Acad Sci U S A. 2021 Apr 13;118(15). doi: 10.1073/pnas.2016432118.
7
Targeted Activation of Hippocampal Place Cells Drives Memory-Guided Spatial Behavior.靶向激活海马位置细胞驱动记忆导向的空间行为。
Cell. 2020 Dec 10;183(6):1586-1599.e10. doi: 10.1016/j.cell.2020.09.061. Epub 2020 Nov 6.
8
Septal GABAergic inputs to CA1 govern contextual memory retrieval.到CA1的隔区γ-氨基丁酸能输入调控情境记忆提取。
Sci Adv. 2020 Oct 30;6(44). doi: 10.1126/sciadv.aba5003. Print 2020 Oct.
9
Optogenetic "low-theta" pacing of the septohippocampal circuit is sufficient for spatial goal finding and is influenced by behavioral state and cognitive demand.光遗传“低θ”起搏隔海马回路足以进行空间目标寻找,并且受到行为状态和认知需求的影响。
Hippocampus. 2020 Nov;30(11):1167-1193. doi: 10.1002/hipo.23248. Epub 2020 Jul 25.
10
A Probabilistic Framework for Decoding Behavior From Calcium Imaging Data.从钙成像数据中解码行为的概率框架。
Front Neural Circuits. 2020 May 15;14:19. doi: 10.3389/fncir.2020.00019. eCollection 2020.