Hook Andrew L, Hogwood John, Gray Elaine, Mulloy Barbara, Merry Catherine L R
Advanced Materials and Healthcare Technology, University of Nottingham, Nottingham, UK.
National Institute for Biological Standards and Control, Potters Bar, UK.
Commun Chem. 2021 May 14;4(1):67. doi: 10.1038/s42004-021-00506-1.
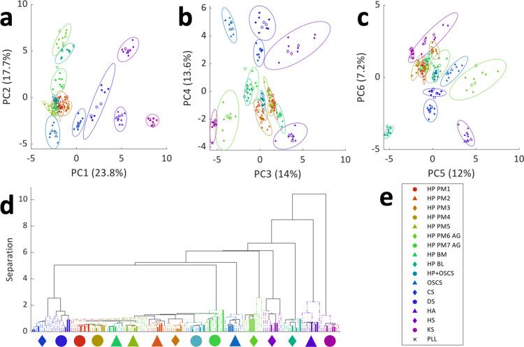
Glycosaminoglycans (GAGs) are important biopolymers that differ in the sequence of saccharide units and in post polymerisation alterations at various positions, making these complex molecules challenging to analyse. Here we describe an approach that enables small quantities (<200 ng) of over 400 different GAGs to be analysed within a short time frame (3-4 h). Time of flight secondary ion mass spectrometry (ToF-SIMS) together with multivariate analysis is used to analyse the entire set of GAG samples. Resultant spectra are derived from the whole molecules and do not require pre-digestion. All 6 possible GAG types are successfully discriminated, both alone and in the presence of fibronectin. We also distinguish between pharmaceutical grade heparin, derived from different animal species and from different suppliers, to a sensitivity as low as 0.001 wt%. This approach is likely to be highly beneficial in the quality control of GAGs produced for therapeutic applications and for characterising GAGs within biomaterials or from in vitro cell culture.
糖胺聚糖(GAGs)是重要的生物聚合物,其糖单元序列以及聚合后不同位置的修饰存在差异,使得这些复杂分子的分析具有挑战性。在此,我们描述了一种方法,该方法能够在短时间内(3 - 4小时)对400多种不同的少量(<200 ng)GAGs进行分析。飞行时间二次离子质谱(ToF - SIMS)结合多变量分析用于分析整个GAG样本集。所得光谱源自完整分子,无需预先消化。所有6种可能的GAG类型均能成功区分,无论是单独存在还是在纤连蛋白存在的情况下。我们还能区分来自不同动物物种和不同供应商的药用级肝素,灵敏度低至0.001 wt%。这种方法对于治疗应用中生产的GAGs的质量控制以及生物材料中或体外细胞培养中的GAGs表征可能非常有益。