• 文献检索
  • 文档翻译
  • 深度研究
  • 学术资讯
  • Suppr Zotero 插件Zotero 插件
  • 邀请有礼
  • 套餐&价格
  • 历史记录
应用&插件
Suppr Zotero 插件Zotero 插件浏览器插件Mac 客户端Windows 客户端微信小程序
定价
高级版会员购买积分包购买API积分包
服务
文献检索文档翻译深度研究API 文档MCP 服务
关于我们
关于 Suppr公司介绍联系我们用户协议隐私条款
关注我们

Suppr 超能文献

核心技术专利:CN118964589B侵权必究
粤ICP备2023148730 号-1Suppr @ 2026

文献检索

告别复杂PubMed语法,用中文像聊天一样搜索,搜遍4000万医学文献。AI智能推荐,让科研检索更轻松。

立即免费搜索

文件翻译

保留排版,准确专业,支持PDF/Word/PPT等文件格式,支持 12+语言互译。

免费翻译文档

深度研究

AI帮你快速写综述,25分钟生成高质量综述,智能提取关键信息,辅助科研写作。

立即免费体验

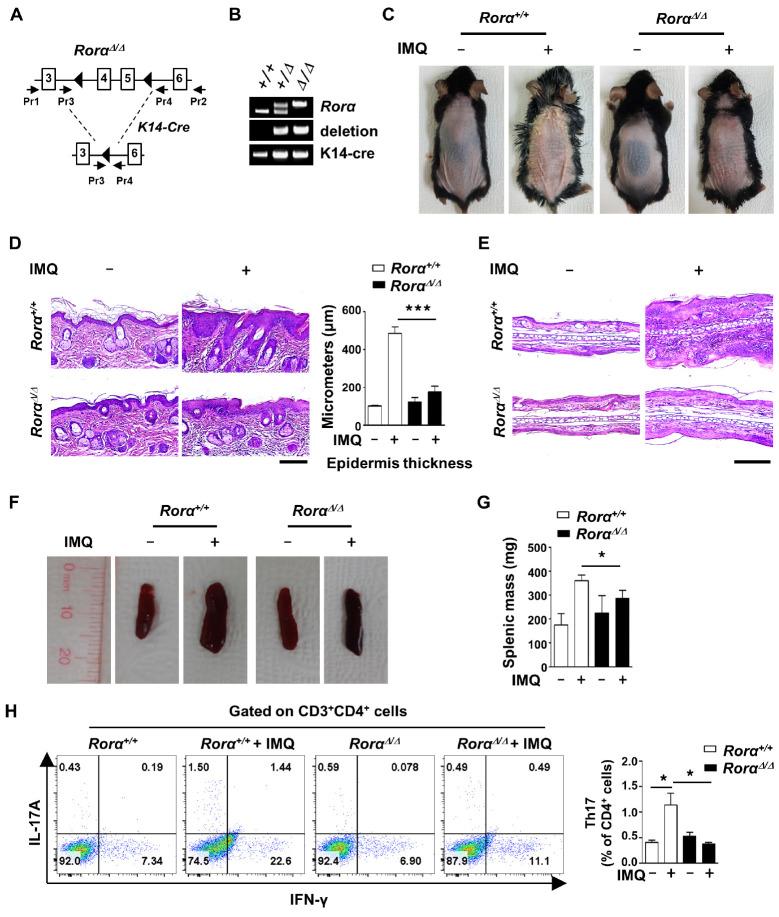
Rorα 缺陷型小鼠皮肤中咪喹莫特诱导的银屑病样症状的缓解。

Alleviation of imiquimod-induced psoriasis-like symptoms in Rorα-deficient mouse skin.

机构信息

Research Institute of Women's Health, Sookmyung Women's University, Seoul 04310; Department of Biological Sciences, Cellular Heterogeneity Research Center, Sookmyung Women's University, Seoul 04310, Korea.

Department of Biological Sciences, Cellular Heterogeneity Research Center, Sookmyung Women's University, Seoul 04310, Korea.

出版信息

BMB Rep. 2023 May;56(5):296-301. doi: 10.5483/BMBRep.2022-0169.

DOI:10.5483/BMBRep.2022-0169
PMID:36698281
原文链接:https://pmc.ncbi.nlm.nih.gov/articles/PMC10230014/
Abstract

Retinoic acid receptor-related orphan receptor α (RORα) plays a vital role in various physiological processes, including metabolism, cancer, circadian rhythm, cerebellar development, and inflammation. Although RORα is expressed in the skin, its role in skin physiology remains poorly elucidated. Herein, Rorα was expressed in the basal and suprabasal layers of the epidermis; however, keratinocyte-specific Rorα deletion did not impact normal epidermal formation. Under pathophysiological conditions, Rorα-deficient mice exhibited alleviated psoriasis-like symptoms, including relatively intact epidermal stratification, reduced keratinocyte hyperproliferation, and low-level expression of inflammatory cytokines in keratinocytes. Unexpectedly, the splenic population of Th17 cells was significantly lower in keratinocytespecific RORα deficient mice than in the control. Additionally, Rorα-deficiency reduced imiquimod-induced activation of nuclear factor-κB and STAT3 in keratinocytes. Therefore, we expect that RORα inhibitors act on immune cells and keratinocytes to suppress the onset and progression of psoriasis.as an adjuvant for cancer immunotherapy. [BMB Reports 2023; 56(5): 296-301].

摘要

维甲酸受体相关孤儿受体α(RORα)在多种生理过程中发挥着重要作用,包括代谢、癌症、昼夜节律、小脑发育和炎症。虽然 RORα在皮肤中表达,但它在皮肤生理学中的作用仍未得到充分阐明。在此,Rorα在表皮的基底层和上基底层表达;然而,角质形成细胞特异性的 Rorα 缺失并不影响正常的表皮形成。在病理生理条件下,Rorα 缺陷型小鼠表现出银屑病样症状的缓解,包括表皮分层相对完整、角质形成细胞过度增殖减少以及角质形成细胞中炎症细胞因子的低水平表达。出乎意料的是,角质形成细胞特异性 RORα 缺失小鼠的脾 Th17 细胞群明显低于对照组。此外,Rorα 缺失减少了咪喹莫特诱导的角质形成细胞核因子-κB 和 STAT3 的激活。因此,我们预计 RORα 抑制剂将作用于免疫细胞和角质形成细胞,以抑制银屑病的发生和进展。[BMB 报告 2023;56(5): 296-301]。

https://cdn.ncbi.nlm.nih.gov/pmc/blobs/5dfd/10230014/7ace3ce4356d/bmb-56-5-296-f4.jpg
https://cdn.ncbi.nlm.nih.gov/pmc/blobs/5dfd/10230014/5d64c28d9f80/bmb-56-5-296-f1.jpg
https://cdn.ncbi.nlm.nih.gov/pmc/blobs/5dfd/10230014/6875106decc0/bmb-56-5-296-f2.jpg
https://cdn.ncbi.nlm.nih.gov/pmc/blobs/5dfd/10230014/743f2c759941/bmb-56-5-296-f3.jpg
https://cdn.ncbi.nlm.nih.gov/pmc/blobs/5dfd/10230014/7ace3ce4356d/bmb-56-5-296-f4.jpg
https://cdn.ncbi.nlm.nih.gov/pmc/blobs/5dfd/10230014/5d64c28d9f80/bmb-56-5-296-f1.jpg
https://cdn.ncbi.nlm.nih.gov/pmc/blobs/5dfd/10230014/6875106decc0/bmb-56-5-296-f2.jpg
https://cdn.ncbi.nlm.nih.gov/pmc/blobs/5dfd/10230014/743f2c759941/bmb-56-5-296-f3.jpg
https://cdn.ncbi.nlm.nih.gov/pmc/blobs/5dfd/10230014/7ace3ce4356d/bmb-56-5-296-f4.jpg

相似文献

1
Alleviation of imiquimod-induced psoriasis-like symptoms in Rorα-deficient mouse skin.Rorα 缺陷型小鼠皮肤中咪喹莫特诱导的银屑病样症状的缓解。
BMB Rep. 2023 May;56(5):296-301. doi: 10.5483/BMBRep.2022-0169.
2
Specific Activation of CB2R Ameliorates Psoriasis-Like Skin Lesions by Inhibiting Inflammation and Oxidative Stress.特异性激活 CB2R 通过抑制炎症和氧化应激改善银屑病样皮肤损伤。
Inflammation. 2023 Aug;46(4):1255-1271. doi: 10.1007/s10753-023-01805-6. Epub 2023 Mar 31.
3
PARP2 promotes inflammation in psoriasis by modulating estradiol biosynthesis in keratinocytes.PARP2 通过调节角质形成细胞中雌二醇的生物合成促进银屑病的炎症反应。
J Mol Med (Berl). 2023 Aug;101(8):987-999. doi: 10.1007/s00109-023-02338-z. Epub 2023 Jun 23.
4
Anoctamin1 Induces Hyperproliferation of HaCaT Keratinocytes and Triggers Imiquimod-Induced Psoriasis-Like Skin Injury in Mice.ANOCTAMIN1 诱导 HaCaT 角质形成细胞过度增殖,并触发咪喹莫特诱导的小鼠银屑病样皮肤损伤。
Int J Mol Sci. 2021 Jul 1;22(13):7145. doi: 10.3390/ijms22137145.
5
Hispidulin alleviates imiquimod-induced psoriasis-like skin inflammation by inhibiting splenic Th1/Th17 cell population and keratinocyte activation.金合欢素通过抑制脾 Th1/Th17 细胞群和角质形成细胞的激活来缓解咪喹莫特诱导的银屑病样皮肤炎症。
Int Immunopharmacol. 2020 Oct;87:106767. doi: 10.1016/j.intimp.2020.106767. Epub 2020 Jul 14.
6
Epidermal Loss of RORα Enhances Skin Inflammation in a MC903-Induced Mouse Model of Atopic Dermatitis.RORα 缺失导致表皮细胞减少可增强 MC903 诱导的特应性皮炎小鼠模型的皮肤炎症。
Int J Mol Sci. 2023 Jun 16;24(12):10241. doi: 10.3390/ijms241210241.
7
Selenium-Rich Yeast Peptide Fraction Ameliorates Imiquimod-Induced Psoriasis-like Dermatitis in Mice by Inhibiting Inflammation via MAPK and NF-κB Signaling Pathways.富硒酵母肽通过抑制 MAPK 和 NF-κB 信号通路改善咪喹莫特诱导的小鼠银屑病样皮炎。
Int J Mol Sci. 2022 Feb 14;23(4):2112. doi: 10.3390/ijms23042112.
8
Sprouty1 exerts a preventive effect on the initiation of psoriasis by inhibiting innate immune antimicrobial peptide cathelicidin and immunocytes.Sprouty1 通过抑制先天免疫抗菌肽防御素和免疫细胞对银屑病的发病发挥预防作用。
Cell Prolif. 2022 Oct;55(10):e13290. doi: 10.1111/cpr.13290. Epub 2022 Jun 18.
9
Imiquimod-induced psoriasis-like skin inflammation is suppressed by BET bromodomain inhibitor in mice through RORC/IL-17A pathway modulation.咪喹莫特诱导的银屑病样皮肤炎症在小鼠中通过RORC/IL-17A途径调节被BET溴结构域抑制剂抑制。
Pharmacol Res. 2015 Sep;99:248-57. doi: 10.1016/j.phrs.2015.06.001. Epub 2015 Jul 3.
10
Chrysin alleviates imiquimod-induced psoriasis-like skin inflammation and reduces the release of CCL20 and antimicrobial peptides.白杨黄素可缓解咪喹莫特诱导的银屑病样皮肤炎症,并减少 CCL20 和抗菌肽的释放。
Sci Rep. 2020 Feb 19;10(1):2932. doi: 10.1038/s41598-020-60050-1.

引用本文的文献

1
Xiaoyin-anshen formula alleviates psoriasis complicated by sleep disturbances by regulating melatonin, antioxidant enzymes, and pro-inflammatory cytokines in mice.消银安神方通过调节小鼠体内褪黑素、抗氧化酶和促炎细胞因子来缓解伴有睡眠障碍的银屑病。
Front Pharmacol. 2024 Oct 1;15:1427985. doi: 10.3389/fphar.2024.1427985. eCollection 2024.
2
Immune Portrayal of a New Therapy Targeting Microbiota in an Animal Model of Psoriasis.银屑病动物模型中一种针对微生物群的新疗法的免疫描绘
J Pers Med. 2023 Oct 30;13(11):1556. doi: 10.3390/jpm13111556.
3
Epidermal Loss of RORα Enhances Skin Inflammation in a MC903-Induced Mouse Model of Atopic Dermatitis.

本文引用的文献

1
Advances in the pathogenesis of psoriasis: from keratinocyte perspective.银屑病发病机制的研究进展:从角质形成细胞角度看。
Cell Death Dis. 2022 Jan 24;13(1):81. doi: 10.1038/s41419-022-04523-3.
2
The Role of Helper T Cells in Psoriasis.辅助性 T 细胞在银屑病中的作用。
Front Immunol. 2021 Dec 15;12:788940. doi: 10.3389/fimmu.2021.788940. eCollection 2021.
3
IL-6R/Signal Transducer and Activator of Transcription 3 Signaling in Keratinocytes rather than in T Cells Induces Psoriasis-Like Dermatitis in Mice.白细胞介素 6 受体/信号转导和转录激活因子 3 信号在角质形成细胞而非 T 细胞中诱导小鼠产生类似银屑病的皮炎。
RORα 缺失导致表皮细胞减少可增强 MC903 诱导的特应性皮炎小鼠模型的皮肤炎症。
Int J Mol Sci. 2023 Jun 16;24(12):10241. doi: 10.3390/ijms241210241.
J Invest Dermatol. 2022 Apr;142(4):1126-1135.e4. doi: 10.1016/j.jid.2021.09.012. Epub 2021 Oct 7.
4
Unraveling the physiological roles of retinoic acid receptor-related orphan receptor α.解析维甲酸受体相关孤儿受体 α 的生理作用。
Exp Mol Med. 2021 Sep;53(9):1278-1286. doi: 10.1038/s12276-021-00679-8. Epub 2021 Sep 29.
5
Inhibition of nuclear receptor RORα attenuates cartilage damage in osteoarthritis by modulating IL-6/STAT3 pathway.核受体 RORα 的抑制通过调节 IL-6/STAT3 通路减轻骨关节炎中的软骨损伤。
Cell Death Dis. 2021 Sep 28;12(10):886. doi: 10.1038/s41419-021-04170-0.
6
Keratinocyte: A trigger or an executor of psoriasis?角质形成细胞:银屑病的触发因素还是执行者?
J Leukoc Biol. 2020 Aug;108(2):485-491. doi: 10.1002/JLB.5MR0120-439R. Epub 2020 Mar 14.
7
The Interplay Between Keratinocytes and Immune Cells in the Pathogenesis of Psoriasis.角质形成细胞与免疫细胞在银屑病发病机制中的相互作用
Front Immunol. 2018 Jul 6;9:1549. doi: 10.3389/fimmu.2018.01549. eCollection 2018.
8
Psoriasis and Microbiota: A Systematic Review.银屑病与微生物群:一项系统评价
Diseases. 2018 Jun 2;6(2):47. doi: 10.3390/diseases6020047.
9
Psoriasis: A STAT3-Centric View.银屑病:一种以 STAT3 为中心的观点。
Int J Mol Sci. 2018 Jan 6;19(1):171. doi: 10.3390/ijms19010171.
10
IL-36γ Induced by the TLR3-SLUG-VDR Axis Promotes Wound Healing via REG3A.由TLR3-SLUG-VDR轴诱导的IL-36γ通过REG3A促进伤口愈合。
J Invest Dermatol. 2017 Dec;137(12):2620-2629. doi: 10.1016/j.jid.2017.07.820. Epub 2017 Jul 31.