• 文献检索
  • 文档翻译
  • 深度研究
  • 学术资讯
  • Suppr Zotero 插件Zotero 插件
  • 邀请有礼
  • 套餐&价格
  • 历史记录
应用&插件
Suppr Zotero 插件Zotero 插件浏览器插件Mac 客户端Windows 客户端微信小程序
定价
高级版会员购买积分包购买API积分包
服务
文献检索文档翻译深度研究API 文档MCP 服务
关于我们
关于 Suppr公司介绍联系我们用户协议隐私条款
关注我们

Suppr 超能文献

核心技术专利:CN118964589B侵权必究
粤ICP备2023148730 号-1Suppr @ 2026

文献检索

告别复杂PubMed语法,用中文像聊天一样搜索,搜遍4000万医学文献。AI智能推荐,让科研检索更轻松。

立即免费搜索

文件翻译

保留排版,准确专业,支持PDF/Word/PPT等文件格式,支持 12+语言互译。

免费翻译文档

深度研究

AI帮你快速写综述,25分钟生成高质量综述,智能提取关键信息,辅助科研写作。

立即免费体验

糖尿病性心肌病大鼠模型心肌中赖氨酸β-羟基丁酰化的蛋白质组学分析

Proteome-wide analysis of lysine β-hydroxybutyrylation in the myocardium of diabetic rat model with cardiomyopathy.

作者信息

Luo Weiguang, He Mei, Luo Qizhi, Li Yi

机构信息

Department of Clinical Laboratory, Henan Provincial People's Hospital, People's Hospital of Zhengzhou University, Zhengzhou, Henan, China.

Henan Medical Key Laboratory of Arrhythmia, The 7th People's Hospital of Zhengzhou, Zhengzhou Cardiovascular Hospital, Zhengzhou, China.

出版信息

Front Cardiovasc Med. 2023 Jan 9;9:1066822. doi: 10.3389/fcvm.2022.1066822. eCollection 2022.

DOI:10.3389/fcvm.2022.1066822
PMID:36698951
原文链接:https://pmc.ncbi.nlm.nih.gov/articles/PMC9868477/
Abstract

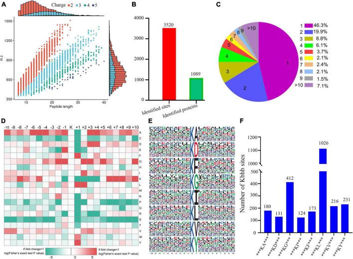
Lysine ß-hydroxybutyrylation (kbhb), a novel modification of lysine residues with the ß-hydroxybuty group, is associated with ketone metabolism in numerous species. However, its potential role in diabetes, especially in diabetic cardiomyopathy (DCM), remains largely unexplored. In this study, using affinity enrichment and liquid chromatography-mass spectrometry (LC-MS/MS) method, we quantitatively analyze the kbhb residues on heart tissues of a DCM model rat. A total of 3,520 kbhb sites in 1,089 proteins were identified in this study. Further analysis showed that 336 kbhb sites in 143 proteins were differentially expressed between the heart tissues of DCM and wild-type rats. Among them, 284 kbhb sites in 96 proteins were upregulated, while 52 kbhb sites in 47 proteins were downregulated. Bioinformatic analysis of the proteomic results revealed that these kbhb-modified proteins were widely distributed in various components and involved in a wide range of cellular functions and biological processes (BPs). Functional analysis showed that the kbhb-modified proteins were involved in the tricarboxylic acid cycle, oxidative phosphorylation, and propanoate metabolism. Our findings demonstrated how kbhb is related to many metabolic pathways and is mainly involved in energy metabolism. These results provide the first global investigation of the kbhb profile in DCM progression and can be an essential resource to explore DCM's pathogenesis further.

摘要

赖氨酸β-羟基丁酰化(kbhb)是一种赖氨酸残基被β-羟基丁酰基团修饰的新型修饰方式,与众多物种的酮代谢相关。然而,其在糖尿病尤其是糖尿病性心肌病(DCM)中的潜在作用仍 largely unexplored。在本研究中,我们使用亲和富集和液相色谱-质谱联用(LC-MS/MS)方法,对DCM模型大鼠心脏组织中的kbhb残基进行了定量分析。本研究共鉴定出1089种蛋白质中的3520个kbhb位点。进一步分析表明,DCM大鼠和野生型大鼠心脏组织中,143种蛋白质上的336个kbhb位点存在差异表达。其中,96种蛋白质上的284个kbhb位点上调,47种蛋白质上的52个kbhb位点下调。对蛋白质组学结果的生物信息学分析表明,这些被kbhb修饰的蛋白质广泛分布于各种组分中,并参与多种细胞功能和生物学过程(BPs)。功能分析表明,被kbhb修饰的蛋白质参与三羧酸循环、氧化磷酸化和丙酸代谢。我们的研究结果表明了kbhb与许多代谢途径的关系,并且主要参与能量代谢。这些结果首次对DCM进展过程中的kbhb谱进行了全面研究,可为进一步探索DCM的发病机制提供重要资源。

https://cdn.ncbi.nlm.nih.gov/pmc/blobs/86d3/9868477/70a56a22e38a/fcvm-09-1066822-g007.jpg
https://cdn.ncbi.nlm.nih.gov/pmc/blobs/86d3/9868477/eab4026e21bb/fcvm-09-1066822-g001.jpg
https://cdn.ncbi.nlm.nih.gov/pmc/blobs/86d3/9868477/b78e65902853/fcvm-09-1066822-g002.jpg
https://cdn.ncbi.nlm.nih.gov/pmc/blobs/86d3/9868477/049742485f18/fcvm-09-1066822-g003.jpg
https://cdn.ncbi.nlm.nih.gov/pmc/blobs/86d3/9868477/17e16a55608a/fcvm-09-1066822-g004.jpg
https://cdn.ncbi.nlm.nih.gov/pmc/blobs/86d3/9868477/c159e84dd58d/fcvm-09-1066822-g005.jpg
https://cdn.ncbi.nlm.nih.gov/pmc/blobs/86d3/9868477/ddf3edea9240/fcvm-09-1066822-g006.jpg
https://cdn.ncbi.nlm.nih.gov/pmc/blobs/86d3/9868477/70a56a22e38a/fcvm-09-1066822-g007.jpg
https://cdn.ncbi.nlm.nih.gov/pmc/blobs/86d3/9868477/eab4026e21bb/fcvm-09-1066822-g001.jpg
https://cdn.ncbi.nlm.nih.gov/pmc/blobs/86d3/9868477/b78e65902853/fcvm-09-1066822-g002.jpg
https://cdn.ncbi.nlm.nih.gov/pmc/blobs/86d3/9868477/049742485f18/fcvm-09-1066822-g003.jpg
https://cdn.ncbi.nlm.nih.gov/pmc/blobs/86d3/9868477/17e16a55608a/fcvm-09-1066822-g004.jpg
https://cdn.ncbi.nlm.nih.gov/pmc/blobs/86d3/9868477/c159e84dd58d/fcvm-09-1066822-g005.jpg
https://cdn.ncbi.nlm.nih.gov/pmc/blobs/86d3/9868477/ddf3edea9240/fcvm-09-1066822-g006.jpg
https://cdn.ncbi.nlm.nih.gov/pmc/blobs/86d3/9868477/70a56a22e38a/fcvm-09-1066822-g007.jpg

相似文献

1
Proteome-wide analysis of lysine β-hydroxybutyrylation in the myocardium of diabetic rat model with cardiomyopathy.糖尿病性心肌病大鼠模型心肌中赖氨酸β-羟基丁酰化的蛋白质组学分析
Front Cardiovasc Med. 2023 Jan 9;9:1066822. doi: 10.3389/fcvm.2022.1066822. eCollection 2022.
2
Proteomics and β-hydroxybutyrylation Modification Characterization in the Hearts of Naturally Senescent Mice.自然衰老小鼠心脏中的蛋白质组学和β-羟丁酸酰化修饰特征。
Mol Cell Proteomics. 2023 Nov;22(11):100659. doi: 10.1016/j.mcpro.2023.100659. Epub 2023 Oct 5.
3
Quantification and Proteomic Characterization of β-Hydroxybutyrylation Modification in the Hearts of AMPKα2 Knockout Mice.定量分析和蛋白质组学鉴定 AMPKα2 敲除小鼠心脏中的β-羟丁酸酰化修饰。
Mol Cell Proteomics. 2023 Feb;22(2):100494. doi: 10.1016/j.mcpro.2023.100494. Epub 2023 Jan 5.
4
Quantitative Proteomics Analysis Expands the Roles of Lysine -Hydroxybutyrylation Pathway in Response to Environmental -Hydroxybutyrate.定量蛋白质组学分析扩展了赖氨酸-羟基丁酰化途径在响应环境中羟基丁酸时的作用。
Oxid Med Cell Longev. 2022 Feb 24;2022:4592170. doi: 10.1155/2022/4592170. eCollection 2022.
5
Ketogenesis impact on liver metabolism revealed by proteomics of lysine β-hydroxybutyrylation.通过赖氨酸β-羟丁酰化的蛋白质组学揭示酮生成对肝脏代谢的影响。
Cell Rep. 2021 Aug 3;36(5):109487. doi: 10.1016/j.celrep.2021.109487.
6
Lysine β-Hydroxybutyrylation Improves Stability of COVID-19 Antibody.赖氨酸 β-羟丁酸化提高了 COVID-19 抗体的稳定性。
Biomacromolecules. 2022 Jan 10;23(1):454-463. doi: 10.1021/acs.biomac.1c01435. Epub 2021 Dec 8.
7
Post-Translational Modification β-Hydroxybutyrylation Regulates Ustilaginoidea virens Virulence.翻译后修饰 β-羟丁酸酰化调节黑粉菌的毒力。
Mol Cell Proteomics. 2023 Aug;22(8):100616. doi: 10.1016/j.mcpro.2023.100616. Epub 2023 Jul 12.
8
Ketogenic β-hydroxybutyrate regulates β-hydroxybutyrylation of TCA cycle-associated enzymes and attenuates disease-associated pathologies in Alzheimer's mice.生酮β-羟基丁酸酯调节三羧酸循环相关酶的β-羟基丁酰化,并减轻阿尔茨海默病小鼠的疾病相关病理。
Aging Cell. 2025 Jan;24(1):e14368. doi: 10.1111/acel.14368. Epub 2024 Oct 16.
9
SLAM: Structure-aware lysine β-hydroxybutyrylation prediction with protein language model.SLAM:基于蛋白质语言模型的结构感知赖氨酸β-羟基丁酰化预测
Int J Biol Macromol. 2024 Sep 16;280(Pt 1):135741. doi: 10.1016/j.ijbiomac.2024.135741.
10
The regulatory enzymes and protein substrates for the lysine β-hydroxybutyrylation pathway.赖氨酸β-羟基丁酰化途径的调节酶和蛋白质底物。
Sci Adv. 2021 Feb 24;7(9). doi: 10.1126/sciadv.abe2771. Print 2021 Feb.

引用本文的文献

1
Temporal dynamics of the multi-omic response reveals the modulation of macrophage subsets post-myocardial infarction.多组学反应的时间动态揭示了心肌梗死后巨噬细胞亚群的调节。
J Transl Med. 2025 Jul 10;23(1):777. doi: 10.1186/s12967-025-06726-6.
2
Post-translational acylation of proteins in cardiac hypertrophy.心脏肥大中蛋白质的翻译后酰化作用。
Nat Rev Cardiol. 2025 Apr 14. doi: 10.1038/s41569-025-01150-1.
3
β-hydroxybutyrate serves as a regulator in ketone body metabolism through lysine β-hydroxybutyrylation.β-羟基丁酸通过赖氨酸β-羟基丁酰化作用在酮体代谢中发挥调节作用。

本文引用的文献

1
Ketone bodies and the heart.酮体与心脏
Arch Med Sci Atheroscler Dis. 2021 Dec 30;6:e209-e214. doi: 10.5114/amsad.2021.112475. eCollection 2021.
2
Tandem mass tag labeled quantitative proteomic analysis of differential protein expression on total alkaloid of Hand.-Mazz. against .串联质谱标签标记的对Hand.-Mazz.总生物碱作用下差异蛋白表达的定量蛋白质组学分析 针对…… (原文中“against.”后面内容不完整)
Front Vet Sci. 2022 Jul 27;9:951058. doi: 10.3389/fvets.2022.951058. eCollection 2022.
3
Post-Translational Modifications of BRD4: Therapeutic Targets for Tumor.
J Biol Chem. 2025 Apr 2;301(5):108475. doi: 10.1016/j.jbc.2025.108475.
4
Ketone body mediated histone β-hydroxybutyrylation is reno-protective.酮体介导的组蛋白β-羟基丁酰化具有肾脏保护作用。
bioRxiv. 2025 May 4:2024.12.18.628574. doi: 10.1101/2024.12.18.628574.
5
The proteomic effects of ketone bodies: implications for proteostasis and brain proteinopathies.酮体的蛋白质组学效应:对蛋白质稳态和脑蛋白病的影响。
Front Mol Neurosci. 2023 Jul 27;16:1214092. doi: 10.3389/fnmol.2023.1214092. eCollection 2023.
BRD4的翻译后修饰:肿瘤的治疗靶点
Front Oncol. 2022 Mar 21;12:847701. doi: 10.3389/fonc.2022.847701. eCollection 2022.
4
STAT4 regulates cardiomyocyte apoptosis in rat models of diabetic cardiomyopathy.STAT4 调控糖尿病心肌病大鼠模型中心肌细胞凋亡。
Acta Histochem. 2022 May;124(4):151872. doi: 10.1016/j.acthis.2022.151872. Epub 2022 Mar 31.
5
mAbs N-glycosylation: Implications for biotechnology and analytics.单克隆抗体 N-糖基化:对生物技术和分析学的影响。
Carbohydr Res. 2022 Apr;514:108541. doi: 10.1016/j.carres.2022.108541. Epub 2022 Mar 17.
6
Preliminary evidence for the presence of multiple forms of cell death in diabetes cardiomyopathy.糖尿病心肌病中存在多种细胞死亡形式的初步证据。
Acta Pharm Sin B. 2022 Jan;12(1):1-17. doi: 10.1016/j.apsb.2021.08.026. Epub 2021 Aug 28.
7
Epigenetic Mechanisms of Endocrine-Disrupting Chemicals in Obesity.肥胖中内分泌干扰化学物质的表观遗传机制
Biomedicines. 2021 Nov 18;9(11):1716. doi: 10.3390/biomedicines9111716.
8
Reprogramming of H3K9bhb at regulatory elements is a key feature of fasting in the small intestine.在调控元件处对 H3K9bhb 的重编程是在小肠进行禁食时的一个关键特征。
Cell Rep. 2021 Nov 23;37(8):110044. doi: 10.1016/j.celrep.2021.110044.
9
Chemical methods for studying the crosstalk between histone H2B ubiquitylation and H3 methylation.研究组蛋白 H2B 泛素化和 H3 甲基化串扰的化学方法。
J Pept Sci. 2022 May;28(5):e3381. doi: 10.1002/psc.3381. Epub 2021 Nov 22.
10
β-hydroxybutyrate as an Anti-Aging Metabolite.β-羟丁酸作为一种抗衰老代谢物。
Nutrients. 2021 Sep 28;13(10):3420. doi: 10.3390/nu13103420.