Department of Geriatric Medicine, Key Laboratory of Cardiovascular Proteomics of Shandong Province, Qilu Hospital of Shandong University, Jinan, Shandong, China.
Shandong Precision Medicine Engineering Laboratory of Bacterial Anti-tumor Drugs of Shandong Xinchuang Biotechnology Co., LTD, Jinan, Shandong, China; College of Clinical Medicine, Shandong University, Jinan, Shandong, China.
Mol Cell Proteomics. 2023 Nov;22(11):100659. doi: 10.1016/j.mcpro.2023.100659. Epub 2023 Oct 5.
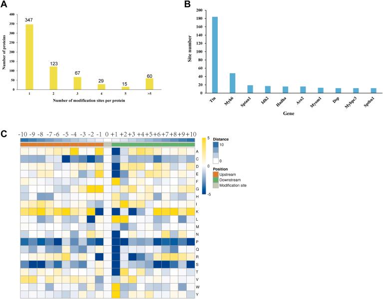
Aging is widely accepted as an independent risk factor for cardiovascular disease (CVD), which contributes to increasing morbidity and mortality in the elderly population. Lysine β-hydroxybutyrylation (Kbhb) is a novel post-translational modification (PTM), wherein β-hydroxybutyrate is covalently attached to lysine ε-amino groups. Recent studies have revealed that histone Kbhb contributes to tumor progression, diabetic cardiomyopathy progression, and postnatal heart development. However, no studies have yet reported a global analysis of Kbhb proteins in aging hearts or elucidated the mechanisms underlying this modification in the process. Herein, we conducted quantitative proteomics and Kbhb PTM omics to comprehensively elucidate the alterations of global proteome and Kbhb modification in the hearts of aged mice. The results revealed a decline in grip strength and cardiac diastolic function in 22-month-old aged mice compared to 3-month-old young mice. High-throughput liquid chromatogram-mass spectrometry analysis identified 1710 β-hydroxybutyrylated lysine sites in 641 proteins in the cardiac tissue of young and aged mice. Additionally, 183 Kbhb sites identified in 134 proteins exhibited significant differential modification in aged hearts (fold change (FC) > 1.5 or <1/1.5, p < 0.05). Notably, the Kbhb-modified proteins were primarily detected in energy metabolism pathways, such as fatty acid elongation, glyoxylate and dicarboxylate metabolism, tricarboxylic acid cycle, and oxidative phosphorylation. Furthermore, these Kbhb-modified proteins were predominantly localized in the mitochondria. The present study, for the first time, provides a global proteomic profile and Kbhb modification landscape of cardiomyocytes in aged hearts. These findings put forth novel possibilities for treating cardiac aging and aging-related CVDs by reversing abnormal Kbhb modifications.
衰老是心血管疾病(CVD)的一个公认的独立危险因素,这导致老年人群的发病率和死亡率增加。赖氨酸β-羟丁酸酰化(Kbhb)是一种新的翻译后修饰(PTM),其中β-羟丁酸通过共价键连接到赖氨酸ε-氨基基团上。最近的研究表明,组蛋白 Kbhb 有助于肿瘤进展、糖尿病心肌病进展和出生后心脏发育。然而,目前尚无研究报道衰老心脏中 Kbhb 蛋白的全局分析,也未阐明该修饰在该过程中的机制。在此,我们进行了定量蛋白质组学和 Kbhb PTM 组学分析,以全面阐明衰老小鼠心脏中全局蛋白质组和 Kbhb 修饰的变化。结果显示,与 3 月龄的年轻小鼠相比,22 月龄的老年小鼠握力下降,心脏舒张功能下降。高通量液相色谱-质谱分析鉴定了年轻和老年小鼠心脏组织中 641 种蛋白质的 1710 个β-羟丁酸酰化赖氨酸位点。此外,在 134 种蛋白质中鉴定出的 183 个 Kbhb 位点在老年心脏中表现出显著的差异修饰(倍数变化(FC)> 1.5 或 <1/1.5,p < 0.05)。值得注意的是,Kbhb 修饰的蛋白质主要检测到在能量代谢途径中,如脂肪酸延长、乙醛酸和二羧酸代谢、三羧酸循环和氧化磷酸化。此外,这些 Kbhb 修饰的蛋白质主要定位于线粒体中。本研究首次提供了衰老心脏中心肌细胞的全局蛋白质组学图谱和 Kbhb 修饰图谱。这些发现为通过逆转异常的 Kbhb 修饰来治疗心脏衰老和与衰老相关的 CVD 提供了新的可能性。