Suppr超能文献

定量宏蛋白质组学揭示了中国白酒发酵酒曲中微生物群落的组成和代谢特征。

Quantitative metaproteomics reveals composition and metabolism characteristics of microbial communities in Chinese liquor fermentation starters.

作者信息

Zhao Jinzhi, Yang Yi, Chen Liangqiang, Zheng Jianxujie, Lv Xibin, Li Dandan, Fang Ziyu, Shen Chengpin, Mallawaarachchi Vijini, Lin Yu, Yu Shaoning, Yang Fan, Wang Li, Qiao Liang

机构信息

Department of Chemistry and Shanghai Stomatological Hospital, Fudan University, Shanghai, China.

Kweichow Moutai Group, Renhuai, Guizhou, China.

出版信息

Front Microbiol. 2023 Jan 9;13:1098268. doi: 10.3389/fmicb.2022.1098268. eCollection 2022.

Abstract

INTRODUCTION

, the Chinese liquor fermentation starter, contains complex microbial communities that are important for the yield, quality, and unique flavor of produced liquor. However, the composition and metabolism of microbial communities in the different types of high-temperature (i.e., white, yellow, and black ) have not been well understood.

METHODS

Herein, we used quantitative metaproteomics based on data-independent acquisition (DIA) mass spectrometry to analyze a total of 90 samples of white, yellow, and black collected in spring, summer, and autumn, revealing the taxonomic and metabolic profiles of different types of across seasons.

RESULTS

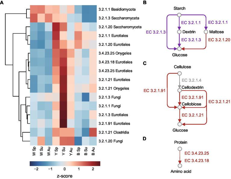
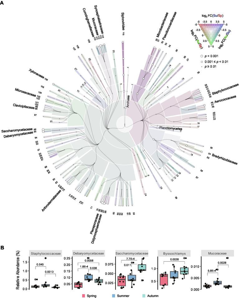
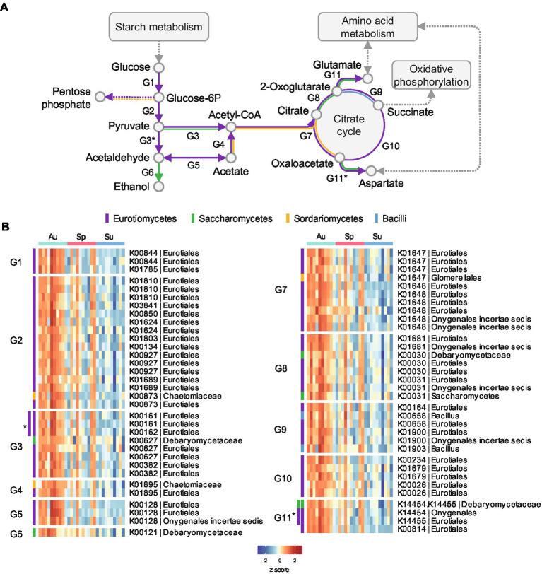
Taxonomic composition differences were explored across types of and seasons, where the under-fermented white showed the higher microbial diversity and seasonal stability. It was demonstrated that yellow had higher abundance of saccharifying enzymes for raw material degradation. In addition, considerable seasonal variation of microbial protein abundance was discovered in the over-fermented black , suggesting elevated carbohydrate and amino acid metabolism in autumn black .

DISCUSSION

We expect that this study will facilitate the understanding of the key microbes and their metabolism in the traditional fermentation process of Chinese liquor production.

摘要

引言

中国白酒发酵酒醅含有复杂的微生物群落,这些微生物群落对所产白酒的产量、品质和独特风味至关重要。然而,不同类型高温酒醅(即白醅、黄醅和黑醅)中微生物群落的组成和代谢尚未得到充分了解。

方法

在此,我们使用基于数据非依赖采集(DIA)质谱的定量宏蛋白质组学方法,分析了在春季、夏季和秋季采集的共90个白醅、黄醅和黑醅样本,揭示了不同类型酒醅在不同季节的分类学和代谢谱。

结果

研究了不同类型酒醅和季节间的分类学组成差异,其中发酵不足的白醅显示出较高的微生物多样性和季节稳定性。结果表明,黄醅中用于原料降解的糖化酶丰度较高。此外,在发酵过度的黑醅中发现了微生物蛋白质丰度的显著季节变化,表明秋季黑醅中碳水化合物和氨基酸代谢增强。

讨论

我们期望这项研究将有助于理解中国白酒生产传统发酵过程中的关键微生物及其代谢。

https://cdn.ncbi.nlm.nih.gov/pmc/blobs/556f/9868298/27ddadba6e84/fmicb-13-1098268-g001.jpg

文献AI研究员

20分钟写一篇综述,助力文献阅读效率提升50倍。

立即体验

用中文搜PubMed

大模型驱动的PubMed中文搜索引擎

马上搜索

文档翻译

学术文献翻译模型,支持多种主流文档格式。

立即体验