• 文献检索
  • 文档翻译
  • 深度研究
  • 学术资讯
  • Suppr Zotero 插件Zotero 插件
  • 邀请有礼
  • 套餐&价格
  • 历史记录
应用&插件
Suppr Zotero 插件Zotero 插件浏览器插件Mac 客户端Windows 客户端微信小程序
定价
高级版会员购买积分包购买API积分包
服务
文献检索文档翻译深度研究API 文档MCP 服务
关于我们
关于 Suppr公司介绍联系我们用户协议隐私条款
关注我们

Suppr 超能文献

核心技术专利:CN118964589B侵权必究
粤ICP备2023148730 号-1Suppr @ 2026

文献检索

告别复杂PubMed语法,用中文像聊天一样搜索,搜遍4000万医学文献。AI智能推荐,让科研检索更轻松。

立即免费搜索

文件翻译

保留排版,准确专业,支持PDF/Word/PPT等文件格式,支持 12+语言互译。

免费翻译文档

深度研究

AI帮你快速写综述,25分钟生成高质量综述,智能提取关键信息,辅助科研写作。

立即免费体验

烧伤患者中铁死亡相关基因的鉴定及总生存预测

Identification of ferroptosis-related genes and predicted overall survival in patients with burns.

作者信息

Zhao Mingjian, Zhang Yetong, Zhao Hongliang

机构信息

Graduate School, Dalian Medical University, Dalian, China.

Department of Burns and Plastic Surgery, Miyun Hospital, Capital Medical University, Beijing, China.

出版信息

Front Surg. 2023 Jan 9;9:1060036. doi: 10.3389/fsurg.2022.1060036. eCollection 2022.

DOI:10.3389/fsurg.2022.1060036
PMID:36700031
原文链接:https://pmc.ncbi.nlm.nih.gov/articles/PMC9869674/
Abstract

INTRODUCTION

Burns are a common trauma associated with considerable mortality and morbidity. Although a lot is known regarding burns' pathogenesis, the involvement of ferroptosis is uncertain. Here, we aimed to explore vital ferroptosis-related genes and molecules in burns, through bioinformatics analysis, to uncover new effective therapeutic targets.

METHODS

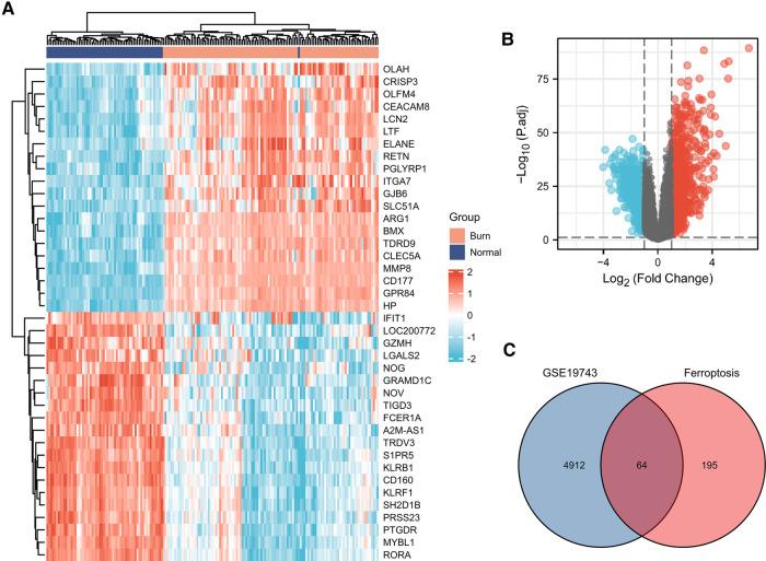
The FerrDb database was used to acquire ferroptosis-related genes and GSE19743 was downloaded from Gene Expression Omnibus (GEO), a dataset with analysis of control and burned individuals. Hub genes were selected with Cytoscape software, and Gene Ontology (GO), and Kyoto Encyclopedia of Genes and Genomes (KEGG) enrichment analyses were conducted. Cox proportional hazard function and Kaplan-Meier survival analyses were implemented to screen prognosis-related genes. Additionally, the miRWalk database was used to acquire the miRNAs relevant to our hub genes function and analyzed for enrichment.

RESULT

We identified 64 differentially expressed genes and through the intersection with ferroptosis-related genes, 10 were selected as hub genes. GO analysis revealed that the hub genes' most enriched activities were response to oxidative stress, pyridine-containing compound metabolic processes, and reactive oxygen species metabolic processes. KEGG pathways' analysis showed that these overlapped genes were enriched in several pathways, namely, in VEGF signaling. Furthermore, the molecular miRNA functions significantly enriched were signal transduction and cell communication, namely, the biological pathways of the glypican pathway and the ErbB receptor signaling network. SLC40A1 and GPT2 genes were found to be associated with overall survival, suggesting an important role in burn prognosis.

DISCUSSION

This study may improve our understanding of the underlying burn mechanisms and provide a new direction for the prevention of poor outcomes, advances in burns treatment, and drug development.

摘要

引言

烧伤是一种常见的创伤,常伴有相当高的死亡率和发病率。尽管关于烧伤的发病机制已有很多了解,但铁死亡的参与情况尚不确定。在此,我们旨在通过生物信息学分析探索烧伤中与铁死亡相关的关键基因和分子,以发现新的有效治疗靶点。

方法

使用FerrDb数据库获取与铁死亡相关的基因,并从基因表达综合数据库(GEO)下载GSE19743数据集,该数据集对对照个体和烧伤个体进行了分析。使用Cytoscape软件选择枢纽基因,并进行基因本体(GO)和京都基因与基因组百科全书(KEGG)富集分析。实施Cox比例风险函数和Kaplan-Meier生存分析以筛选与预后相关的基因。此外,使用miRWalk数据库获取与我们的枢纽基因功能相关的miRNA并进行富集分析。

结果

我们鉴定出64个差异表达基因,通过与铁死亡相关基因的交集,选择了10个作为枢纽基因。GO分析显示,枢纽基因最富集的活动是对氧化应激的反应、含吡啶化合物代谢过程和活性氧代谢过程。KEGG通路分析表明,这些重叠基因在多个通路中富集,即VEGF信号通路。此外,显著富集的分子miRNA功能是信号转导和细胞通讯,即磷脂酰肌醇蛋白聚糖途径和表皮生长因子受体(ErbB)信号网络的生物学途径。发现溶质载体家族40成员1(SLC40A1)和谷丙转氨酶2(GPT2)基因与总生存期相关,表明它们在烧伤预后中起重要作用。

讨论

本研究可能会增进我们对烧伤潜在机制的理解,并为预防不良结局、烧伤治疗进展和药物开发提供新的方向。

https://cdn.ncbi.nlm.nih.gov/pmc/blobs/45a3/9869674/1e992cdc47c7/fsurg-09-1060036-g008.jpg
https://cdn.ncbi.nlm.nih.gov/pmc/blobs/45a3/9869674/df3cab34ac0d/fsurg-09-1060036-g001.jpg
https://cdn.ncbi.nlm.nih.gov/pmc/blobs/45a3/9869674/085d0513f2e3/fsurg-09-1060036-g002.jpg
https://cdn.ncbi.nlm.nih.gov/pmc/blobs/45a3/9869674/e53ce3134f20/fsurg-09-1060036-g003.jpg
https://cdn.ncbi.nlm.nih.gov/pmc/blobs/45a3/9869674/aa8ffc8a248a/fsurg-09-1060036-g004.jpg
https://cdn.ncbi.nlm.nih.gov/pmc/blobs/45a3/9869674/3426f85d510c/fsurg-09-1060036-g005.jpg
https://cdn.ncbi.nlm.nih.gov/pmc/blobs/45a3/9869674/cf7fb9bbc15d/fsurg-09-1060036-g006.jpg
https://cdn.ncbi.nlm.nih.gov/pmc/blobs/45a3/9869674/d71894341400/fsurg-09-1060036-g007.jpg
https://cdn.ncbi.nlm.nih.gov/pmc/blobs/45a3/9869674/1e992cdc47c7/fsurg-09-1060036-g008.jpg
https://cdn.ncbi.nlm.nih.gov/pmc/blobs/45a3/9869674/df3cab34ac0d/fsurg-09-1060036-g001.jpg
https://cdn.ncbi.nlm.nih.gov/pmc/blobs/45a3/9869674/085d0513f2e3/fsurg-09-1060036-g002.jpg
https://cdn.ncbi.nlm.nih.gov/pmc/blobs/45a3/9869674/e53ce3134f20/fsurg-09-1060036-g003.jpg
https://cdn.ncbi.nlm.nih.gov/pmc/blobs/45a3/9869674/aa8ffc8a248a/fsurg-09-1060036-g004.jpg
https://cdn.ncbi.nlm.nih.gov/pmc/blobs/45a3/9869674/3426f85d510c/fsurg-09-1060036-g005.jpg
https://cdn.ncbi.nlm.nih.gov/pmc/blobs/45a3/9869674/cf7fb9bbc15d/fsurg-09-1060036-g006.jpg
https://cdn.ncbi.nlm.nih.gov/pmc/blobs/45a3/9869674/d71894341400/fsurg-09-1060036-g007.jpg
https://cdn.ncbi.nlm.nih.gov/pmc/blobs/45a3/9869674/1e992cdc47c7/fsurg-09-1060036-g008.jpg

相似文献

1
Identification of ferroptosis-related genes and predicted overall survival in patients with burns.烧伤患者中铁死亡相关基因的鉴定及总生存预测
Front Surg. 2023 Jan 9;9:1060036. doi: 10.3389/fsurg.2022.1060036. eCollection 2022.
2
Expression profiles and functions of ferroptosis-related genes in intimal hyperplasia induced by carotid artery ligation in mice.小鼠颈动脉结扎诱导的内膜增生中铁死亡相关基因的表达谱及功能
Front Genet. 2022 Aug 30;13:964458. doi: 10.3389/fgene.2022.964458. eCollection 2022.
3
Identification of hub ferroptosis-related genes and immune infiltration in lupus nephritis using bioinformatics.基于生物信息学的狼疮肾炎中枢纽铁死亡相关基因的鉴定及免疫浸润分析。
Sci Rep. 2022 Nov 5;12(1):18826. doi: 10.1038/s41598-022-23730-8.
4
Identification and Validation of Potential Ferroptosis-Related Genes in Glucocorticoid-Induced Osteonecrosis of the Femoral Head.鉴定和验证糖皮质激素性股骨头坏死中潜在的铁死亡相关基因。
Medicina (Kaunas). 2023 Feb 6;59(2):297. doi: 10.3390/medicina59020297.
5
Bioinformatics Identification of Ferroptosis-Associated Biomarkers and Therapeutic Compounds in Psoriasis.银屑病中铁死亡相关生物标志物及治疗化合物的生物信息学鉴定
J Oncol. 2022 Oct 12;2022:3818216. doi: 10.1155/2022/3818216. eCollection 2022.
6
Identification and verification of ferroptosis-related genes in the pathology of epilepsy: insights from CIBERSORT algorithm analysis.癫痫病理学中与铁死亡相关基因的鉴定与验证:来自CIBERSORT算法分析的见解
Front Neurol. 2023 Oct 31;14:1275606. doi: 10.3389/fneur.2023.1275606. eCollection 2023.
7
Seven ferroptosis-specific expressed genes are considered as potential biomarkers for the diagnosis and treatment of cigarette smoke-induced chronic obstructive pulmonary disease.七个铁死亡特异性表达基因被认为是香烟烟雾诱导的慢性阻塞性肺疾病诊断和治疗的潜在生物标志物。
Ann Transl Med. 2022 Mar;10(6):331. doi: 10.21037/atm-22-1009.
8
Identification of ferroptosis-related genes in syncytiotrophoblast-derived extracellular vesicles of preeclampsia.识别子痫前期合体滋养细胞衍生细胞外囊泡中的铁死亡相关基因。
Medicine (Baltimore). 2022 Nov 4;101(44):e31583. doi: 10.1097/MD.0000000000031583.
9
Identification of Ferroptosis-Related Genes in Alzheimer's Disease Based on Bioinformatic Analysis.基于生物信息学分析的阿尔茨海默病中铁死亡相关基因的鉴定
Front Neurosci. 2022 Feb 7;16:823741. doi: 10.3389/fnins.2022.823741. eCollection 2022.
10
Identification of Ferroptosis-Related Hub Genes and Their Association with Immune Infiltration in Chronic Obstructive Pulmonary Disease by Bioinformatics Analysis.基于生物信息学分析鉴定慢性阻塞性肺疾病中与铁死亡相关的枢纽基因及其与免疫浸润的关系。
Int J Chron Obstruct Pulmon Dis. 2022 May 24;17:1219-1236. doi: 10.2147/COPD.S348569. eCollection 2022.

引用本文的文献

1
Severe thermal and major traumatic injury results in elevated plasma concentrations of total heme that are associated with poor clinical outcomes and systemic immune suppression.严重的热损伤和重大创伤会导致血浆中总血红素浓度升高,与临床预后不良和全身免疫抑制有关。
Front Immunol. 2024 Jun 14;15:1416820. doi: 10.3389/fimmu.2024.1416820. eCollection 2024.
2
Ferroptosis-Mediated Cell Death Induced by NCX4040, The Non-Steroidal Nitric Oxide Donor, in Human Colorectal Cancer Cells: Implications in Therapy.铁死亡介导的非甾体类一氧化氮供体 NCX4040 诱导的人结直肠癌细胞死亡:治疗意义。
Cells. 2023 Jun 14;12(12):1626. doi: 10.3390/cells12121626.

本文引用的文献

1
The Immune and Regenerative Response to Burn Injury.烧伤后的免疫与再生反应。
Cells. 2022 Sep 29;11(19):3073. doi: 10.3390/cells11193073.
2
Effect of artificial skin membrane on the expression of miR-155 and miR-506-3p in patients with second-degree burns.人工皮肤膜对二度烧伤患者 miR-155 和 miR-506-3p 表达的影响。
J Clin Lab Anal. 2022 Sep;36(9):e24564. doi: 10.1002/jcla.24564. Epub 2022 Aug 10.
3
Silencing alanine transaminase 2 in diabetic liver attenuates hyperglycemia by reducing gluconeogenesis from amino acids.
沉默糖尿病肝脏中的丙氨酸转氨酶 2 通过减少氨基酸的糖异生来降低血糖。
Cell Rep. 2022 Apr 26;39(4):110733. doi: 10.1016/j.celrep.2022.110733.
4
The Notch pathway attenuates burn-induced acute lung injury in rats by repressing reactive oxygen species.Notch信号通路通过抑制活性氧减轻大鼠烧伤诱导的急性肺损伤。
Burns Trauma. 2022 Apr 12;10:tkac008. doi: 10.1093/burnst/tkac008. eCollection 2022.
5
M-CSF supports medullary erythropoiesis and erythroid iron demand following burn injury through its activity on homeostatic iron recycling.M-CSF 通过对稳态铁循环的作用,支持骨髓中的红细胞生成和烧伤损伤后的红细胞铁需求。
Sci Rep. 2022 Jan 24;12(1):1235. doi: 10.1038/s41598-022-05360-2.
6
miR-24-3p obstructs the proliferation and migration of human skin fibroblasts after thermal injury by targeting PPAR-β and positively regulated by NF-κB.miR-24-3p 通过靶向 PPAR-β 抑制热损伤后人皮肤成纤维细胞的增殖和迁移,并且受 NF-κB 正向调控。
Exp Dermatol. 2022 Jun;31(6):841-853. doi: 10.1111/exd.14517. Epub 2022 Jan 6.
7
Adipose-derived stem cells inhibit dermal fibroblast growth and induce apoptosis in keloids through the arachidonic acid-derived cyclooxygenase-2/prostaglandin E2 cascade by paracrine.脂肪来源干细胞通过旁分泌作用,经花生四烯酸衍生的环氧化酶-2/前列腺素E2级联反应抑制瘢痕疙瘩中真皮成纤维细胞的生长并诱导其凋亡。
Burns Trauma. 2021 Sep 11;9:tkab020. doi: 10.1093/burnst/tkab020. eCollection 2021.
8
Hepcidin-Ferroportin Interaction Controls Systemic Iron Homeostasis.亚铁转运蛋白与铁调素的相互作用控制着全身铁稳态。
Int J Mol Sci. 2021 Jun 17;22(12):6493. doi: 10.3390/ijms22126493.
9
Metal chelation attenuates oxidative stress, inflammation, and vertical burn progression in a porcine brass comb burn model.金属螯合作用可减轻猪 Brass Comb 烧伤模型中的氧化应激、炎症和垂直烧伤进展。
Redox Biol. 2021 Sep;45:102034. doi: 10.1016/j.redox.2021.102034. Epub 2021 Jun 8.
10
Persistent Systemic Inflammation in Patients With Severe Burn Injury Is Accompanied by Influx of Immature Neutrophils and Shifts in T Cell Subsets and Cytokine Profiles.严重烧伤患者持续的全身炎症伴有不成熟中性粒细胞的涌入以及 T 细胞亚群和细胞因子谱的变化。
Front Immunol. 2021 Jan 29;11:621222. doi: 10.3389/fimmu.2020.621222. eCollection 2020.