Suppr超能文献

高水平的长链非编码 RNA 与乳腺癌的不良预后相关,并激活 YAP 转录活性,从而增强乳腺癌的增殖和转移。

A high level of the long non-coding RNA is associated with poor prognosis in breast cancer and activates YAP transcriptional activity to enhance breast cancer proliferation and metastasis.

机构信息

Department of Breast Surgery, Baoji Municipal Central Hospital, Baoji, China.

出版信息

Bioengineered. 2022 May;13(5):13437-13451. doi: 10.1080/21655979.2022.2074108.

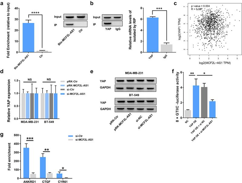
Abstract

Breast cancer (BC) is one of the most prevalent gynecologic malignant tumors with a poor prognosis and the second leading cause of cancer-related deaths in women worldwide. In recent years, it has been shown that long non-coding RNA (lncRNA) plays an important role in the development of breast cancer (BC). An antisense lncRNA from the MCF2 cell line (MCF2L-AS1) has been discovered recently and has been shown to function in a variety of malignancies. However, its function as a regulator of BC development has yet to be determined. Herein, the bioinformatics study analysis showed that MCF2L-AS1 was frequently highly expressed in BC tumors, and this overexpression was associated with worse patient outcomes. BC cells' proliferation, migration, and invasion are inhibited when MCF2L-AS1 is silenced, whereas the inverse is evident when MCF2L-AS1 is overexpressed. It was also observed that MCF2L-AS1 knockdown decreased carcinogenesis in xenograft tumor models. Furthermore, we discovered that MCF2L-AS1 could bind to and improve the transcription activity of the yes-associated protein (YAP). However, following YAP knockdown, this lncRNA's ability to drive BC malignancy was considerably reduced. In conclusion, MCF2L-AS1 may represent a potential predictive biomarker in BC patients, as well as a key regulator of BC cell proliferation. It works through positive feedback processes involving direct YAP binding and subsequent modulation of intracellular gene expression. Our findings add to our understanding of MCF2L-AS1 regulation and its potential as a therapeutic target in patients with this fatal cancer type.

摘要

乳腺癌(BC)是最常见的妇科恶性肿瘤之一,预后不良,是全球女性癌症相关死亡的第二大原因。近年来,研究表明长链非编码 RNA(lncRNA)在乳腺癌(BC)的发展中起重要作用。最近发现了 MCF2 细胞系(MCF2L-AS1)的反义 lncRNA,并已证明其在多种恶性肿瘤中发挥作用。然而,其作为 BC 发展调节剂的功能尚未确定。在此,生物信息学研究分析表明 MCF2L-AS1 在 BC 肿瘤中频繁高度表达,这种过表达与患者预后不良相关。沉默 MCF2L-AS1 可抑制 BC 细胞的增殖、迁移和侵袭,而 MCF2L-AS1 过表达则相反。还观察到 MCF2L-AS1 敲低可减少异种移植肿瘤模型中的癌变。此外,我们发现 MCF2L-AS1 可以结合并提高 yes 相关蛋白(YAP)的转录活性。然而,敲低 YAP 后,该 lncRNA 驱动 BC 恶性肿瘤的能力大大降低。总之,MCF2L-AS1 可能是 BC 患者的潜在预测生物标志物,也是 BC 细胞增殖的关键调节因子。它通过直接 YAP 结合和随后调节细胞内基因表达的正反馈过程发挥作用。我们的发现增加了我们对 MCF2L-AS1 调控及其作为这种致命癌症类型患者治疗靶点的潜力的理解。

https://cdn.ncbi.nlm.nih.gov/pmc/blobs/871a/9276029/af808dc62717/KBIE_A_2074108_UF0001_OC.jpg

文献AI研究员

20分钟写一篇综述,助力文献阅读效率提升50倍。

立即体验

用中文搜PubMed

大模型驱动的PubMed中文搜索引擎

马上搜索

文档翻译

学术文献翻译模型,支持多种主流文档格式。

立即体验