Zhao Xinliang, Lu Mengnan, Liu Zhigang, Zhang Mingming, Yuan Hongmei, Dan Zhaoqiang, Wang Daihua, Ma Bingbing, Yang Yanqi, Yang Funing, Sun Ruifang, Li Lin, Dang Chengxue
Department of Surgical Oncology, The First Affiliated Hospital of Xi'an Jiaotong University, Xi'an, Shaanxi, China.
Department of General Surgery, 521 Hospital of Norinco Group, Xi'an, Shaanxi, China.
Front Oncol. 2023 Jan 10;12:974654. doi: 10.3389/fonc.2022.974654. eCollection 2022.
Colorectal cancer (CRC) is a serious threat to human health. Screening new biomarkers can provide basis for improving the prognosis and individualized treatment of CRC. Although some members of the defensin family were found increased in pancreatic cancer and CRC, their exact function and clinical significance remain unclear.
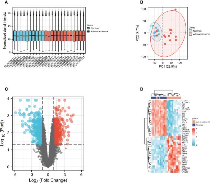
In this study, the expression, correlation, mutation, and functional enrichment of several defensin family members in pancreatic cancer and CRC were analyzed using tumor public databases and verified in several patients.
Results showed no significant correlation between the expression levels of DEFA1-4 and CRC. The expression levels of DEFA5 and DEFA6 significantly increased in CRC tissues compared with those in normal tissues. DEFA5 may be associated with better prognosis of CRC, while DEFA6 may be associated with poor prognosis. Immunohistochemistry (IHC) experiments showed that the expression of DEFA6 was significantly higher in adenoma than in normal mucosa and slightly higher in carcinoma than in normal mucosa. The Kyoto Encyclopedia of Genes and Genomes (KEGG) analysis found that DEFAs were closely related to hsa05202: transcriptional misregulation in cancer and Hsa04015: Rap1 signaling pathway. DEFA5 may be a stable and good prognostic marker, and DEFA6 may be a poor prognostic marker in CRC of metastasis.
Overall, DEFA5 and DEFA6 have a certain degree of sensitivity and specificity in predicting CRC.
结直肠癌(CRC)对人类健康构成严重威胁。筛选新的生物标志物可为改善CRC的预后和个体化治疗提供依据。尽管在胰腺癌和CRC中发现防御素家族的一些成员有所增加,但其确切功能和临床意义仍不清楚。
在本研究中,利用肿瘤公共数据库分析了胰腺癌和CRC中几种防御素家族成员的表达、相关性、突变和功能富集情况,并在数名患者中进行了验证。
结果显示DEFA1 - 4的表达水平与CRC之间无显著相关性。与正常组织相比,CRC组织中DEFA5和DEFA6的表达水平显著升高。DEFA5可能与CRC的较好预后相关,而DEFA6可能与不良预后相关。免疫组织化学(IHC)实验表明,DEFA6在腺瘤中的表达明显高于正常黏膜,在癌组织中的表达略高于正常黏膜。京都基因与基因组百科全书(KEGG)分析发现,防御素与hsa05202:癌症中的转录失调和Hsa04015:Rap1信号通路密切相关。DEFA5可能是一个稳定且良好的预后标志物,而DEFA6可能是转移性CRC中不良的预后标志物。
总体而言,DEFA5和DEFA6在预测CRC方面具有一定程度的敏感性和特异性。