Suppr超能文献

识别结直肠癌肿瘤微环境数据挖掘中具有预后价值的潜在生物标志物

Identifying Potential Biomarkers of Prognostic Value in Colorectal Cancer Tumor Microenvironment Data Mining.

作者信息

Li Lei, Du Xiao, Fan Guangyi

机构信息

College of Life Sciences, University of Chinese Academy of Sciences, Beijing, China.

BGI-Qingdao, BGI-Shenzhen, Qingdao, China.

出版信息

Front Genet. 2022 Feb 3;12:787208. doi: 10.3389/fgene.2021.787208. eCollection 2021.

Abstract

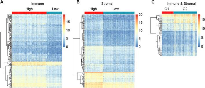
Colorectal cancer (CRC) is a common cancer that has increased rapidly worldwide in the past decades with a relatively high mortality rate. An increasing body of evidence has highlighted the importance of infiltrating immune and stromal cells in CRC. In this study, based on gene expression data of CRC patients in TCGA database we evaluated immune and stromal scores in tumor microenvironment using ESTIMATE method. Results showed there was potential correlation between these scores and the prognosis, and that patients with higher immune score and lower stromal score had longer survival time. We found that immune score was correlated with clinical characteristics including tumor location, tumor stage, and survival time. Specifically, the right-sided colon cancer had markedly elevated immune score, compared to left-sided colon cancer and rectal cancer. These results might be useful for understanding tumor microenvironment in colorectal cancer. Through the differential analysis we got a list of genes significantly associated with immune and stromal scores. Gene Set Enrichment and protein-protein interaction network analysis were used to further illustrate these differentially expressed genes. Finally, 15 hub genes were identified, and three (CXCL9, CXCL10 and SELL) of them were validated with favorable outcomes in CRC patients. Our result suggested that these tumor microenvironment related genes might be potential biomarkers for the prognosis of CRC.

摘要

结直肠癌(CRC)是一种常见的癌症,在过去几十年中全球发病率迅速上升,死亡率相对较高。越来越多的证据强调了免疫细胞和基质细胞浸润在结直肠癌中的重要性。在本研究中,基于TCGA数据库中结直肠癌患者的基因表达数据,我们使用ESTIMATE方法评估了肿瘤微环境中的免疫和基质评分。结果表明,这些评分与预后之间存在潜在相关性,免疫评分较高且基质评分较低的患者生存时间更长。我们发现免疫评分与包括肿瘤位置、肿瘤分期和生存时间在内的临床特征相关。具体而言,与左侧结肠癌和直肠癌相比,右侧结肠癌的免疫评分显著升高。这些结果可能有助于理解结直肠癌的肿瘤微环境。通过差异分析,我们获得了一份与免疫和基质评分显著相关的基因列表。基因集富集分析和蛋白质-蛋白质相互作用网络分析被用于进一步阐明这些差异表达基因。最后,鉴定出15个枢纽基因,其中3个(CXCL9、CXCL10和SELL)在结直肠癌患者中得到验证,结果良好。我们的结果表明,这些与肿瘤微环境相关的基因可能是结直肠癌预后的潜在生物标志物。

https://cdn.ncbi.nlm.nih.gov/pmc/blobs/271a/8890124/8491b4d65ff7/fgene-12-787208-g001.jpg

文献AI研究员

20分钟写一篇综述,助力文献阅读效率提升50倍。

立即体验

用中文搜PubMed

大模型驱动的PubMed中文搜索引擎

马上搜索

文档翻译

学术文献翻译模型,支持多种主流文档格式。

立即体验