Suppr超能文献

调节性 T 细胞通过限制 IL-2 的作用来抑制表达 KLRK1 和 IL-7R 的效应性 CD8 T 细胞的形成。

Regulatory T cells suppress the formation of potent KLRK1 and IL-7R expressing effector CD8 T cells by limiting IL-2.

机构信息

Laboratory of Adaptive Immunity, Institute of Molecular Genetics of the Czech Academy of Sciences, Prague, Czech Republic.

Faculty of Science, Charles University, Prague, Czech Republic.

出版信息

Elife. 2023 Jan 27;12:e79342. doi: 10.7554/eLife.79342.

Abstract

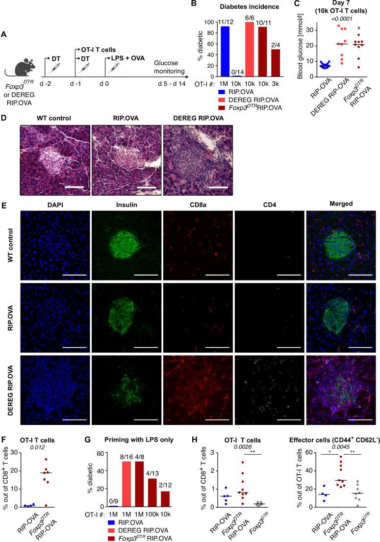
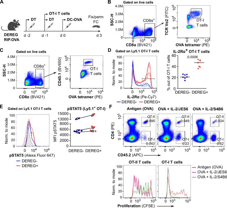
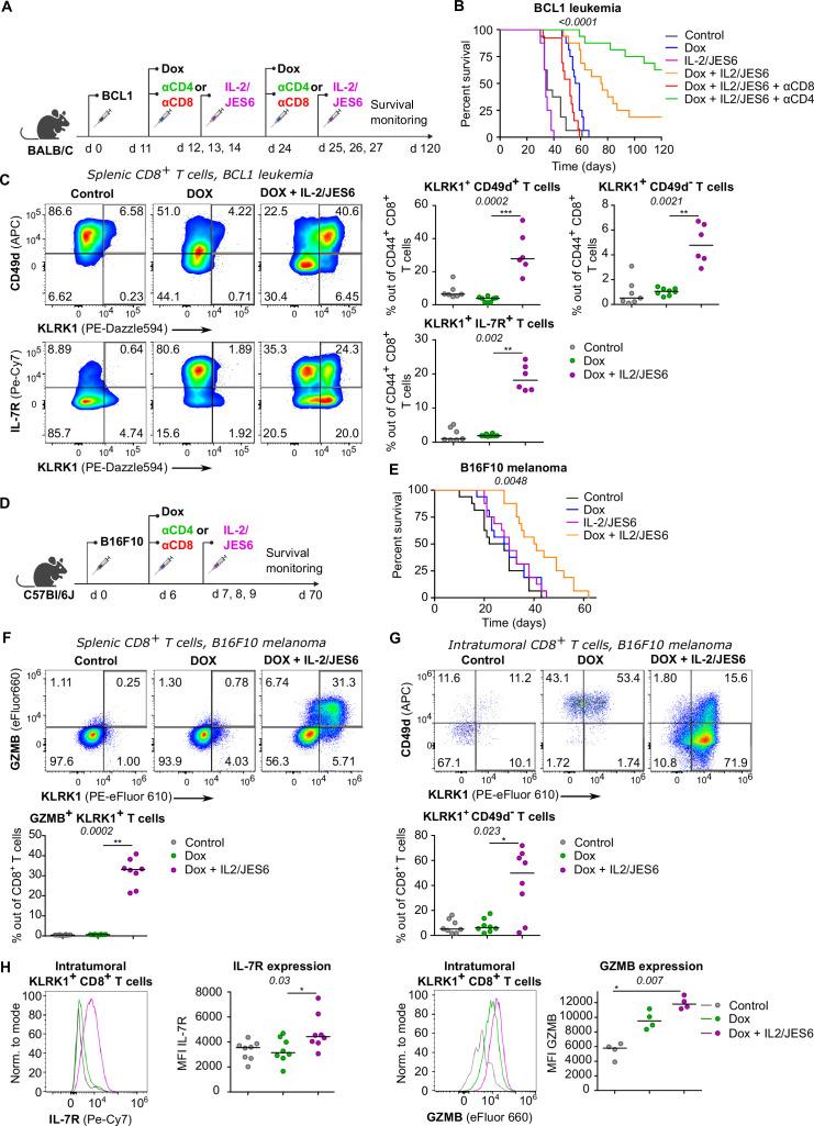
Regulatory T cells (Tregs) are indispensable for maintaining self-tolerance by suppressing conventional T cells. On the other hand, Tregs promote tumor growth by inhibiting anticancer immunity. In this study, we identified that Tregs increase the quorum of self-reactive CD8 T cells required for the induction of experimental autoimmune diabetes in mice. Their major suppression mechanism is limiting available IL-2, an essential T-cell cytokine. Specifically, Tregs inhibit the formation of a previously uncharacterized subset of antigen-stimulated KLRK1 IL-7R (KILR) CD8 effector T cells, which are distinct from conventional effector CD8 T cells. KILR CD8 T cells show superior cell-killing abilities in vivo. The administration of agonistic IL-2 immunocomplexes phenocopies the absence of Tregs, i.e., it induces KILR CD8 T cells, promotes autoimmunity, and enhances antitumor responses in mice. Counterparts of KILR CD8 T cells were found in the human blood, revealing them as a potential target for immunotherapy.

摘要

调节性 T 细胞(Tregs)通过抑制常规 T 细胞来维持自身耐受是必不可少的。另一方面,Tregs 通过抑制抗癌免疫来促进肿瘤生长。在这项研究中,我们发现 Tregs 增加了诱导实验性自身免疫性糖尿病所需的自身反应性 CD8 T 细胞的群体。它们的主要抑制机制是限制可用的 IL-2,这是一种必不可少的 T 细胞细胞因子。具体来说,Tregs 抑制了先前未表征的抗原刺激的 KLRK1 IL-7R(KILR)CD8 效应 T 细胞亚群的形成,该亚群与常规效应 CD8 T 细胞不同。KILR CD8 T 细胞在体内具有优越的细胞杀伤能力。激动性 IL-2 免疫复合物的给药可模拟 Tregs 的缺失,即诱导 KILR CD8 T 细胞,促进自身免疫,并增强小鼠的抗肿瘤反应。在人类血液中发现了 KILR CD8 T 细胞的对应物,揭示了它们作为免疫治疗的潜在靶点。

https://cdn.ncbi.nlm.nih.gov/pmc/blobs/0e79/9977273/6b94815c6171/elife-79342-fig1.jpg

文献检索

告别复杂PubMed语法,用中文像聊天一样搜索,搜遍4000万医学文献。AI智能推荐,让科研检索更轻松。

立即免费搜索

文件翻译

保留排版,准确专业,支持PDF/Word/PPT等文件格式,支持 12+语言互译。

免费翻译文档

深度研究

AI帮你快速写综述,25分钟生成高质量综述,智能提取关键信息,辅助科研写作。

立即免费体验